• Добро пожаловать на компьютерный форум Tehnari.ru. Здесь разбираемся с проблемами ПК и ноутбуков: Windows, драйверы, «железо», сборка и апгрейд, софт и безопасность. Форум работает много лет, сейчас он переехал на новый движок, но старые темы и аккаунты мы постарались сохранить максимально аккуратно.

    Форум не связан с магазинами и сервисами – мы ничего не продаём и не даём «рекламу под видом совета». Отвечают обычные участники и модераторы, которые следят за порядком и качеством подсказок.

    Если вы у нас впервые, загляните на страницу о проекте, чтобы узнать больше. Чтобы создавать темы и писать сообщения, сначала зарегистрируйтесь, а затем войдите под своим логином.

    Не знаете, с чего начать? Создайте тему с описанием проблемы – подскажем и при необходимости перенесём её в подходящий раздел.
    Задать вопрос Новые сообщения Как правильно спросить
    Если пришли по ссылке со старого Tehnari.ru – вы на нужном месте, просто продолжайте обсуждение.

УНЧ на TDA2050

  • Автор темы Автор темы Дим
  • Дата начала Дата начала
И объективно ни фига применение скоростных HER105 в сравнении с GBU-406 картины с температурой транса и транзисторов не поменяло.
Ну палец терпит..
 
Всё усилитель делаете?
 
Так-то всё работает, звучит и т.п...
Но вопрос с напряжением интересен просто.
Должно же бОльше быть.
 
Дим, не надо частить сообщениями.
Покучнее.
 
Скорее всего, либо диаметр твоего провода во вторичной обмотке не может обеспечить необходимый ток, либо намотка вторички выполнена с нахлёстами/перехлёстами, либо нарушена изоляция провода вторички и получилось витково́е замыкание.
Или ещё чо-нидь из под твоих "блудливых"/без понимания темы ручек.
В общем - усё могет бысть.
 
Выпаял дроссель, перемотал новым проводом, аккуратно, внавал (нигде у Маркса не сказано, что должно быть виток к витку), на выходе 23 вольта переменки, на выходе с моста под нагрузкой (модуль) 11 вольт. Чудеса!
Да и бог с ним-работает и гут!
t сердечника-палец с боольшим трудом терпит. Почитал-вроде порядка 60 градусов.
 
внавал (нигде у Маркса не сказано, что должно быть виток к витку)
Просто при намотке виток к витку можно разместить бОльшее количество витков на том же каркасе, чем при намотке в навал .

на выходе 23 вольта переменки
Стесняюсь спросить, а чем энти измерения проводились ?
 
Так цифровым обычным мультиком.
 
Так цифровым обычным мультиком
Дим, так как до выпрямителя напряжение высокочастотное - среднестатистический мультиметр не в состоянии правильно его измерить.
В среднем они работают до частоты 1 кГц. Потому и такой "блудняк" в показаниях до и после мостика.
 
Понял, благодарю!
Т.е. ориентироваться на постоянку на выходе?
И исходя из коэффициента 1,41 после моста и ёмкости, то переменка=постоянка/1,41=10/1,41=7,1 вольт переменки.
Это правомерно?
Или для ВЧ другие законы?

Ну и исходим из того, что напряжение после моста реальное, модуль работает, транс греется в пределах допустимого, то вроде как гут!)
 
Последнее редактирование:
Не поделить, а умножить. И вообще, эта формула для синусоидального напряжения. Для меандра расчет другой
 
Приветствую, джентльмены!)
Итак, всё собрано на шасси (лист), всё работает, никакого шума.
Но одно но!
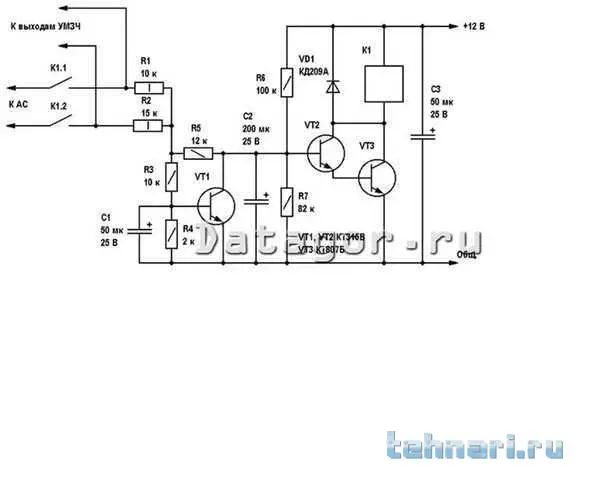
Собрал плату защиты акустики (давнооо валялась), ибо без неё-себя не уважать)
Задержка включения реле: ~1-1,5 сек.
Реле: TAKAMISAWA, не член в стакане!)
И что интересно: проверяю полудохлой "Кроной".
При подаче постоянки плюсом на общий платы, а минусом на входа - чётко отсекаются оба канала.
А если подавать постоянку наоборот: минусом на общий и плюсом на входа, то отсекается лишь один канал.
Но вот беда: схему родную найти не могу, вот только в таком виде есть...
Подскажите, что за хрень может быть?
 

Вложения

  • Защита акустики.webp
    Защита акустики.webp
    12.6 KB · Просмотры: 32
Последнее редактирование:
Не так выразился.
1. в первом случае реле отключается при подаче напряжения на оба входа
2. во втором-только при подаче напряжения на один вход. При подаче на другой реле не отключается.
 
Наличие напряжения на дохлой батарейке вовсе не означает что она отдаёт достаточно тока. А на входах защиты стоят разные номиналы резисторов. Когда подключаешь своего "дохдяка́" к резистору с бо́льшим номиналом - тока батарейки не хватает.
Найди две нормальных мизинчиковых батарейки, соедини их последовательно. Вот тогда и "тыкай" по входам.
 
Благодарю!
А зачем резисторы разных номиналов?
Если поставить одинаковые?
 
Назад
Сверху