• Добро пожаловать на компьютерный форум Tehnari.ru. Здесь разбираемся с проблемами ПК и ноутбуков: Windows, драйверы, «железо», сборка и апгрейд, софт и безопасность. Форум работает много лет, сейчас он переехал на новый движок, но старые темы и аккаунты мы постарались сохранить максимально аккуратно.

    Форум не связан с магазинами и сервисами – мы ничего не продаём и не даём «рекламу под видом совета». Отвечают обычные участники и модераторы, которые следят за порядком и качеством подсказок.

    Если вы у нас впервые, загляните на страницу о форуме и правила – там коротко описано, как задать вопрос так, чтобы быстро получить ответ. Чтобы создавать темы и писать сообщения, сначала зарегистрируйтесь, а затем войдите под своим логином.

    Не знаете, с чего начать? Создайте тему с описанием проблемы – подскажем и при необходимости перенесём её в подходящий раздел.
    Задать вопрос Новые сообщения Как правильно спросить
    Если пришли по старой ссылке со старого Tehnari.ru – вы на нужном месте, просто продолжайте обсуждение.

Усилитель из магнитолы Opel SC202

  • Автор темы Автор темы Kolla2
  • Дата начала Дата начала
Согнул немного плату , звук во 2 канале появился .... После подумал , что сама схема отходит , припаял сильнее , теперь в место звука идет сначала жуткий фон , а потом как ультразвук .... замыкает наверное где-то , но понять где не могу ..
 
Спаял новую схему . Опять проблема , 1 канал работает , а второй появляется хрипящий звук только на басах , а так молчит . Может с конденатором проблема , подскажите ..
 
Ну выложи фотки что-ли...
 

Вложения

  • 13032013331.webp
    13032013331.webp
    84.3 KB · Просмотры: 373
  • 13032013332.webp
    13032013332.webp
    57.4 KB · Просмотры: 297
  • 13032013333.webp
    13032013333.webp
    65.9 KB · Просмотры: 531
  • 13032013334.webp
    13032013334.webp
    68.5 KB · Просмотры: 308
  • 13032013335.webp
    13032013335.webp
    104.6 KB · Просмотры: 376
Канал , который издает рипение 2 и 10 .
 

Вложения

  • stereo-um-8-.webp
    stereo-um-8-.webp
    27.9 KB · Просмотры: 286
Вопрос и задали - какой из выходов хрипит.
 
2 и 10 , по моей схеме .
 
Ну так что , ни у кого идей нету ?
 
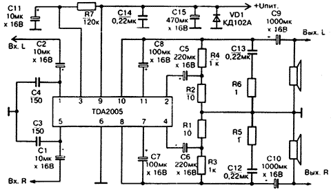
Я Вот по этой схеме собираю .
Принципиальных различий не заметил?
На 7 и 11 выводы + питания не подаётся, а они подключены через конденсаторы к выходам соответствующих каналов.

Да и печатка сделана "шиворот-навыворот". Может где и ошибка.
 
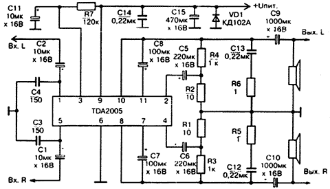
Принципиальных различий не заметил?
На 7 и 11 выводы + питания не подаётся, а они подключены через конденсаторы к выходам соответствующих каналов.

Да и печатка сделана "шиворот-навыворот". Может где и ошибка.

Меня удивляет , что 1 канал работает отлично , а второй нет ..... так что мне делать ? . Кстати плата сделана правильно по схеме , хоть и шиворот навыворот. Может сама схема кривая ?
 
Попробуй зашунтировать "хрипящий" канал, поставив на вход конденсатор на 0.01 мкФ.
Пробовал , все равно .... Я думаю проблема в конденсаторах . Я подключал колонки к месту , обозначенному красным крестиком , и звук был не таким рипащим ...
 

Вложения

  • stereo-um-8-.webp
    stereo-um-8-.webp
    28.6 KB · Просмотры: 6,090
А микросхема без сигнала разогревается? Просто есть подозрение, что один канал накрылся.
 
А микросхема без сигнала разогревается? Просто есть подозрение, что один канал накрылся.

Нет , не греется . У меня 2 чипа тда и я пробовал менять их местами , но результат тот же .... Ужас )
 
Проверяй печатку.
 
Если перед фильтром звук был чище - значит неправильно собран узел с ним. Перепроверь печатку!
 
Это просто ужас .... печатку проверял , кондеры по 200 раз менял . Ничего не помогает .
 
Какой то может другой чип использовать . Подскажите рабочую схему , которую вы собственноручно собирали , и она работала . Мне для Radiotehnika s-30 стерео .
 
Назад
Сверху