- Регистрация
- 5 Фев 2014
- Сообщения
- 473
- Реакции
- 40
- Баллы
- 0
На вкус и цвет) Люблю разных исполнителей, но в основном буржуйский старый добрый рок)А зачем
Смотрите видео ниже, чтобы узнать, как установить наш сайт в качестве веб-приложения на домашнем экране.
Примечание: Эта возможность может быть недоступна в некоторых браузерах.
Добро пожаловать на компьютерный форум Tehnari.ru. Здесь разбираемся с проблемами ПК и ноутбуков: Windows, драйверы, «железо», сборка и апгрейд, софт и безопасность. Форум работает много лет, сейчас он переехал на новый движок, но старые темы и аккаунты мы постарались сохранить максимально аккуратно.
Форум не связан с магазинами и сервисами – мы ничего не продаём и не даём «рекламу под видом совета». Отвечают обычные участники и модераторы, которые следят за порядком и качеством подсказок.
Если вы у нас впервые, загляните на страницу о проекте, чтобы узнать больше. Чтобы создавать темы и писать сообщения, сначала зарегистрируйтесь, а затем войдите под своим логином.
На вкус и цвет) Люблю разных исполнителей, но в основном буржуйский старый добрый рок)А зачем
Всемерно одобрямс! Парень поколения Пепси, но сделал верный выбор!буржуйский старый добрый рок)




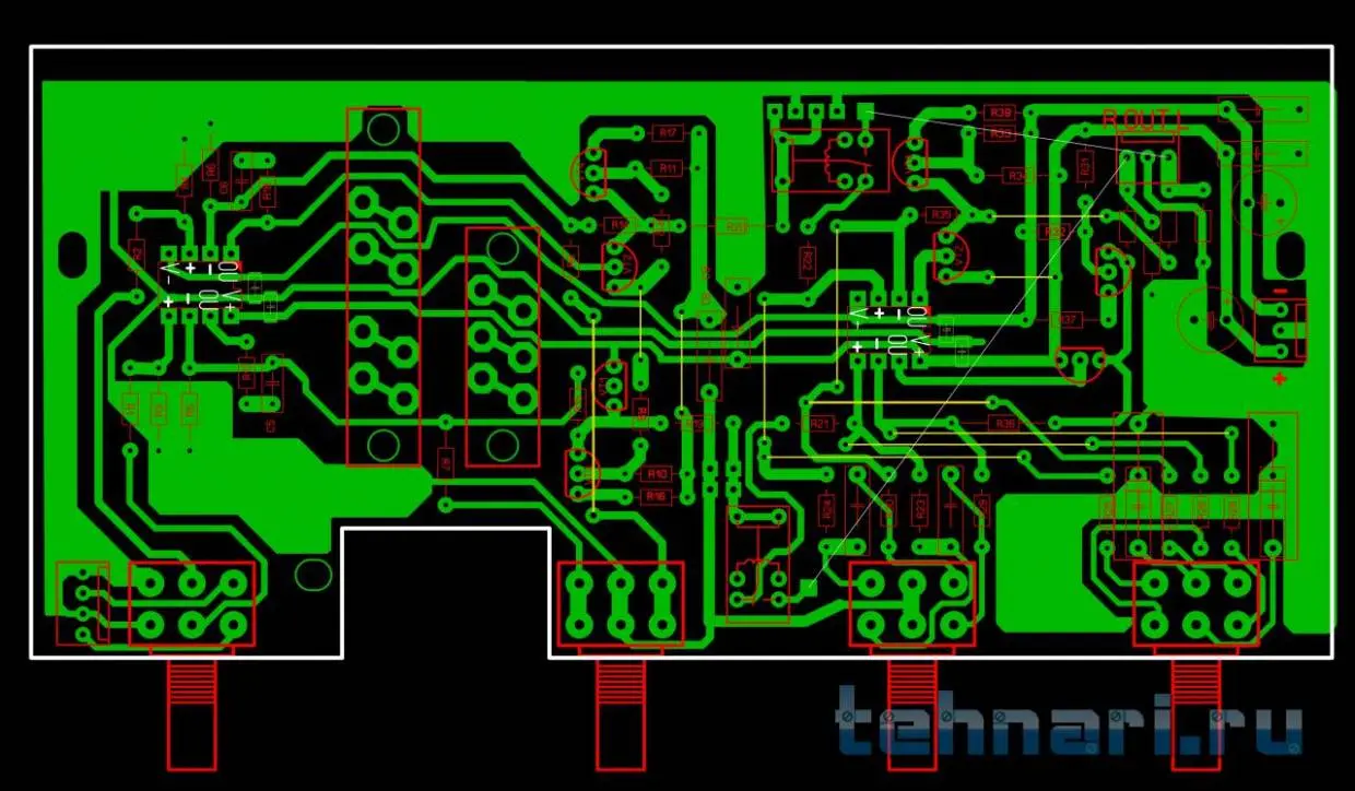
Если не изменяет память , она и без переделок отлично становится в р101.Предуслитель будет сделан по схеме и печатке Максима Васильева
Спасибо, но с габариткой я и сам справился))Выкладываю габаритку, мож пригодится.







Я уже придумал как присобачить современные потенциометры с толстым валом вместо старых, может у кого есть идеи или опыт такой переделки?
Не узнаю плату. Ты подгонял ее,что ли?
Медленно, так как много времени провожу на работе, почти каждый день по 12-13 часов. Для того, чтоб оставить переключатели на плате, возьму наверное плату Максима и разделю её на 2 части, по обе стороны от переключателей. В принципе примерно уже набросал в спринте, на днях доведу до ума и постараюсь вытравить. Детали уже почти все есть. Я тоже уже приделал оконечникНу как там дела с темброблоком?












