• Добро пожаловать на компьютерный форум Tehnari.ru. Здесь разбираемся с проблемами ПК и ноутбуков: Windows, драйверы, «железо», сборка и апгрейд, софт и безопасность. Форум работает много лет, сейчас он переехал на новый движок, но старые темы и аккаунты мы постарались сохранить максимально аккуратно.

    Форум не связан с магазинами и сервисами – мы ничего не продаём и не даём «рекламу под видом совета». Отвечают обычные участники и модераторы, которые следят за порядком и качеством подсказок.

    Если вы у нас впервые, загляните на страницу о проекте, чтобы узнать больше. Чтобы создавать темы и писать сообщения, сначала зарегистрируйтесь, а затем войдите под своим логином.

    Не знаете, с чего начать? Создайте тему с описанием проблемы – подскажем и при необходимости перенесём её в подходящий раздел.
    Задать вопрос Новые сообщения Как правильно спросить
    Если пришли по ссылке со старого Tehnari.ru – вы на нужном месте, просто продолжайте обсуждение.

Вместе ремонтируем усилитель

  • Автор темы Автор темы _UseR_
  • Дата начала Дата начала
Транс не разбирал? Каковы габариты железа? И нет ли каких надписей на трансе по выходным напряжениям и токам?

Если собирать усилок на ТДА7294, то имеет смысл перемотать вторичку. Тем же проводом что она намотана, только сложить его вдвое и мотать двойным. Напряжение получится +/-30В и ток вдвое вырастет.
 
сейчас? секунду.. +-60v

простой ланзар не катит...

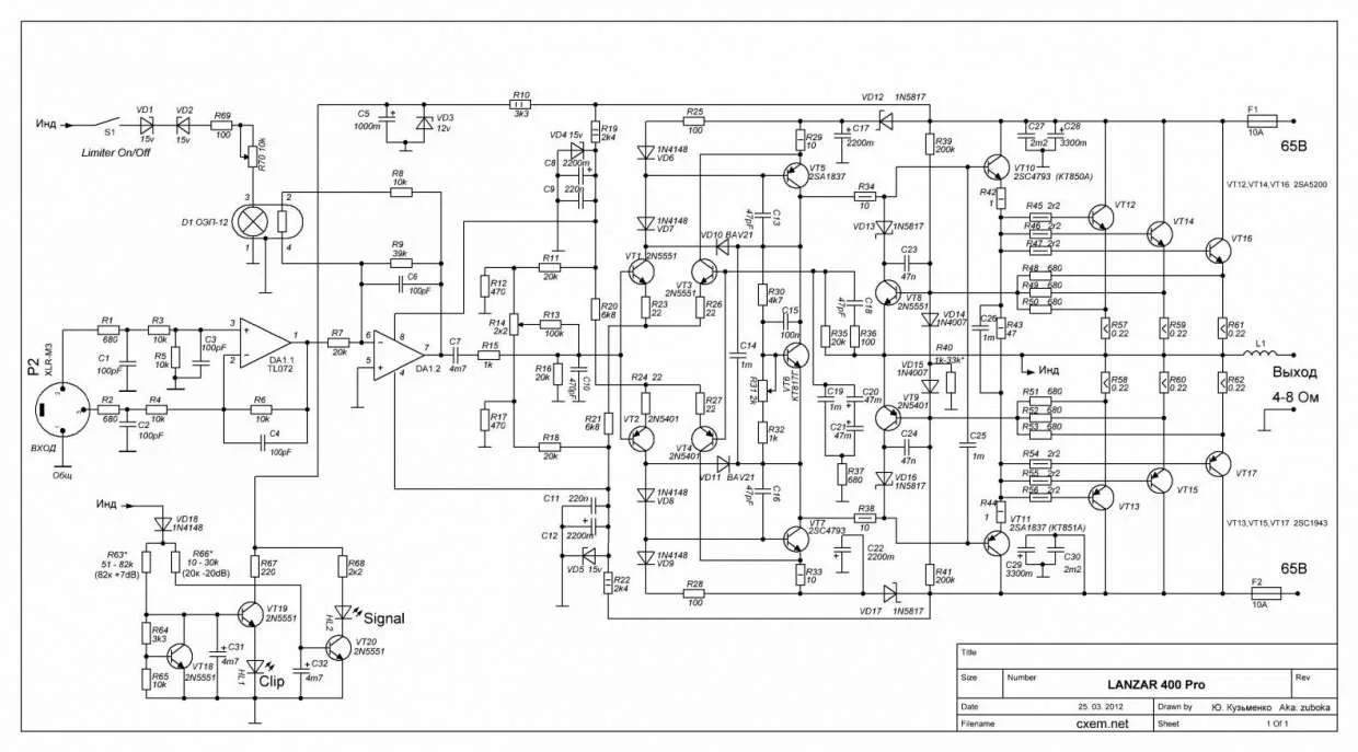
можно ланзар 400 ПРО
Схема.webp
 
Транс не разбирал?
нет
Каковы габариты железа?
Вы о чем?
И нет ли каких надписей на трансе по выходным напряжениям и токам?
нет
Если собирать усилок на ТДА7294
не хочу 7294 хочу на Транзисторах

можно ланзар 400 ПРО
Сейчас глянем.
 
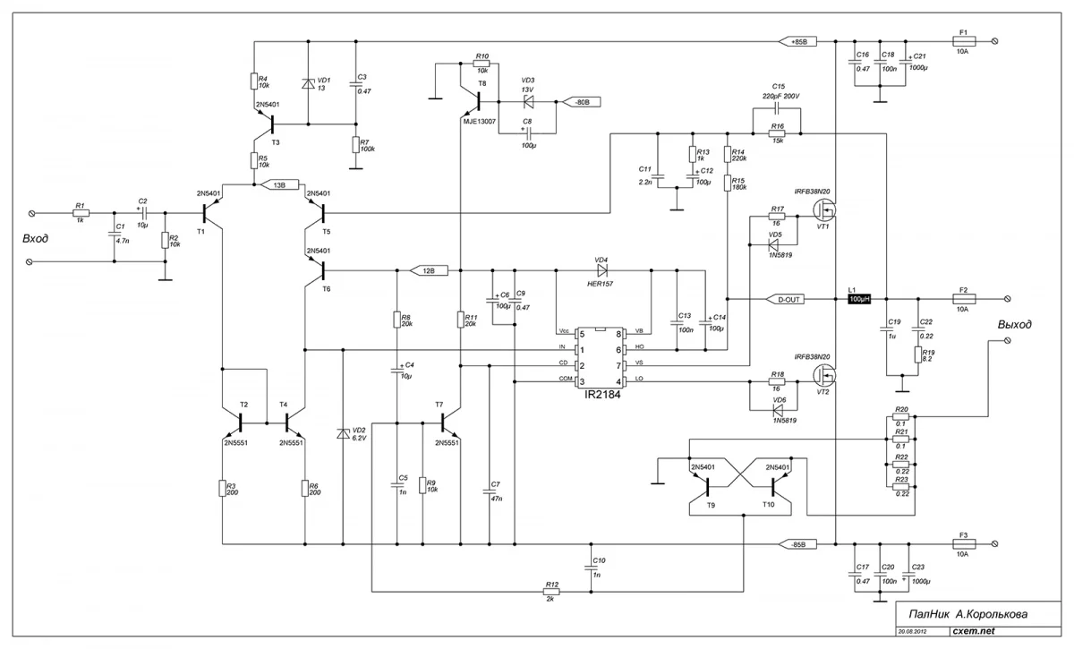
Как вам такая схемка?
45626231[1].gif

думаю про 400 будет сложновато для меня, если только с вашей великодушной помощью
 
Можно и Мосфет, только не забывай, что трансформатор тогда нужен минимум 500Вт (0.5кВт) ... :)
 
судя по названию, транс тянет 600w, тогда мосфет 2.0*2=500w+запас , ибо мосфет 400w- только на СЧ И НЧ!!!
 
точно!!! что у тебя из перефирии осталось от дохляка? (рег. тэмбров, индикация - названия микросхем) может имеет смысл собрать понижение +-60>+-12 и запитать перефирию
 
индикация, http://www.tehnari.ru/919659-post1.html на третьей фото вместе с выпрямителем на плате защита ас и питание для индикации, так что всё уже собрано, а тембры я ставить не собираюсь
 
питание двуполярное понижаем тоже в двуполярное, дабы не было перекоса. Защита и индикация на двуполярке работает?
 
питание двуполярное понижаем тоже в двуполярное, дабы не было перекоса. Защита и индикация на двуполярке работает?

там все работает нужно только оконечник спаять и всё, сосредоточтесь господа.:tehnari_ru_942:
 
Посмотрите на соразмерность выключателя, регулятора и трансформатора, какие там 600Вт, о чём вы ?... :)

Трансформатор.webp
 
Назад
Сверху