• Добро пожаловать на компьютерный форум Tehnari.ru. Здесь разбираемся с проблемами ПК и ноутбуков: Windows, драйверы, «железо», сборка и апгрейд, софт и безопасность. Форум работает много лет, сейчас он переехал на новый движок, но старые темы и аккаунты мы постарались сохранить максимально аккуратно.

    Форум не связан с магазинами и сервисами – мы ничего не продаём и не даём «рекламу под видом совета». Отвечают обычные участники и модераторы, которые следят за порядком и качеством подсказок.

    Если вы у нас впервые, загляните на страницу о проекте, чтобы узнать больше. Чтобы создавать темы и писать сообщения, сначала зарегистрируйтесь, а затем войдите под своим логином.

    Не знаете, с чего начать? Создайте тему с описанием проблемы – подскажем и при необходимости перенесём её в подходящий раздел.
    Задать вопрос Новые сообщения Как правильно спросить
    Если пришли по ссылке со старого Tehnari.ru – вы на нужном месте, просто продолжайте обсуждение.

Вместе ремонтируем усилитель

  • Автор темы Автор темы _UseR_
  • Дата начала Дата начала
У них же минус на фланце у всех?

не минус, а усиленный звуковой сигнал. я когда первую версию собирал :tired: (1.0), не ставил "резиновые" термо-подложки, у меня радиатор "пел" :trio: высокими частотами, а во второй версии проложил, вч "пение" исчезло tehnoyxi !
 
Синие кондерчики фирмы эпкос ?

Скорее всего нет, ставил то что было.
А где изоляция между мосфетами?
да-да изолируй мосфеты, и втулку можешь тоже поставить, для надёжности.

изолировать буду, но не мосфеты а радиатор.
на центральном транзисторе где радиатор???, я на все 3- БД-шки ставил плоскую алюминиевую пластинку, этого им будет достаточно.

центральный не греется нисколько, было решено радиаторы на них не ставить. позже поставлю аллюминевую пластинку. они уже готовы. благо их у меня хватает.
 
центральный не греется нисколько, было решено радиаторы на них не ставить. позже поставлю аллюминевую пластинку. они уже готовы. благо их у меня хватает.
Вот прямо при длительной прослушке на громкости 60-80% не греется? лучше поставить на всякий...
 
Стоп-Стоп Стоп...тот который без радиатора BD139? он же вроде как термодатчик работает кажись и если это так то он должен быть вместе с выходными транзисторами, я смотрю там и подстроечник есть - наверное ток покоя надо выставлять? без BD139 не выставить будет -если это так.
 
ток покоя выставлен на 50ма в холодную. на выходе тоже выставил - 0.
куллеры охлаждают так что он наргеться не в состоянии. на счет того что его тоже на радиатор мосфетам нигде не видел
 
Дк BD139 тогда тоже скорее всего надо ставить на общий радиатор он же как термодатчик работает...
 
Дк BD139 тогда тоже скорее всего надо ставить на общий радиатор он же как термодатчик работает...

с другими бд или с мосфетами?
MOSFIT-200_2.webp
 
Этого я не знаю...но обычно в таких усилках как в ланзаре BD139 ставится как термодатчик...
 
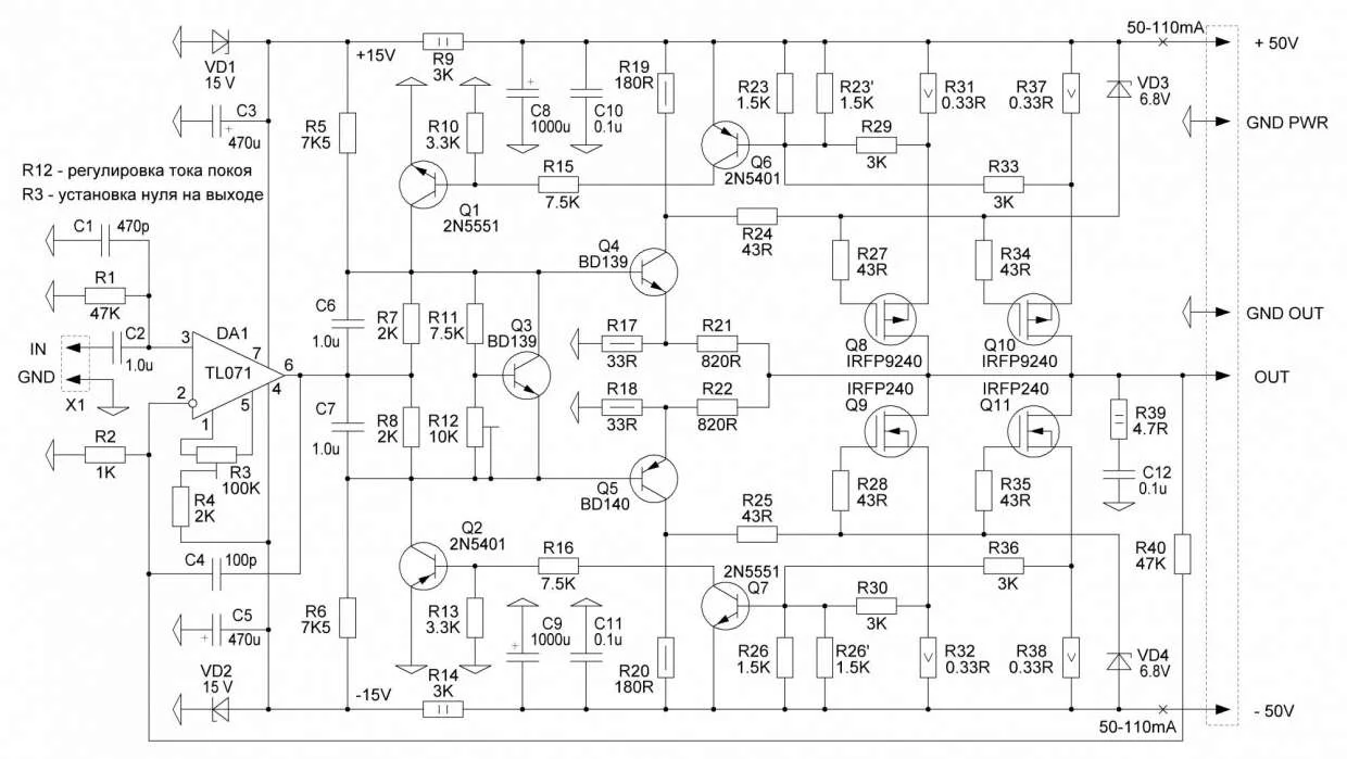
вот схемка термодатчиком не пахнет. вроде :bsod:
MOSFIT-200_Sch1.webp
q3
 
Этого я не знаю...но обычно в таких усилках как в ланзаре BD139 ставится как термодатчик...

прав!!!!!!!!
Еще одним слабым местом усилителя была плохая термостабильность и сильная зависимость тока покоя от изменения напряжения питания. Поэтому была введена схема Q3R11R12, а рабочая точка предкаскада теперь задается от параметрического стабилизатора через резисторы R5 и R6.
и ещё не забыть, вот что,
величину тока покоя: 20 – 50 мА на одну пару транзисторов
 
Дак на какой радиатор ставить? с мосфетами или другими бд?
 
Дак на какой радиатор ставить? с мосфетами или другими бд?

Еще одним слабым местом усилителя была плохая термостабильность и сильная зависимость тока покоя от изменения напряжения питания.
Оставляй вместе с бд-шками. При прогреве усилителя ток покоя мосфетов понижается- соответственно понижается мощность выходного сигнала. Тоесть при отстройке завышать ток покоя не желательно. А если центральная бд- шка будет стоять вместе с буферными- она "будет чуствовать" размах-нагрев буфера, тем самым " немного управлять" прогретым буфером и управлять появляющейся "ступенькой" в сторону ее "уничтожения"- это если грубо сказать.
 
Пост #155 Думаю не лишнем будет провода идущие к транзисторам косичками заплести
 
Пост #155 Думаю не лишнем будет провода идущие к транзисторам косичками заплести

Да, хотел узнать как это влияет? Был кумир там тоже провода шли на выходники, но косички не было.
 
Да никак - но скрутить надо, длинные делать не надо лишнее сопротивление будет.
 
если брать провода на косичку-транзистор,то: на одном проводе +(или-), на другом сигнал с буфера (БД), на третьем- усиленный сигнал. Вывод: не всегда гуд когда питание проходит рядом с сигналом - чревато наводкими, в нашем случае есть гудящий трансформатор. Сплести косички, посадить в экран, обжать термоусадкой. Так наверняка будет лучше. Ты ведь не хочешь по 200 раз лазить в усилок из-за всякой мелкой неприятности.
 
в нашем случае есть гудящий трансформатор.

Да епт не гудит он, его на фоне куллеров и не слышо нисколько.провода от силы длинной 2-3 см будут думаю смысла нет мотать косы.
 
это на фоне кулеров не слышно, а наводка попадет на буферный выход, и мосфет тебе эту наводку усилит! дело твоё. лучше перебдеть, чем недобдеть
 
ну.... Как успехи, хоть чуток отпишись.
 
:D :D всё чуток отложилось, спалил по неосторожности 1 модуль :D на днях запчасти должны привезти. расстроился.
 
Назад
Сверху