• Добро пожаловать на компьютерный форум Tehnari.ru. Здесь разбираемся с проблемами ПК и ноутбуков: Windows, драйверы, «железо», сборка и апгрейд, софт и безопасность. Форум работает много лет, сейчас он переехал на новый движок, но старые темы и аккаунты мы постарались сохранить максимально аккуратно.

    Форум не связан с магазинами и сервисами – мы ничего не продаём и не даём «рекламу под видом совета». Отвечают обычные участники и модераторы, которые следят за порядком и качеством подсказок.

    Если вы у нас впервые, загляните на страницу о проекте, чтобы узнать больше. Чтобы создавать темы и писать сообщения, сначала зарегистрируйтесь, а затем войдите под своим логином.

    Не знаете, с чего начать? Создайте тему с описанием проблемы – подскажем и при необходимости перенесём её в подходящий раздел.
    Задать вопрос Новые сообщения Как правильно спросить
    Если пришли по ссылке со старого Tehnari.ru – вы на нужном месте, просто продолжайте обсуждение.

Восстановление Luxman L-210

  • Автор темы Автор темы Oppozit
  • Дата начала Дата начала
А у тебя плата есть в SL?
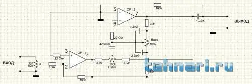
Здравствуйте, я делал такой тб, отлично работает, есть на паяльнике обсуждение этой схемы "Полный предусилитель на tl072"называется. Посмотрите там в теме варианты разводки пп, может чего приглянется.
 
я делал для себя, размером 150х60
 
есть на паяльнике обсуждение
Я знаю, там и нашел ее, правда ветку не читал, сразу на саундвест хост перешел.
Мне вся схема и плата не нужна, у меня же есть баланс и регуль громкости с тонокомпенсацией, поэтому рисую плату с нуля.
 
Oppozit , вот хорошая схемка ТБ , если надо , могу и печатку выложить , правда она длинновата , 167х62мм .

ТБ.webp
 
Спасибо, но уже сделал. Хотя схема похожа. А плату я все равно урезал бы ))) Платки нарисованы, можно печатать на нормальном принтере и травить. У меня теперь главная задача - где найти радиаторы нормальные под ТО-3 высотой 70 мм. Или придется другие транзисторы ставить...
 
Кстати , на Шушурина платы надо ?
 
Ну вот хотелось бы посмотреть варианты. Я думал делать на вот такой:
шушур.png.webp
 
В исходном варианте это плата не ахти . Вот малехо переделанная версия .В спринте снизу есть две вкладки, в одной вариант под предвыходные транзисторы кт815 , а во второй вариант пп под транзисторы в металле .
Посмотреть вложение ПП.rar
 
О! Отлично. Даже меньше, то, что мне нужно,, и трназюки как я хотел поставить на один радиатор. Круто )) Спасибо, значит 815 и поставлю )
 
Нашел радиатор подходящий, только вот думаю, будет ли он эффективно отводить тепло? У него ребра не поперек, а вдоль, вертикально не поставить, придется ставить ребрами вверх, иначе протока воздуха никакого не будет. Есть мысль насверлить отверстия сквозные. Или при такой толщине металла не стоит?
_3280629.webp_3280630.webp
 
вертикально не поставить, придется ставить ребрами вверх, иначе протока воздуха никакого не будет.
А если установить, таки, вертикально, а в торец приспособить кулер ? Тем более место там есть.
 
Можно поставить вертикально, но только при условии поперечных пропилов ребер.
 
вертикально, но только при условии поперечных пропилов ребер.
Не, это особого результата не даст. Если пропилы будут тонкие, то будет слабая конвекция воздуха, а если пропилы сделать широкими, то уменьшится общая площадь радиатора.
Кулер будет сподручнее.
 
Кулер-то можно, только нехочу чтоб пыль сосал. Да и он какраз будет возле первичных цепей находиться и будет сильно шуметь (в плане помех). Можно конечно пластиной закрыть ребра и кулер поставить в торец...
 
Насчет усилков сони. ниче особого у них не слышал, среди другого ширпотреба, марантз неспорю.

к сожалению не слышал ты тех Сони что идут хотя бы от 1000$ и Lm 3883 тоже слушал .
А Люкс этот хороший был , но по состоянию я смотрю не просто он из бака а такое впечатление что попал на городскую помойку и там полежал с полгода и потрощили его
 
но по состоянию я смотрю не просто он из бака а такое впечатление что попал на городскую помойку
Да какая разница, куда он попал! Корпус в нормальном состоянии, ручки и кнопки все на месте. В качестве донора - то что надо! Просто я бы не стал в нём ничего восстанавливать, а собрал бы туда полностью новую схему, оставив только транс.
 
Да какая разница, куда он попал! Корпус в нормальном состоянии, ручки и кнопки все на месте. В качестве донора - то что надо! Просто я бы не стал в нём ничего восстанавливать, а собрал бы туда полностью новую схему, оставив только транс.
корпус тонкий путного ничего не сделать в нём - маневр возможен лишь диким удорожанием как то фрезерованные под размер радиаторы , импульсный тонкий БП. имхо ох хорош был в оригинале , переделка опускает его до самодели в корпусе от Амфитона и начинка соответственно а ля музцентр .
 
переделка опускает его до самодели в корпусе от Амфитона и начинка соответственно а ля музцентр .
Пусть даже так. Автор на HI - END не претендует. Это форум самодельщиков и самопальщиков. Кто что может.
 
Да , но я к примеру стараюсь делать усь чтобы он не был хуже чем предыдущий тем самым быть таким самодельщиком или самопальщиком чтобы себе хотя бы продукт нравился. За Hi- End никто не говорит , на Hi -Fi естественно тоже нет притезий . Я бы советовал купить из битого музценра начинку -и вопрос решён на многие годы .
 
Назад
Сверху