• Добро пожаловать на компьютерный форум Tehnari.ru. Здесь разбираемся с проблемами ПК и ноутбуков: Windows, драйверы, «железо», сборка и апгрейд, софт и безопасность. Форум работает много лет, сейчас он переехал на новый движок, но старые темы и аккаунты мы постарались сохранить максимально аккуратно.

    Форум не связан с магазинами и сервисами – мы ничего не продаём и не даём «рекламу под видом совета». Отвечают обычные участники и модераторы, которые следят за порядком и качеством подсказок.

    Если вы у нас впервые, загляните на страницу о форуме и правила – там коротко описано, как задать вопрос так, чтобы быстро получить ответ. Чтобы создавать темы и писать сообщения, сначала зарегистрируйтесь, а затем войдите под своим логином.

    Не знаете, с чего начать? Создайте тему с описанием проблемы – подскажем и при необходимости перенесём её в подходящий раздел.
    Задать вопрос Новые сообщения Как правильно спросить
    Если пришли по старой ссылке со старого Tehnari.ru – вы на нужном месте, просто продолжайте обсуждение.

Акустика 3АС-505

  • Автор темы Автор темы Nikita82
  • Дата начала Дата начала
Ставить его рядом?
Множество микросхем, на которых усилитель, не считая радиатора, умещается в спичечный коробок. Зачем возиться с большими и капризными железяками далеко не идеального качества?
 
TDA1554 стерео на сателиты - мост на саб, обвеса минимум , а качества и мощности хватит с головой.
 
Нет средств и времени, буду использовать что есть под руками
 
А тда7377 с пассивным фильтром подойдет
 
А почему бы и нет?
Четыре усилка в одном корпусе, включай как хочешь: квадро, два моста, стерео и мост...
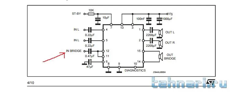
http://dmf313.ir/wp-content/uploads/tda7377.pdf
 
Или как вариант, использовать теа2025 на сателиты, а на саб тда7377(один из каналов)Можно ли так? Источник питания бп от компа.
 
Или как вариант, использовать теа2025 на сателиты, а на саб тда7377(один из каналов)Можно ли так? Источник питания бп от компа.

А смысл? Совершенно ненужное усложнение схемы, платы, монтажа...
Запас по мощности лишним не бывает, боишься спалить нечаянно сателлиты, ввалив им? - Поставь по входам простейшие резисторные делители или подстроечники на 47 кОм, снимая напругу для каналов с их движков.
 
Боюсь я не смогу подать правильно сигнал на микросхему тда7377 именно на сабвуфер без сумматора, если можно показать на глядно на схеме
 
А откуда ты возьмёшь сигнал для сабвуфера?
Сейчас глаза разболелись, не нарисую. Если кто раньше не поможет, вечером или ночью дам полную схему, раньше вряд ли получится.
 
Хорошо буду признателен, только понагляднее.
 
Может кто поможет?
 

Вложения

  • 7377.png.webp
    7377.png.webp
    11.2 KB · Просмотры: 88
Помогите расчитать lc фильтр, в наличии есть провод сечением 2,6 мм2, частота 600-700гц
 
Кури, студент _https://www.drive2.ru/b/3146048/.
 
Всё спасибо за комментарии, собрал усилитель на тда7377 подключил колонки и динамик 10гд-34, только низкочастотного динамика совсем не слышно(малая чувствительность по сравнению с колонками 3ас-505), как согласовать друг с другом динамики
 
есть провод сечением 2,6 мм2,
Провод сечением в два с половиной квадрата имеет диаметр 1.8 мм. Это очень толстый провод! но мотать им оч сложно И оч большая катушка получится.

как согласовать друг с другом динамики
На НЧ-дин нужен отдельный усилитель. БИ-Ампинг называется.

Серёга, тут суть в том, что начинающий (опять) пытается выдумывать себе систему, а мы ведёмся на его придумки.
Букварь колонкостроения.
 
Но я уже выдумал и подключил, но ощущается что что низкочастотный динамик играет тише чем 3гд-40. Понимаю что разная чувствительность, прошу помощи
 
как согласовать друг с другом динамики

Либо уменьшить чувствительность на широкополосниках (резистор впендюрить последовательно С КОЛОНКОЙ, а не с динамиком), либо

На НЧ-дин нужен отдельный усилитель. БИ-Ампинг называется.

На 1875 или 2030... Если совсем печаль-беда - на какой-нибудь дешевой TDA1552 (в питании проще, не капризная в сборке, но фонит жутко)
 
Назад
Сверху