Смотрите видео ниже, чтобы узнать, как установить наш сайт в качестве веб-приложения на домашнем экране.
Примечание: Эта возможность может быть недоступна в некоторых браузерах.
Добро пожаловать на компьютерный форум Tehnari.ru. Здесь разбираемся с проблемами ПК и ноутбуков: Windows, драйверы, «железо», сборка и апгрейд, софт и безопасность. Форум работает много лет, сейчас он переехал на новый движок, но старые темы и аккаунты мы постарались сохранить максимально аккуратно.
Форум не связан с магазинами и сервисами – мы ничего не продаём и не даём «рекламу под видом совета». Отвечают обычные участники и модераторы, которые следят за порядком и качеством подсказок.
Если вы у нас впервые, загляните на страницу о проекте, чтобы узнать больше. Чтобы создавать темы и писать сообщения, сначала зарегистрируйтесь, а затем войдите под своим логином.
Не обязательно выход при этом целый. Если сгорают предохранители на УМ, на выходе тоже ноль будет
В модификации усилителя ТС нет предохранителей в плечах
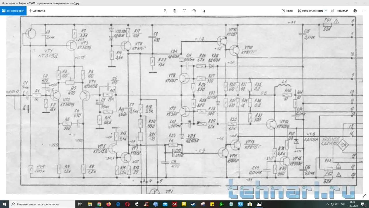
Да, этот усь наверное первой модификации. Описание из книги(журнала) есть, а вот схему полную с контрольными точками напряжений - попробуй найди.
Зато есть блок задержки и защиты АС. Если реле после включения срабатывает, то на выходе "концов" - ноль.
ЗЫ: Действительно, лицевая панель без светодиодов)))
Шушурин 1, с 2 дифкаскадами - Шушурин 2 однакоЕсть схема от моей модификации, усилитель вроде такой же. На неё имеются напряжения в контрольных точках. Немного размыто, но чем богат.

.
.Можно.Где-то читнал можно подлечить с помощью БФ-2?
заиграли оба канала, по осциллографу - всё нормально. Решил проверить напряжения в предварительном. И вот обнаружил что навесом два сопротивления R'1, R'2 впаяны по разному, или наоборот сначала увидел что впаяны по разному … Схема:неисправный VT3 (кт3107а)-переход КЭ

R16 задает ток покоя выходных транзисторов предусилителяЗаказал через интернет транзисторы(кт209, кт502/503), хочу восстановить до стокового состояния предварительный усилитель (пока что). Заменил :
заиграли оба канала, по осциллографу - всё нормально. Решил проверить напряжения в предварительном. И вот обнаружил что навесом два сопротивления R'1, R'2 впаяны по разному, или наоборот сначала увидел что впаяны по разному … Схема:
Посмотреть вложение 453616
Убрал эти резисторы (в схеме Амфитона их нет), но напряжения на конденсаторах С9,С11 - разные по каналам. ?ВОПРОС собственно в этом.
Все транзисторы в предварительном заменены до меня на кт209, кт3107 кроме полевых кп303в. VT3 который "вылетел" был в канале где дополнительный резистор был впаян между затворами полевиков.
R16 задает ток покоя выходных транзисторов предусилителя
... на кт209,
Возможно что так и есть, потому что у 3102 коэффициент передачи тока выше чем у 209Опечатка. На кт3102.
советская приставка точнее намного