• Добро пожаловать на компьютерный форум Tehnari.ru. Здесь разбираемся с проблемами ПК и ноутбуков: Windows, драйверы, «железо», сборка и апгрейд, софт и безопасность. Форум работает много лет, сейчас он переехал на новый движок, но старые темы и аккаунты мы постарались сохранить максимально аккуратно.

    Форум не связан с магазинами и сервисами – мы ничего не продаём и не даём «рекламу под видом совета». Отвечают обычные участники и модераторы, которые следят за порядком и качеством подсказок.

    Если вы у нас впервые, загляните на страницу о форуме и правила – там коротко описано, как задать вопрос так, чтобы быстро получить ответ. Чтобы создавать темы и писать сообщения, сначала зарегистрируйтесь, а затем войдите под своим логином.

    Не знаете, с чего начать? Создайте тему с описанием проблемы – подскажем и при необходимости перенесём её в подходящий раздел.
    Задать вопрос Новые сообщения Как правильно спросить
    Если пришли по старой ссылке со старого Tehnari.ru – вы на нужном месте, просто продолжайте обсуждение.

Был проигрыватель Радиотехника ЭП-101

Статус
В этой теме нельзя размещать новые ответы.
Посудите сами: музыкальные треки имеют динамический диапазон порядка 100 дБ и частотный диапазон 20-20'000 Гц с КНИ не хуже 0,1%.
Это все так и будет еще лучше, но самое слабое звено сам человек...
реальных 40-50 дБ над уровнем бытового шума, за глаза.
 
часть вторая.
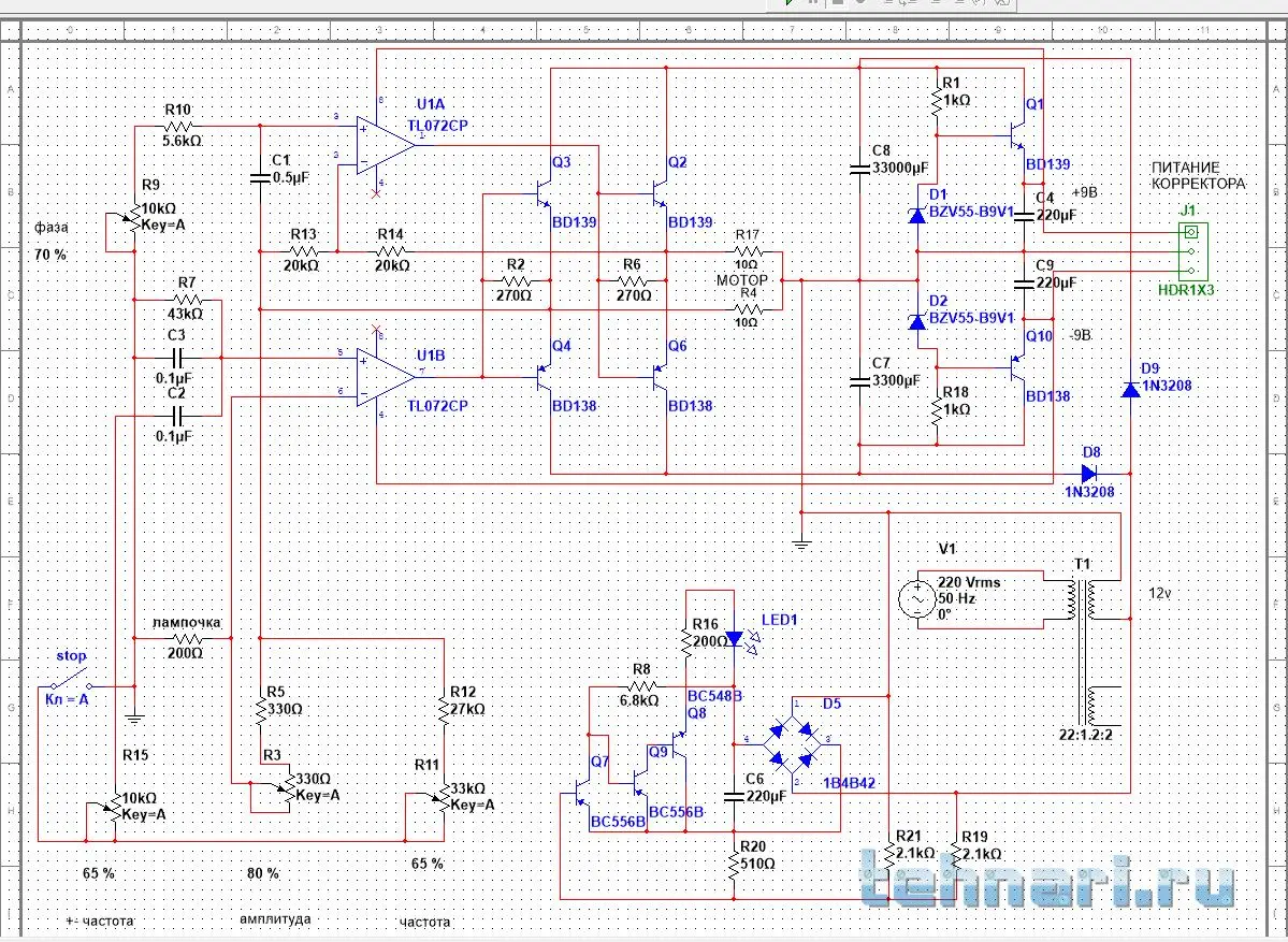
Привод. Тут без фокусов и чудес. Использованы радиаторы бывшего стабилизатора, но сделана новая плата которая смонтирована на его место.
Трансформатор родной, но используется одна обмотка и количество витков в ней уменьшено, до получения 12 вольт.
 

Вложения

  • привод.png.webp
    привод.png.webp
    175.2 KB · Просмотры: 62
часть 3
на своем месте остался трансформатор. Корпус уменьшен на 25 мм по высоте. Новая плата (привод) на месте стабилизатора. Все остальное удалено. Фонокорректор стоит около тонарма на панели проигрывателя, а его выход на задней. Выключатель на боковине корпуса. Регулятор скорости рядом со стробоскопом, который на двух светодиодах.
Остались пустые дырки на панели, которые будут заделаны, если дойдет до этого. Привод, шумов и звуков при работе не издает.

Это все.
 

Вложения

  • DSC_0297.webp
    DSC_0297.webp
    54.5 KB · Просмотры: 182
: музыкальные треки имеют динамический диапазон порядка 100 дБ
Могут иметь и имеют - две больших разницы...
Вот, нарыл интересный сайтик, динамический диапазон пересчитанный в некие баллы(больше- лучше). Чем дальше в лес, тем он уже...
Album list - Dynamic Range Database
До винила 76 года не многие дотянули...
 
До винила 76 года не многие дотянули...
Вранье должно быть чудовищным, тогда в него будут верить... Даже в курсе, как готовят запись для переноса на винил (подробности опускаю, в инете это есть), но это далеко за рамками темы про проигрыватель, тут будущего точно нет.
Вся прелесть винила в том, что это работает, вот как, это совсем неважно...
Шоу должно продолжаться и легенды складываться.
 
urfinjuss66, интересная статистика.
По ТТХ запись на оптические диски имеет динамический диапазон 105 дБ. Этого за глаза хватит даже самому взыскательному меломану, ибо 100 дБ - это уже болевой порог.
Для людей, имеющих абсолютный слух, аналоговая и цифровая запись отличается. Что касается лично меня (я из того большинства, которому прокатился каток по ушам), то я отличаю аналог от цифры только по уровню шума и характерному треску. :)
 
Тут немного не так - динамический диапазон это разница между самым тихим звуком и самым громким в записи(ну типа полет бабочки и раскат грома). Уровень шума в читальном зале библиотеки - 40дб(дома еще выше), чтоб услышать полет бабочки, он должен быть записан дб на 10 выше фонового шума.
От 100 возможных осталось максимум 60 рабочих... Но в цифре(особенно в консерве) стараются подтянуть самые тихие звуки повыше(сделать громче, что б ярко, с напором все, да на глухой комповой акустике и телефонах в городском шуме), но гром выше 100дб не задерешь, вот и осталось 40дб используемого диапазона...
 
Пластинки как динозавры. Дело не дБ, он и так выше крыши, для умцацы или рока, это не симфонический оркестр и не записи звуков природы. Элементарно неудобно в быту при энергичной современной жизни, своими габаритами и размерами, малой емкостью носителя.
 
Элементарно неудобно в быту при энергичной современной жизни, своими габаритами и размерами, малой емкостью носителя.
Это да, но порой эта энергичная жизнь, с вечной нехваткой времени (чай в пакетиках, кофе - быстрорастворимый, музыка в телефоне...), так напрягает.
А тут- неспешная, ритуальная, виниловая церемония!
 
Чашка хорошего кофе (рюмка коньяку), сигара, неспешность в вечере, "что нужно человеку что бы встретить "старость"", ностальгия, да и конечно любимая музыка.
 
Да пусть простят меня модераторы что пишу здесь, ну не могу я пока как то связаться с землячком Самарским - urfinjuss66, а очень хотелось, общие увлечения есть и по общаться то же.
 
Может контакт озвучиш?
 
Да видео сейчас это хорошо, но музыка тогда это нечто, что то другое, я засыпал под неё и просыпался что кассета кончалась и тишина, а сейчас от любого техногенного шума просыпаюсь, а по любимую музыку сплю как медведь зимой!!!!!
 
Пластинки как динозавры. Дело не дБ, он и так выше крыши, для умцацы или рока, это не симфонический оркестр и не записи звуков природы. Элементарно неудобно в быту при энергичной современной жизни, своими габаритами и размерами, малой емкостью носителя.
ДА ДА ДА. За исключением свойства человека ностальгировать, и все время возвращаться к истокам. Ведь, Вы уже минимум 30 лет назад все это понимали, и все- таки вернулись.Нисколько не сомневаюсь, что еще неоднократно вернетесь в ЭТО. С уважением....
P.S. Сам собрал недавно старенький УНЧ Иваненко 82 года , заведомо зная все его скромные возможности, имея несколько других более лучших конструкций , включая и микробы. Наверное, как заметил один из форумчан, это сродни к желанию разнообразить свои отношения с прекрасным полом. Вроде бы и смотреть не на что, и все есть, а хочется... Мы, к счастью, не роботы.
 
Статус
В этой теме нельзя размещать новые ответы.
Назад
Сверху