• Добро пожаловать на компьютерный форум Tehnari.ru. Здесь разбираемся с проблемами ПК и ноутбуков: Windows, драйверы, «железо», сборка и апгрейд, софт и безопасность. Форум работает много лет, сейчас он переехал на новый движок, но старые темы и аккаунты мы постарались сохранить максимально аккуратно.

    Форум не связан с магазинами и сервисами – мы ничего не продаём и не даём «рекламу под видом совета». Отвечают обычные участники и модераторы, которые следят за порядком и качеством подсказок.

    Если вы у нас впервые, загляните на страницу о проекте, чтобы узнать больше. Чтобы создавать темы и писать сообщения, сначала зарегистрируйтесь, а затем войдите под своим логином.

    Не знаете, с чего начать? Создайте тему с описанием проблемы – подскажем и при необходимости перенесём её в подходящий раздел.
    Задать вопрос Новые сообщения Как правильно спросить
    Если пришли по ссылке со старого Tehnari.ru – вы на нужном месте, просто продолжайте обсуждение.

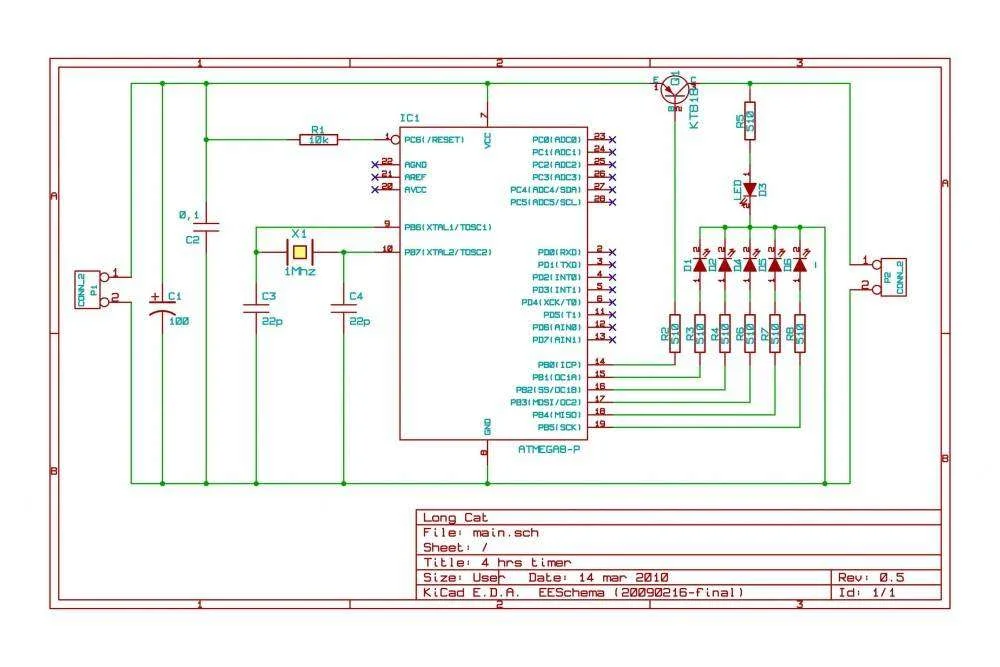
Четырёхчасовой таймер

  • Автор темы Автор темы Weles
  • Дата начала Дата начала
Вот, пожалуйста:
 

Вложения

  • 1main.webp
    1main.webp
    43.1 KB · Просмотры: 303
  • main.webp
    main.webp
    47 KB · Просмотры: 414
  • main-dip.webp
    main-dip.webp
    38.9 KB · Просмотры: 302
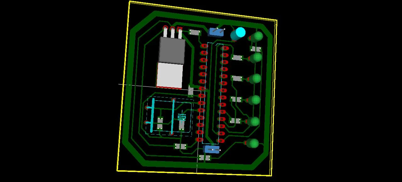
А ещё вопрос:) То что пунктиром обведено в нижней правой четверти это что? Перемычки, или деталь какая то?
 
Это кварцевый резонатор, уложенный на плату.
 

Вложения

  • HC49U1.webp
    HC49U1.webp
    6.8 KB · Просмотры: 493
Аааа, понятно, только его у меня нет, есть другие правда, если с мамки выпаять или из часов подойдут?
 
Можно обойтись без него, часы могут при этом врать на 5-10 минут.
Подойдет любой до 8Мгц.
 
Кварц возьму с мамки, кругленький тпа бочёнка подойдёт наверно?(S493), или на мамках есть типа как на вашем рисунке только не длинные а короткие с обозначениями TXC........(им ведь всё равно где + где -?) Ещё вопрос по поводу транзисторов на мамках все с обрезанным средним контактом а роль земли как я понимаю корпус играяе но боюсь сжечь во время выпаивания, в загашниках есть кт805бм, кт837ф/у, кт829б, кт814в, кт940а и т.д. но кт818 нету, какой нибудь из этих подойдёт?
 
КТ814, кварц можно переворачивать как угодно.
 
Кондёров на 22р не было, купил на 24р, подойдут?
 
Вот что получилось, креново конечно, но как говорится - первый блин комом:D При изготовлении следующих плат постараюсь учесть все недочёты и ошибки:D
 

Вложения

  • P3120008 (Large).webp
    P3120008 (Large).webp
    47.3 KB · Просмотры: 498
  • P3120009 (Large).webp
    P3120009 (Large).webp
    92 KB · Просмотры: 319
Не устанавливая контроллер, подключите питание и проверьте все цепи, включаются ли светодиоды(подавать + на выводы панельки)
и открывается ли транзистор(подавать - на вывод панельки).
 
Питание 5в? И на какой разьём подавать? 5в с компьютерного БП пойдут(4.78)?, как посмотреть открывается ли транзистор?:) Или нужно 3в?
 
Питание 5 вольт, при открытом транзисторе зажигается крайний правый светодиод
Питание в правый разъем, плюс сверху.
 
Подключаю питание, зажигается крайний правый светодиод(правда тускло как то), пробую подавать +5 на выводы панельки - реакция ноль, менял полярность остальных светодиодов та же история, в чём может быть проблема? Может транз дохлый?(он б/у, а проверять я их не умею, гнездо для этого в тестере есть но друг как то говорил что в таких тестерах оно только для вида, тестер дешёвый за 150р)
 
1)Проверьте омметром все дорожки.
2)Отмойте флюс с платы.
3)Проверьте все светодиоды отдельно.
4)Сделайте фото того, как вы подключили питание.
 
Последнее редактирование:
Вот что получилось, креново конечно, но как говорится - первый блин комом:D При изготовлении следующих плат постараюсь учесть все недочёты и ошибки:D

А зачем вы кварц на 25МГц поставили? Максимум - 8!
 
Даааа, я и не знал что на 25:D Там написано чего то, но я думал так, типа серийный номер какой:D, сейчас промыл плату хотя флюся я и так спиртом счищал, то что на плате чёренькое это не флюс, это почему то кисточка дремеля со спиртом пачкается:D Сейчас ещё раз проверю и кварц перепаяю:D
 
Что то не пойму я, почистил, поставил новый кварц- кругленький бочонок S263, опять та же фигня, только теперь крайний правый вообще почти не светится, только ярко начинает светиться когда трогаешь пальцем выводы кварца или резистора 510ом который рядом с транзом, и слабенько если дотрагиваешься до выводов транзистора, пайка нигде не отошла.

P.S.
По кварцу не смог ничего найти, так что фиг знает какая у него частота, посмотрел на остальных таких же как и предыдущий, все помоему на 24-24 мегагерц, видимо на мамках слабенькие кварцы не нужны:D Если и этот не тот то скажите, я куплю.
 
Последнее редактирование:
Вчера взял у другв 2 кварца, 1 на 8867килогерц, а второй под названием HB-2, посмотрел в интернете, тоже походу 8 с чем то:( Так значит вся фигня с платой из-за кварца? Сегодня в радиодетали проспал, в понедельник постораюсь купить нужный. А измерить частоту кварца никак нельзя? а то есть несколько таких которые я не знаю по сколько.
 
Кварц можно вовсе не устанавливать. Проблемы с платой или из-за неверного подключения питания, или из-за наоборот запаянных светодиодов, или из-за плохой пайки.
 
Назад
Сверху