- Регистрация
- 6 Май 2011
- Сообщения
- 3,360
- Реакции
- 108
- Баллы
- 63
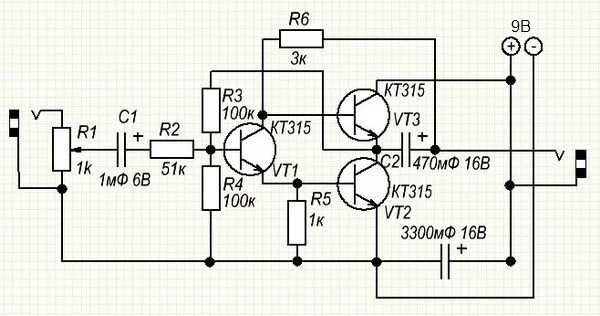
Один чел турбореактивные двигатели на кухонном столе собирает, другой калькуляторы на КТ315... Прямо поветрие какое-то, потянулись участники форума один за другим на свершение немыслимых подвигов 

