• Добро пожаловать на компьютерный форум Tehnari.ru. Здесь разбираемся с проблемами ПК и ноутбуков: Windows, драйверы, «железо», сборка и апгрейд, софт и безопасность. Форум работает много лет, сейчас он переехал на новый движок, но старые темы и аккаунты мы постарались сохранить максимально аккуратно.

    Форум не связан с магазинами и сервисами – мы ничего не продаём и не даём «рекламу под видом совета». Отвечают обычные участники и модераторы, которые следят за порядком и качеством подсказок.

    Если вы у нас впервые, загляните на страницу о форуме и правила – там коротко описано, как задать вопрос так, чтобы быстро получить ответ. Чтобы создавать темы и писать сообщения, сначала зарегистрируйтесь, а затем войдите под своим логином.

    Не знаете, с чего начать? Создайте тему с описанием проблемы – подскажем и при необходимости перенесём её в подходящий раздел.
    Задать вопрос Новые сообщения Как правильно спросить
    Если пришли по старой ссылке со старого Tehnari.ru – вы на нужном месте, просто продолжайте обсуждение.

Домашний кинотеатр BBK DK 1060S

  • Автор темы Автор темы seymour
  • Дата начала Дата начала
Сначала. Есть домашний кинотеатр BBK DK 1060S, из дополнительных входов на нём только вот это.
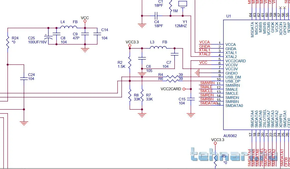
С конца. Берёте сервис-мануал на свой кинотеатр, и внимательно смотрите. У контроллера есть штатный порт USB - пины USB_DM и USB_DP. Никто не мешает Вам попробовать повесить USB гнездо на эти пины. Сергей Сергеевич говорит что у него этот вариант проканал. А как само гнездо в корпусе размещать будете - это другой вопрос и к делу не относится
 
Читает карту памяти только на 128 мб. Хотелось (если возможно конечно) подцепить к au9362 выход на USB флешку. Либо, как уже писал, встраивать отдельный модуль для неё.
 

Вложения

  • 20191221_200215.webp
    20191221_200215.webp
    35.7 KB · Просмотры: 109

Вложения

  • Снимок_2019_12_21_21_24_15_329.png.webp
    Снимок_2019_12_21_21_24_15_329.png.webp
    53 KB · Просмотры: 62
Завтра буду пробывать. Только.., сколько вчера сайтов облазил, нигде такого решения не видел, в основном, либо проблема не решаемая, либо переходник, типа такого, либо модуль.
 

Вложения

  • Снимок экрана20191221223401.png.webp
    Снимок экрана20191221223401.png.webp
    7.8 KB · Просмотры: 56
  • Снимок_2019_12_21_21_24_15_329.png.webp
    Снимок_2019_12_21_21_24_15_329.png.webp
    56 KB · Просмотры: 166
Не прокатило, жаль. Флешка 16 Гб fat32, не оределяется и не мигает светодиод обмена данными. В мануале к нему(DVD) ничего не написано о форматах и объёме карт памяти, может тут загвоздка?
 
Назад
Сверху