• Добро пожаловать на компьютерный форум Tehnari.ru. Здесь разбираемся с проблемами ПК и ноутбуков: Windows, драйверы, «железо», сборка и апгрейд, софт и безопасность. Форум работает много лет, сейчас он переехал на новый движок, но старые темы и аккаунты мы постарались сохранить максимально аккуратно.

    Форум не связан с магазинами и сервисами – мы ничего не продаём и не даём «рекламу под видом совета». Отвечают обычные участники и модераторы, которые следят за порядком и качеством подсказок.

    Если вы у нас впервые, загляните на страницу о форуме и правила – там коротко описано, как задать вопрос так, чтобы быстро получить ответ. Чтобы создавать темы и писать сообщения, сначала зарегистрируйтесь, а затем войдите под своим логином.

    Не знаете, с чего начать? Создайте тему с описанием проблемы – подскажем и при необходимости перенесём её в подходящий раздел.
    Задать вопрос Новые сообщения Как правильно спросить
    Если пришли по старой ссылке со старого Tehnari.ru – вы на нужном месте, просто продолжайте обсуждение.

Два раза в одну воду, только теперь на LM3886

Статус
В этой теме нельзя размещать новые ответы.
Отменить законы физики не под силу даже евросоюзу (как они только не пытались с Бруно, Коперником и другими).
Это уже "религия".
Не будем строги к нашему юному другу. Может , не имеет возможности , или нет желания.
Насчет этих т.н. европейцев из евросоюза, приходилось общаться на профессиональном уровне. На нескольких предприятиях автопрома, бренды всем известные . Хорошие исполнители, но хватку за эти 30 лет явно потеряли. Чуть нестандартная ситуация- затруднения. Да и с охраной труда на удивление , разгильдяи. Может , к нам сюда кадры самые отстойные посылают, не знаю. Но наши работники на их заводах работают лучше, производительнее, а получают меньше. Это сами немцы нам говорили. А уж как закладывать любят друг друга, нам и не снилось. Вся трудовая дисциплина на доносах основана.
 
Не будем строги
хоть один динамик из произведённых в прошлом, из отечественных
Я о том что, "мягко говоря - грубо выражаясь", как минимум, не корректно сравнивать изделия с разницей в "возрасте" сорок - пятьдесят лет. Другие материалы, другие технологии, да всё другое! Тем не менее, конструктив (как и "основы мироздания") остались прежними.
И даже если взять в пример тот-же "воспеваемый" АСАЛАБ.
И что-то я не припомню, чтобы в 80-е кто-то возмущался качеством звука той-же "Эстонии", "Амфитона", "Радиотехники" и другой отечественной "Хи-Фи" акустики (вот оно, "тлетворное влияние запада"). :lol:
Вот и получается, что все ваши "неоспоримые доводы" - "религия" да и только"!
 
Последнее редактирование:
И что-то я не припомню, чтобы в 80-е кто-то возмущался качеством звука той-же "Эстонии", "Амфитона", "Радиотехники" и другой отечественной "Хи-Фи"
эти времена давно закончились, в прошлом веке, они мной прожиты и вопрос закрыт.
 
пресновато звучит, хорошо, но буднично. Заметно интересней, вариант с общим блоком питания, а усилители в колонках. Почему? пока так и не понял.
 

Вложения

  • активная колонка на лм3886 rv.GIF
    активная колонка на лм3886 rv.GIF
    20.1 KB · Просмотры: 27
не корректно сравнивать изделия с разницей в "возрасте" сорок - пятьдесят лет
доводы" - "религия" да и только"!
Причем здесь религия?
Я сравниваю для того, чтобы из нескольких доступных (для меня ) вариантов выбрать лучший и применить в своей конструкции

Простая замена правильно подобранного среднечастотника в той же s90, и любой другой советской трехполоске кардинально меняет звук в лучшую сторону без кардинальных переделок. И с экономией для бюджета.:tehnari_ru_288:Вот моя мысль. Позавчера получил свисток с подачи Валеры ( с APTX), сегодня пойду забирать ЦАП с блютузом.:JS:
 
Fisher;2780826 я не припомню написал(а):
В свободной продаже больше и не было ничего. У меня Peeuless 1120 были. В связке с усилителем Брагина1 достойно отыгрывали. Получше любой Эстонии и Радиотехники S90 и их модификаций. Акустика Видеотон , которыми комплектовались поначалу Казанские комплексы Электроника Б1 01 - тоже хороши. S90 даже и близко не стояла рядом с ними, особенно по низам. Клонировали Видеотоны( на том же казанском военном заводе) , но как то не очень получилось. Опять же , из за отсутствия современных ( даже по тем временам ) динамиков . Т.е., 50 лет назад , уже широко применялись качественные динамики в аппаратуре HI- FI .Другое дело, что не было возможности у страны заниматься в полной мере развитием бытовой аппаратуры, стояли более важные задачи перед народным хозяйством, и это правильно.
 
Простая замена правильно подобранного среднечастотника в той же s90,
В своё время в СЧ у S90 ставил 5ГДШ (4гд-4) с доработкой окон и фильтров. Звук акустики менялся значительно.
 
В своё время в СЧ у S90 ставил 5ГДШ (4гд-4) с доработкой окон и фильтров. Звук акустики менялся значительно.

Я с герленом. Фильтры полностью менял, т.н. лестничные, от Передереева. Катушки по прибору мотал, конденсаторы подбирал. Небо и земля . Только максимальная мощность поменьше стала, динамик сч маломощный.
АСАЛАБ СЧ лучше звучит, чем даже 5гдш с переделкой. И гимора никакого. Тупо заменил и получай удовольствие. Хотя, сейчас не до этого. Переживаю за наших мальчишек и девчонок, которые там. Желаю им удачи и остаться в живых .
 
АСАЛАБ СЧ лучше звучит, чем даже 5гдш с переделкой. И гимора никакого. Тупо заменил и получай удовольствие. Хотя, сейчас не до этого. Переживаю за наших
Это точно! Неделю только об этом.
максимальная мощность поменьше стала, динамик сч маломощный.
Да, но совсем не на много. Если не "вваливать" - то и не шибко заметно. У этих динов чувствительность хорошая и полоса.
 
Позавчера получил свисток с подачи Валеры ( с APTX), сегодня пойду забирать ЦАП с блютузом.:JS:
Забрал, включил, послушал. Артефактов не обнаружил, все встало автоматом. Валере спасибо. Сервис имеет значение.:tehnari_ru_182:
Хорошая новость: запретили вывод иностранных активов из России.
 
инвертирующий итун, в симуляторе работает, а живьем еще не пробовал.
 

Вложения

  • активная колонка на лм3886 усилитель итун.GIF
    активная колонка на лм3886 усилитель итун.GIF
    20.6 KB · Просмотры: 62
а вот живьем, для колонок эдика смысла нет, впрочем писал об этом. Схему в архив.
 
прикупил Аудио Bluetooth усилитель Neoteck 100 Чёрный, скоро получу. на этом повесть о лм3886 закрывается и буду сравнивать новой покупкой, правда ожидать откровений усилителя за 4990 рублей, наивно, но любопытно.
 
прикупил Аудио Bluetooth усилитель Neoteck 100 Чёрный, скоро получу. на этом повесть о лм3886 закрывается и буду сравнивать новой покупкой, правда ожидать откровений усилителя за 4990 рублей, наивно, но любопытно.
Послушал пару дней свисток и преобразователь с акустикой 25ас 326 . Как писал, сч- асалаб .
Переподключил снова без свистка и преобразователя напрямую. Со старой звуковой картой. Тоже неплохо. Наверное, к телевизору устройство подключу.
 
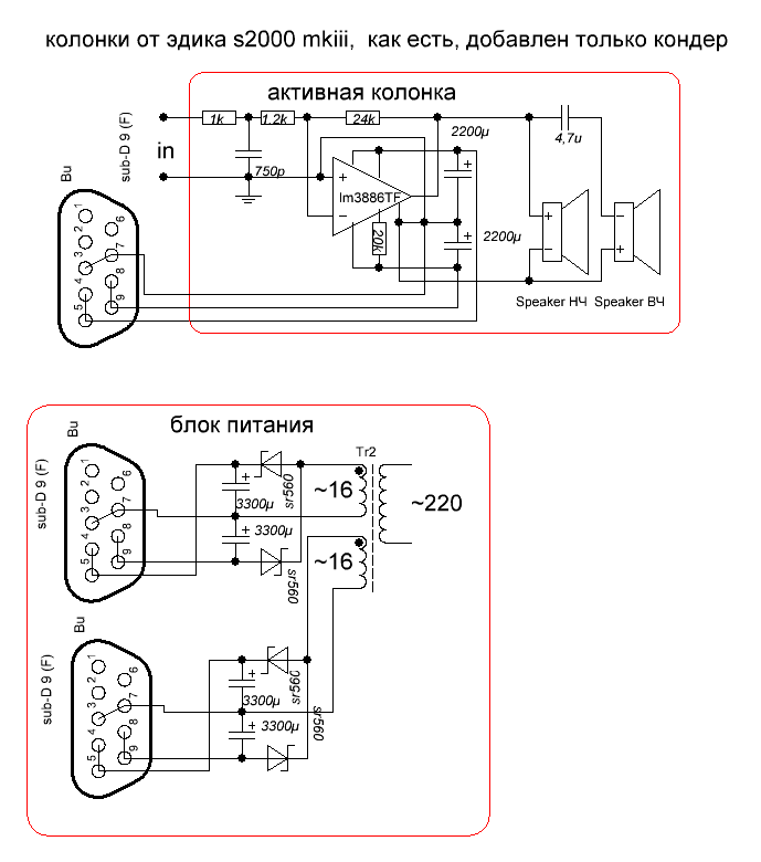
итог. схема пост 504. Теперь про кабель, между блоком питания и колонкой. Сделан из витой пары, длинна 2,5 метра. питание (+-) по две пары на каждый, земля (0) одна пара и будет вам счастье... в данной конструкции.
 
питание (+-) по две пары на каждый, земля (0) одна пара
Арифметика не сходится.
Если на + и - по две пары - это уже восемь проводников, а тут ещё и одна пара на землю. Итого получается 10 проводников.
Это что за кабель такой?
 
Ну, что такое кабели UTP, FTP и в каждом по четыре пары (восемь проводников), мне хорошо известно. Да и на фото явно UTP. А вот по описанному тобой получается что кабель на пять пар (10 проводников).
 
Ну, что такое кабели UTP, FTP и в каждом по четыре пары
это всем известно, это ходовые варианты, есть и с большим количеством пар. Нужное количество трудно угадать, приходится пробовать, оптимизируя количество пар, оно разное для разных случаев. В реалии делаю так. Берешь куски кабеля нужной длинны, снимаешь изоляцию и делаешь свой кабель из нужного количества пар. С помощью цветной изоленты обматываешь нужное количество пар по всей длине.
 
Статус
В этой теме нельзя размещать новые ответы.
Назад
Сверху