- Регистрация
- 22 Май 2009
- Сообщения
- 1,812
- Реакции
- 47
- Баллы
- 0
А я в деревне на каникулах, в городе много этих контор по печатанию. Надо журнальчики чтоли какие глянцевые знакомой натаскать чтоб распечатать на них 
Смотрите видео ниже, чтобы узнать, как установить наш сайт в качестве веб-приложения на домашнем экране.
Примечание: Эта возможность может быть недоступна в некоторых браузерах.
У знакомых не плохо было бы. А то приходится 22руб отдавать за один лист( не выгодно. А на свой принтер, пока не набрал.
Я вот тут заказываю Интернет-магазин для радиолюбителей, там в Расходных материалах есть фольгированный стеклотекстолит с уже нанесенным фоторезистом, я брал-качество отличное!и откуда заказать хотя бы...
Можно травить Персульфатом аммония, тот бесцветныйРазве что только пальцы пачкает
Ну завидовать нет смысла...И вообще завидую Вячеславу который освоил фоторезист
да уж, у нас такой 100х120 200р!!!:tehnari_ru_211:стеклотекстолит с уже нанесенным фоторезистом, я брал-качество отличное!
Да, серия А она новее и полностью взаимозаменяема со старым типом микроконтроллеровСкажите, на программаторе из поста №47 можно заменить ATmega8-16PU на ATmega8A-PU?
Спасибо) Буду делать. но сначала часы для пробы сделаю на attiny2313:tehnari_ru_203:серия А она новее и полностью взаимозаменяема со старым типом микроконтроллеров
Уверен что можноATtiny2313 можно зашить этим програматором?
да можно, в CodeVisionAVRа ATtiny2313 можно зашить этим програматором?
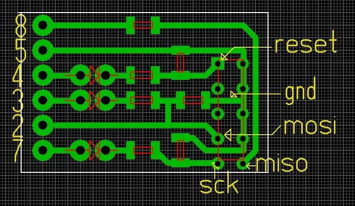
Шикарно получились! А как будете программировать?? На печатке от kirmav были площадки чтобы подпаять провода для прошивки, у Вас смотрю их нет....Вот! Сегодня подготовил платки! Думаю, завтра спаяем.