• Добро пожаловать на компьютерный форум Tehnari.ru. Здесь разбираемся с проблемами ПК и ноутбуков: Windows, драйверы, «железо», сборка и апгрейд, софт и безопасность. Форум работает много лет, сейчас он переехал на новый движок, но старые темы и аккаунты мы постарались сохранить максимально аккуратно.

    Форум не связан с магазинами и сервисами – мы ничего не продаём и не даём «рекламу под видом совета». Отвечают обычные участники и модераторы, которые следят за порядком и качеством подсказок.

    Если вы у нас впервые, загляните на страницу о проекте, чтобы узнать больше. Чтобы создавать темы и писать сообщения, сначала зарегистрируйтесь, а затем войдите под своим логином.

    Не знаете, с чего начать? Создайте тему с описанием проблемы – подскажем и при необходимости перенесём её в подходящий раздел.
    Задать вопрос Новые сообщения Как правильно спросить
    Если пришли по ссылке со старого Tehnari.ru – вы на нужном месте, просто продолжайте обсуждение.

Фильтры для сабвуферов

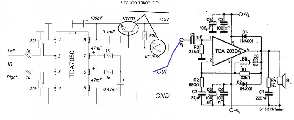
Транзистор КТ503 и стабилитрон КС156А ...
Две косые полоски, это 0.125 Вт (самые малые), 2Вт, это две прямые полоски ... :)
 
По какой схеме питания собираешь двухполярная или однополярная,
вот для двухполярной ... >>>
 

Вложения

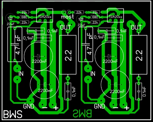
  • Filtr_Sab_Bass.webp
    Filtr_Sab_Bass.webp
    35.3 KB · Просмотры: 1,256
Спасибо )только у меня такая схемка )
 

Вложения

  • amp152-3.webp
    amp152-3.webp
    36.8 KB · Просмотры: 77
Какая разница какая схема, все ровно с выхода фильтра на вход усилителя ... :)
 
а питание как?подключается....к фильтру или к усилку ?
 
зачем на вход ставить сопротивление 1ком? снизить уровень сигнала? я вместо этого просто переменный 100ком поставил и все.
и на выходе у меня не 4.7 ом, а 4.7 ком. все работает. никакого шума.
 
а питание как?подключается....к фильтру или к усилку ?
И туда и туда, но на фильтр, желательно отдельно ...
и на выходе у меня не 4.7 ом, а 4.7 ком. все работает. никакого шума.
Это просто частотная цепочка, хоть в обще не ставь ... :)
 
зачем на вход ставить сопротивление 1ком? снизить уровень сигнала? я вместо этого просто переменный 100ком поставил и все.
и на выходе у меня не 4.7 ом, а 4.7 ком. все работает. никакого шума.
попробую поставить на входе как на схеме 10 ком намассу и на выходе после конденсатора 47 ком на массу который как поставлю отпишусь
 
поставил шум идет а вот когда с входа ставлю конденсатор 100нф на массу пропадает что делать ? придется оставлять?
 
на фильтр тоже двух полярное питание,как и на усилок надо??
 
на фильтр тоже двух полярное питание,как и на усилок надо??
Нет однополярное и желательно отдельная обмотка на трансформаторе БП, но
она мотается тонким проводот, можно даже в ручную сверху протянуть.
Маломощный диодный мост и электролит 220 мкФ ... :)
 
короче убрал я резистор на 470 ом стало нормально
 
не проще ли питать другим трансом ?
 
интересно можно ли собрать фильтр на микросхемах TDA7053 TDA7052 TDA7057?
 
интересно можно ли собрать фильтр на микросхемах TDA7053 TDA7052 TDA7057?
А зачем, смысла нет, они мощней и питание есть двухполярное, мостовая
схема включения выхода. Лучше TDA2822m, а идеальней всего получится
на операционном усилителе, допустим К157УД2 ... :)
 
как извесно фильтр низких частот это резистор и конденсатор а как лучше конденсатор должен быть больше или резистор? например конденсатор 2,2мф и резистор 1,2 кОм = 60 Гц(можно резистор 2,4 тогза срез будет = 30 Гц) или конденсатор 470 нф и 10 кОм = 33 Гц
 
ну кто знает что лучше?
 
или нет разницы?
 
Как хочешь так и ставь, лишь бы срез был ... :)
 
а вот мне кажется когда кондёр больше тогда бас мягче :) никто не пробывал менять?!
 
Назад
Сверху