• Добро пожаловать на компьютерный форум Tehnari.ru. Здесь разбираемся с проблемами ПК и ноутбуков: Windows, драйверы, «железо», сборка и апгрейд, софт и безопасность. Форум работает много лет, сейчас он переехал на новый движок, но старые темы и аккаунты мы постарались сохранить максимально аккуратно.

    Форум не связан с магазинами и сервисами – мы ничего не продаём и не даём «рекламу под видом совета». Отвечают обычные участники и модераторы, которые следят за порядком и качеством подсказок.

    Если вы у нас впервые, загляните на страницу о проекте, чтобы узнать больше. Чтобы создавать темы и писать сообщения, сначала зарегистрируйтесь, а затем войдите под своим логином.

    Не знаете, с чего начать? Создайте тему с описанием проблемы – подскажем и при необходимости перенесём её в подходящий раздел.
    Задать вопрос Новые сообщения Как правильно спросить
    Если пришли по ссылке со старого Tehnari.ru – вы на нужном месте, просто продолжайте обсуждение.

ФНЧ для TDA7294 на операционниках

  • Автор темы Автор темы DDREDD
  • Дата начала Дата начала
Для данной схемы хватит БП мощностью 1.5Вт?
 
Да 1.5Вт 2х12В, хватит ли?
 
Маловато будет, у Сани в первом посту питальник для этого преда +/-15В
 
На так напряжение после фильтра больше будет, около 15 как раз подойдет, а мощность волнует. Я делаю отдельный блок, а не встраиваю в усь.
 
ну запитай да и проверь, будет мало - сменишь трансик, вообще более чем достаточно будет силовичка от любого китайского приёмника :)
 
Я запутался :)) мощность 1.5Вт-это мощность одной обмотки, 2 обмотки по 12В это 24В, 1.5Вт умножаем на 2 обмотки получаем 3Вт, 3Вт делим на 24В получаем 0.12А, 0.12А-это 120мА
 
...1.5Вт умножаем на 2 обмотки получаем 3Вт...
Это если они соединены параллельно, а в данном включении они соединены последовательно, 1,5Вт:24В=0,0625А=62,5мА... а ток потребления микросхем - 5мА... так что никаких проблем:)
 
Собралtehno026 Заработало всё без плясок и жертвоприношений :)))DDREDD благодарю tcelobitnaja:tehnari_ru_232:
 
Собралtehno026 Заработало всё без плясок
Вот и первая пляска:tanes: Подскажите как отразится на микросxемаx перекос питания в 1.2 v ? Ничего нигде не греется, но всё же как то тревожно.
 
Напряжение получлось +-18В, не много будет?
Можно ли вместо керамике использовать пленку?
И не пойму, где вход, а где выход?
 
Можно плёнку. на чём не понятно где вход, а где выход?
 
В общем после после некоторых плясок с бубном возле ФНЧ на базе TDA7050, так и не достигнув желаемого результата было решено собрать что то по серьезнее. По серфиф по простором интернета наткнулся на пару хороших фильтров. Не без помощи George Smith остановил свой выбор на ФНЧ речь о котором пойдет ниже.
Вот схема и фото автора.
Посмотреть вложение 52803 Посмотреть вложение 52804 Посмотреть вложение 52805 Посмотреть вложение 52806
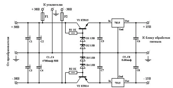
Изучив немного платы пришел к выводу что ФНЧ можно сделать немного компактней а стабилизатор напряжения я вообще укоротил убрав реле и тем более предохранители, так как если предохранитель в каком либо плече сгорит усилителю придет капец :)
Ну собственно фото моих устройств
Это ФНЧ
Посмотреть вложение 52807 Посмотреть вложение 52809 Посмотреть вложение 52810
Это стабилизатор
Посмотреть вложение 52811 Посмотреть вложение 52812
Вот печатные платы автора
Посмотреть вложение 52815 Посмотреть вложение 52816
А это мои. ФНЧ получился на 1см короче с одной стороны и 0,5см с другой, ну а питание значительно меньше :)
Посмотреть вложение 52817 Посмотреть вложение 61634
Ну и список деталей
Посмотреть вложение 52813 Посмотреть вложение 52814

От себя, ФНЧ меня очень порадовал, рекомендую для повторения.
Блин не пойму как эта миниатюра сюда влезла и как удалить :D
а резисторы на 0.25 можно заменить те которые нет ?
 
пленочные кондеры на какое напряжение?
 
А это мои. ФНЧ получился на 1см короче с одной стороны и 0,5см с другой, ну а питание значительно меньше

Так какое же питание??
 
Собрал схему Дредда) после R16 сигнал сильно затухает практически до нуля.на выходе конечно сигнала нет вовсе. питаю от двух зарядок от телефонов по 5в соединенных последовательно.
 
Назад
Сверху