- Регистрация
- 27 Ноя 2010
- Сообщения
- 28,167
- Реакции
- 681
- Баллы
- 0
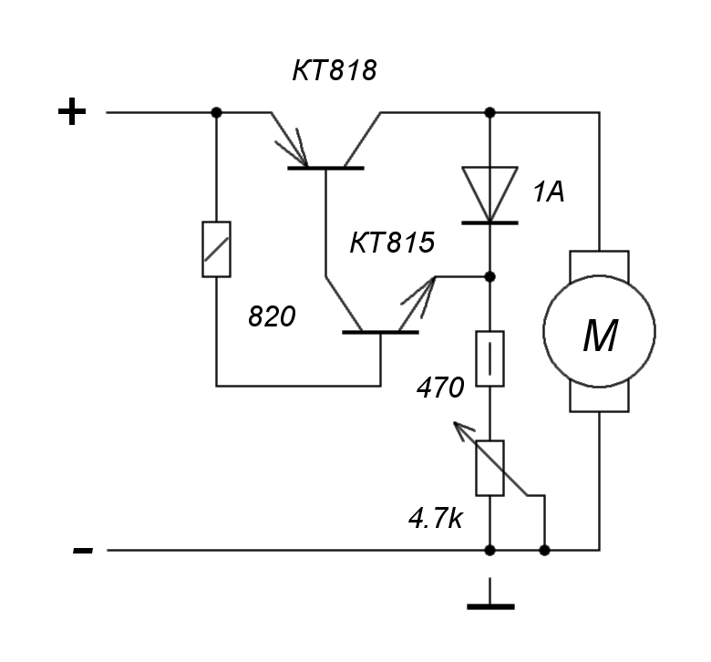
Коллекторный двигатель из-за коллектора гонит в обратную сторону пусковые импульсы коммутации (коммутация индуктивностей), которые трансформируются импульсником и мешают нормальной работе генератора и коммутации ключей ... 
Попадает так, что один ключ открывается импульсом, а второй еще не закрыт, все короткое ...
Попадает так, что один ключ открывается импульсом, а второй еще не закрыт, все короткое ...

