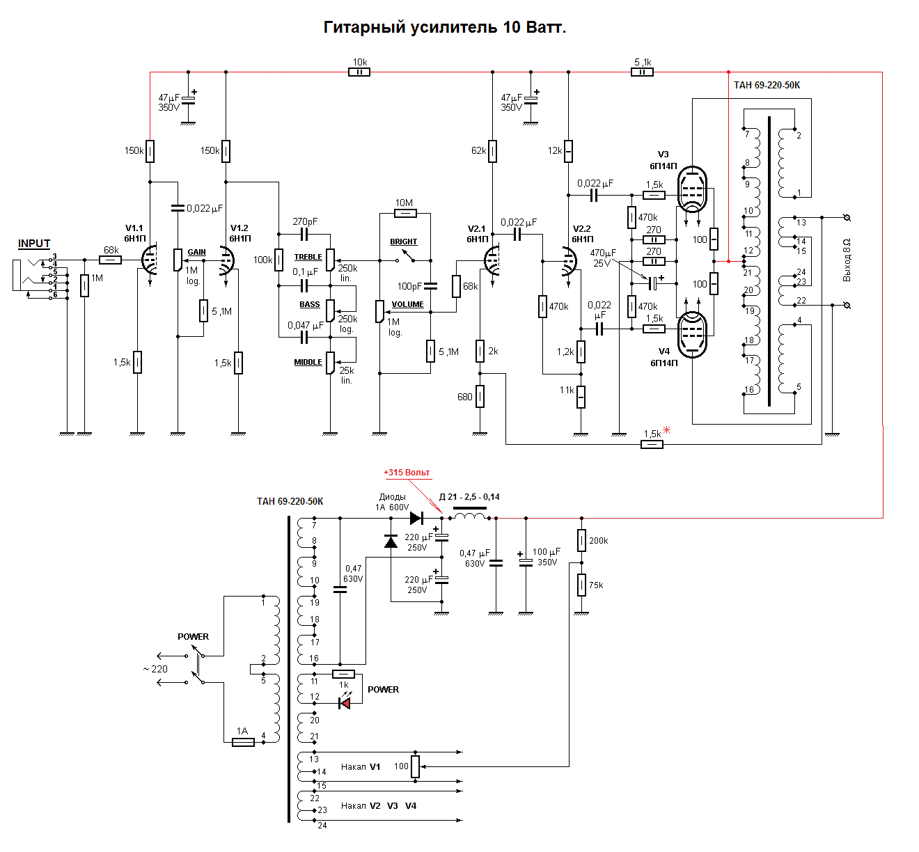
Гитарный двухтактный усилитель на 6П14П

  • Автор темы Автор темы alex117
  • Дата начала Дата начала
А можно поинтересоваться почему ориентируемся на 6П14П? Тут вроде JSM-800 уже " облизан"... Апгрейд тоже на "пальчиковых" планируется? Лично я бы рекомендовал присмотреться к остальным, типа 6V6G, 6П6С... А потом и на более мощные можно замахнуться типа 6L6, EL34...
Отвечу один словом - бюджет.
Да и для домашнего комбика пары 6П14П по-моему за глаза. У меня до этого была китайская копия чампа Kustom Defender 5H - более 30% не выкручивал.
Просто хочу попробовать двухтакт после чампа, поэтому и решил собрать. Да и динамик меня не устраивал в этом китайском мини-стеке, по-моему он был обычный широкополосный, приходилось подрезать частоты BOSS GE-7.
Апгрейд скорее всего под вопросом, сначала надо собрать в данном виде и послушать, раскачает он Celestion Seventy 80 (который, кстати только сегодня отправили мне почтой) или нет.
 
послушать, раскачает он Celestion Seventy 80
Уверен что правильно собранный раскачает, в 70-е годы я такие усилители делал на продажу массово и даже на 6П1П, которая по мощности равна 6П14П, но с меньшей крутизной, что легко компенсировал добавлением дополнительного каскада на 6Ж.. Удачи.
 
Уверен что правильно собранный раскачает, в 70-е годы я такие усилители делал на продажу массово и даже на 6П1П, которая по мощности равна 6П14П, но с меньшей крутизной, что легко компенсировал добавлением дополнительного каскада на 6Ж.. Удачи.
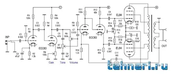
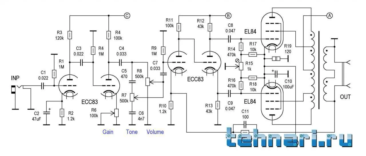
Подкорректируйте, пожалуйста, схему - нужно добавить вход с низкой чувствительностью, для подключения преампов и педалей типа AMT LA.
Сейчас работаю над лицевой и задней панелью, предварительно будет как-то так.
 

Вложения

  • Схема_EL84_2.webp
    Схема_EL84_2.webp
    38.3 KB · Просмотры: 368
  • DSCN0438.webp
    DSCN0438.webp
    52.2 KB · Просмотры: 132
нужно добавить вход с низкой чувствительностью,
Параллельно тому что уже есть ставьте делитель из пары сопротивлений, подбирая их номиналы можно получить любой уровень. Можно добавить переключатель и еще пару делителей, тогда будет выбор.
Стоит добавить несложную схемку подачи анодного через 1-2 минуты после включения накала, это заметно продлевает срок службы ламп.
 
Стоит добавить несложную схемку подачи анодного через 1-2 минуты после включения накала, это заметно продлевает срок службы ламп.
Тут я с Вами не соглашусь, в заводской аппаратуре нигде так не делали, да и лампы у меня в запасе есть.
 
Делали. И довольно часто, именно с целью продления срока службы ламп.
А какие например, или вы имеете в виду именно гитарные усилители?
В гитарных усилителях анодку отключают не с целью экономии ресурса ламп.
 
Алексей, убедительно прошу не воспринимать мои словеса как нападки.:beer2:Но, твои попытки дотошно высчитать индуктивность дросселя загоняют в ступор. Дроссель рассчитывается в купе с ёмкостями, об этом говорит Гуглевская Википедия.
А Кочевник (Геннадий Викторович) даже подсказал, что в этом(дросселе) нет необходимости при мощных емкостях.
А если нет необходимости слушать "бывалых", то нехрена и спрашивать. Делаем ворклог и всё.
 
Манера общения ТК напомнило точь в точь тов. с ГЕТлаба.....
 
Манера общения ТК напомнило точь в точь тов. с ГЕТлаба.....
Никогда там не был, из гитарных форумов - сижу на guitar-gear под этим же ником.
Просто выдуманные нападки. Я хочу сделать, как лучше, поэтому и спрашиваю, почему тут так, а там не так, и в чем разница.
Если тупо следовать инструкции - ничему не научишься.
По поводу дросселя - пока не буду его ставить.
 
Последнее редактирование:
Дружище, на тебя никто НЕ нападает ! С чего это берем ? А вот прислушиватся нужно, не всегда можешь знать все досконално, Ну и реагировть спокойней... всего то. Удачной сборки ! По шасси видно- руки на месте.
 
По поводу дросселя - пока не буду его ставить.
Пока не ставьте. Дело ваше. Практика покажет (когда фоны полезут). Есть ещё вариант применить "Электронный дроссель" на МОСФЕТе, ну или застабилизировать "анодку", сейчас и высоковольтные КРЕНки есть. А по октальным лампам 6П6С и 6V6GT вы мощность примерно такую-же получите как и на 6П14П (ЕL84). Только эти лампочки больше под "гитарный" пушпулл "заточены". А 14-я само собой всеядная, широко распространённая ну и соответственно не дорогая.
 
Пока не ставьте. Дело ваше. Практика покажет (когда фоны полезут). Есть ещё вариант применить "Электронный дроссель" на МОСФЕТе, ну или застабилизировать "анодку", сейчас и высоковольтные КРЕНки есть. А по октальным лампам 6П6С и 6V6GT вы мощность примерно такую-же получите как и на 6П14П (ЕL84). Только эти лампочки больше под "гитарный" пушпулл "заточены". А 14-я само собой всеядная, широко распространённая ну и соответственно не дорогая.
По электронному дросселю я в курсе, тут где-то есть моя тема с импульсным БП для усилителя наушников. Эта схема у меня убрала фон полностью, кстати. В принципе потом можно и поменять лампы, рассверлив под октальные панельки шасси. Плату для деталей обвеса, наверное, сделаю печатную, хотя есть пару гребенок, но они в непотребном виде, вечером сделаю их фото.
 
Последнее редактирование:
рассверлив под октальные панельки шасси.
Именно предвидя этот шаг, советую сразу рассмотреть вариант применения октальных... Что-бы в дальнейшем не брать в руки напильник.
 
Именно предвидя этот шаг, советую сразу рассмотреть вариант применения октальных...
Да меня жена выгонит из дома, я и так за динамик отдал 4т.р из семейного бюджета ). Пока делаю из того, что есть, а есть 6П14/15/18П
Сейчас еще фанеру надо купить для корпуса и обшивку, а доставку фанеры посчитали дороже стоимости ее самой...
Кстати вопрос по толщине, 12мм хватит или 20мм брать?
P.S: Ступенчатое сверло и не нужен никакой напильник )
 
Последнее редактирование:
12мм хватит или 20мм брать?
Из обсуждения я не понял будет ли это корпус только для усилителя? Если так, то 12 мм вполне достаточно. Если же в одном корпусе будут динамик и усилитель, то лучше 20 мм, более жесткий корпус позволит избежать нежелательных резонансов. Впрочем, усилив ребра планками, легко можно получить хороший результат и от материала 10 мм.
Ступенчатое сверло
Гениальное изобретение, работать с ним - истинное наслаждение!
 
Из обсуждения я не понял будет ли это корпус только для усилителя? Если так, то 12 мм вполне достаточно. Если же в одном корпусе будут динамик и усилитель, то лучше 20 мм, более жесткий корпус позволит избежать нежелательных резонансов. Впрочем, усилив ребра планками, легко можно получить хороший результат и от материала 10 мм.Гениальное изобретение, работать с ним - истинное наслаждение!
Я и сам долго не мог определиться - что я хочу, голову с кабинетом или комбик, теперь решил - комбик.
 
Вот может пригодиться. Усилитель на готовых тр-х. и корпус для комбика.
 

Вложения

Вот может пригодиться. Усилитель на готовых тр-х. и корпус для комбика.
Спасибо, это схема не тов. Комарова?
По-моему он использует ТАН и ТН в качестве выходных тр-ров.
 
Назад
Сверху