Смотрите видео ниже, чтобы узнать, как установить наш сайт в качестве веб-приложения на домашнем экране.
Примечание: Эта возможность может быть недоступна в некоторых браузерах.
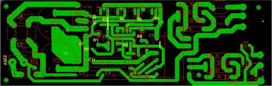
Так, вроде дошли руки и все нарисовал.Ну цепь 12 мне нужна и ещё у меня эти диоды SR10100 они как транзисторы ну только с двумя ножками

В принципе можно и не соединять, но можешь и соединитьА вто так не должно быть соединенно? Синим
В принципе можно и не соединять, но можешь и соединить(просто я подумал лучше их развязать на всякий пожарный
![]()
Не с С3 связь нельзя рвать, оставь все как естьблин а как лучше ? А если убрать связь тда7294 с С3 что будет?
Не с С3 связь нельзя рвать, оставь все как есть![]()
Как вариант, может плохо склеен потом при нагреве немного расширяется и перестает шуметь. А на слух откуда звук идет?может дело в трансформаторе?
это геморой?без перемотки трансформатора не получится (малыми жертвами)
к примеру какой?или питать им другой усилитель.