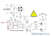
Инвертор 12-220 В.(самопал,пробный)

Ну схемки то не мои конечно. Но обратите внимание на 6 ножку микросхемы, в проверочных схемах она заземлена, в отличие от полумоста
Нет, это смотря где ты её используешь в инверторе или в ИИП ... :)
 
Да дак ну и как мне её включить ? И так и этак?
Если ИИП, то на среднюю точку транзисторов, еесли инвертор 12/200 (допустим), то на массу ... :)
Толик открой в инете внутренности ИРки и все поймешь ... :)
 
Уже смотрел и ничего не понял :) только тот самый стабилитрон нашел на 15,6 Вольт :)
 
Вот сижу смотрю,и не понимаю :)))
 

Вложения

  • Screenshot_9.png.webp
    Screenshot_9.png.webp
    29.5 KB · Просмотры: 43
Вот и посмотри внимательно, ниче мудренного нет. Индекс "D" означает наличие диода
внутри микросхемы для питания второго (верхнего) ключа.
Также обрати внимание на стабилитрон 15 вольт, т.е. как бы ты не делал питание,
оновсе ровно срежется. я имею ввиду, когда делаешь с высокого, через резистор,
которым режешь только ток.
Ключи в любом случае работают в противофазе, это видно из схемы. Силовые ключи
Управляются кждый согласно своего эмиттера (или истока). Вот я почему говорю
что при ИИП этот вывод подключается к средней точке силовых транзисторов.
Толик, посиди , манёхо покумекай и все поймешь ... :)
 
А,этот диод pin 1-8 снаружи и ставится в варианте где нет внутреннего?Или плюс еще просто дублируется?
 
А,этот диод pin 1-8 снаружи и ставится в варианте где нет внутреннего?Или плюс еще просто дублируется?
Да, но лучше поставить сверху еще свой, Фиг знает, чё у кытайцев на уме. В параллель не помешает.
Если "Х..." на двери написано, то это еще ничего не значит, можно нарваться на дрова, за дверью ... :)))
 
Вот дерет меня вопрос-в чем дело?Вроде все правильно собрал,а почему не работает и греется?.. :)))
 
Просто у меня нет оснований не доверять Касьяну,делал я некоторые вещички по его схемам,все нормально.Это когда типа срочно надо,а самому кумекать некогда.. :)
 
Ну греется может потому, что ей кирдык. Вот почему я тебе говорил про кроватку.
Плохо без осциллографа. Ну не может быть такого, что все собрал правильно и
не работает, это не убиваемый, тупой генератор. Еще раз смотри все внимательней ?... :)
 
Да чтоб глаза мои лопнули! Все нормально,соплей припоя нет,флюс отмыт....
 
Да чтоб глаза мои лопнули! Все нормально,соплей припоя нет,флюс отмыт....
И чё, новую ИРку ставишь и тоже самое. Кстатихочу предупредить среди кытайских МРок много брака ... :(
 
Вот это смущает,в чем дело может быть?
 

Вложения

  • circuit (2).webp
    circuit (2).webp
    39.3 KB · Просмотры: 105
Вот это смущает,в чем дело может быть?
Не в коем случае, 4-й вывод - это общий, 1-й - питание, ты просто закорачивешь питание. Кстати в этом случае микросхеме ничего не грозит, закорачиваешь до микросхемы. Но беды не будет резистор 18-36k спасет от бабах ... :)
 
Там сейчас в наличии 8 шт., брать все,пару панелек,сделать все по-новой...и ЖЕЧЬ ЖЕЧЬ ЖЕЧЬ!!!! :)))
 
Не дак между первой и четвертой должно быть 15В,а у меня 12В я мерял..
 
Чесно, я их сжег 4 штуки пока не разобрался в работе, а сейчас все просто, даже ШИМ могу сделать ... :)
 
Назад
Сверху