• Добро пожаловать на компьютерный форум Tehnari.ru. Здесь разбираемся с проблемами ПК и ноутбуков: Windows, драйверы, «железо», сборка и апгрейд, софт и безопасность. Форум работает много лет, сейчас он переехал на новый движок, но старые темы и аккаунты мы постарались сохранить максимально аккуратно.

    Форум не связан с магазинами и сервисами – мы ничего не продаём и не даём «рекламу под видом совета». Отвечают обычные участники и модераторы, которые следят за порядком и качеством подсказок.

    Если вы у нас впервые, загляните на страницу о проекте, чтобы узнать больше. Чтобы создавать темы и писать сообщения, сначала зарегистрируйтесь, а затем войдите под своим логином.

    Не знаете, с чего начать? Создайте тему с описанием проблемы – подскажем и при необходимости перенесём её в подходящий раздел.
    Задать вопрос Новые сообщения Как правильно спросить
    Если пришли по ссылке со старого Tehnari.ru – вы на нужном месте, просто продолжайте обсуждение.

Как повысить ВЧ в музыкальном центре?

  • Автор темы Автор темы Маг
  • Дата начала Дата начала
Всем привет. Попробовал сейчас на прямую к ум подать звук с телефона, перерезав дорожки как советовали. Высокие вроде не добавились. Но потом решил попробовать послушать разницу между звуком в наушниках подключенных к самому телефону и пропущенному через центр LG. Получается через центр звучит ярче чем на самом телефоне. Выодит как будто LG усиливает или как то обрабатывает звук, что вч звучат звонче, на предустановке рок и классика кажется! А на сони я и не пробовал предустановки. Такое может быть?
 
Пощелкал предустановки на сони, но лучше чем в ручную не стало. Как то все таки лг усиливает вч.
 
Такое быть может, и даже существует в быту. Это называется- темброблок, или эквалайзер.
 
... Выодит как будто LG усиливает или как то обрабатывает звук, что вч звучат звонче, на предустановке рок и классика кажется.. Такое может быть?

Так об этом то и говорили!

тут всё решает предварительная часть обработки сигнала на моё мнение.

... И совершенно упустили из виду диапазон регулирования тембра и частоты перегиба, которые у обоих МЦ скорее всего отличаются, и возможно что значительно. Не в этом ли возможная причина разницы в звуке?
 
Ну ок. Ну так можно на сони как то повысить то частоты все таки? Убавить то я всегда смогу.
 
А я всегда думал, что темброблок только регулирует существующий сигнал, но не усиливает его. Но я не спец.
 
Почти любой темброблок сначала усиливает весь сигнал, потом избирательно ослабляет его.
Всё, что мы слышим индивидуально. У меня пониженная чувствительность в области средних частот, как раз нормальный человеческий голос. Но медкомиссии этого не признают, потому что они говорят шёпотом. А высокие и низкие я слышу намного лучше большинства.
Попробуйте на соньке просто понизить средние частоты и послушать, возможно, вам этого хватит.
 
что темброблок только регулирует существующий сигнал, но не усиливает его.
Темброблок , в 0 положении должен сохранять сигнал , а дальше +- или увеличивать или ослаблять - это активный , а пассивный снижает уровень примерно 10 Дб .
 
Я конечно пробовал уже по разному настраивать, но все равно как то не хватает. Особенно где и сама запись не блещет высокими. И на телефоне всеми настройками игрался, но после лг как то не так ярко звучит. А лг не хочу, так как при хороших высоких, не могу низкие подстроить как хочется. Тембра то нет!
 
Всё, что мы слышим индивидуально...
Попробуйте на соньке просто понизить средние частоты...
Вот-вот! А я наоборот стараюсь середину "убрать" оставить НЧ и ВЧ. Когда много средних они мне уши режут, особенно в записях плохого качества.
... пробовал уже по разному настраивать, но все равно как то не хватает. Особенно где и сама запись не блещет высокими. И на телефоне всеми настройками игрался
Источник сигнала у вас не заслуживает внимания. Вряд ли настройками телефона можно чего-то добиться. Возьмите что-то более серьёзное и фонограмму хорошего качества!
 
Зачем мне брать другой источник, если слушать я собираюсь именно с него и с телевизора. На телике вообще ничего не изменишь, так как там только оптический выход, а на него настройки не влияют.
 
Зачем мне брать другой источник, если слушать я собираюсь именно с него и с телевизора.
Что-бы понимать какое влияние оказывает замена того или другого компонента на звучание аппарата.
Нужно учитывать что иногда изменения могут произойти в худшую сторону. Кстати если замена конденсатора на входе сильно не повлияла на качество сигнала, то нужно смотреть цепи обвязки УМ... Например цепи коррекции, цепь обратной связи, Цобеля на выходе или индуктивности. Может именно они "режут" ВЧ по выходу.
 
Последнее редактирование:
Ну в аппарате еще есть радио и оно тоже играет не так как то же самое радио на лг. И телик я тоже пробовал. То же самое. А про разные Цобеля и обратные связи я не понимаю, по этому и обратился сюда. Тут вроде люди и сами самоделки как то делают. Значит должны разбираться, что на схеме за что отвечает!
 
А про разные Цобеля и обратные связи я не понимаю,
Вот и почитайте, что это такое. ООС как раз отвечает за полосу пропускания часто усилителя. Катушки, резисторы и конденсаторы на выходе это RC и L фильтры. Без понимания этого вам что-то сложно будет обьяснить или рекомендовать.
Телек и радио тоже не показатель...
Тут вроде люди и сами самоделки как то делают. Значит должны разбираться, что на схеме за что отвечает!
Совершенно верно. Здесь люди обладают соответствующими знаниями и опытом в области звукотехники и дают вам дельные советы. Но вам эти советы не понятны. Вы не можете их оценить. Поэтому немного изучите теорию.
 
Ну что посоветовали, я уже попробовал. Что кондеры и катушки отвечают за частоты я понимаю, в первом сообщении про кондер писал, не просто так.
 
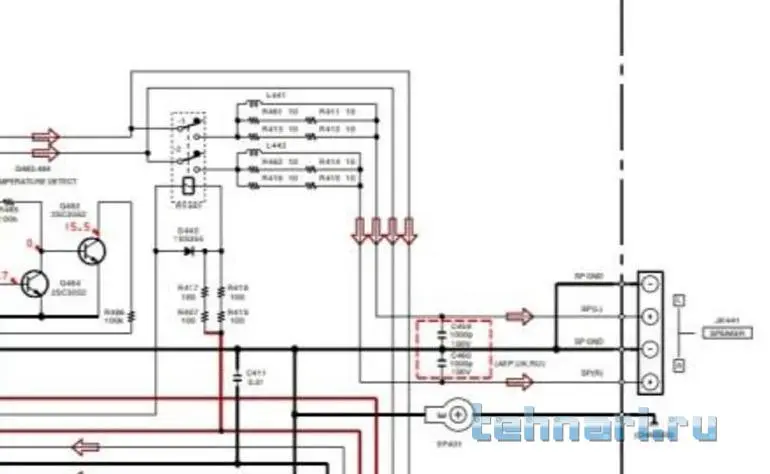
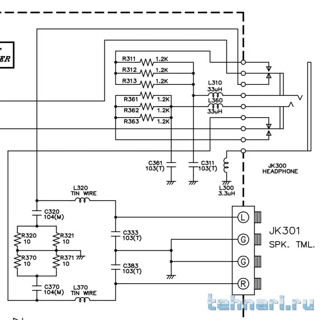
Посмотрите сами выходные цепи после реле... Стоят катушки с резисторами и конденсаторы. По сути фильтр 1-го порядка для ВЧ. И сравните с тем, что стоит на выходе вашего "LG". Есть ли в нём вообще подобные цепочки?
 

Вложения

  • Вых.webp
    Вых.webp
    13.6 KB · Просмотры: 160
Помимо перепайки кондеров что-нибудь собрать сможете сами? Если сможете, то соберите буферный усилитель с регулировкой тембра, и включите его между аудиопроцессором и УМ. Регуляторы выведите на заднюю панель МЦ, и у Вас появится ещё и возможность добавить и низкие частоты, при необходимости. А простых решений в Вашем случае я например не вижу
 
Я смотрел на эти фильтра и раньше, но по моему они только для колонок, а наушники мимо них идут. Высоких же мало и там и там. Но я в наушниках не собираюсь слушать, так что подскажите, что можно изменить в этих фильтрах, что бы в колонках вч поднялись.
 
Покажите схемку подходящего буферного усилителя, может и попробую.
 
В LG тоже есть подобный фильтр.
 

Вложения

  • IMG_20190609_063243.webp
    IMG_20190609_063243.webp
    35.9 KB · Просмотры: 174
Назад
Сверху