• Добро пожаловать на компьютерный форум Tehnari.ru. Здесь разбираемся с проблемами ПК и ноутбуков: Windows, драйверы, «железо», сборка и апгрейд, софт и безопасность. Форум работает много лет, сейчас он переехал на новый движок, но старые темы и аккаунты мы постарались сохранить максимально аккуратно.

    Форум не связан с магазинами и сервисами – мы ничего не продаём и не даём «рекламу под видом совета». Отвечают обычные участники и модераторы, которые следят за порядком и качеством подсказок.

    Если вы у нас впервые, загляните на страницу о проекте, чтобы узнать больше. Чтобы создавать темы и писать сообщения, сначала зарегистрируйтесь, а затем войдите под своим логином.

    Не знаете, с чего начать? Создайте тему с описанием проблемы – подскажем и при необходимости перенесём её в подходящий раздел.
    Задать вопрос Новые сообщения Как правильно спросить
    Если пришли по ссылке со старого Tehnari.ru – вы на нужном месте, просто продолжайте обсуждение.

Хочу собрать сабвуфер

  • Автор темы Автор темы Scam
  • Дата начала Дата начала
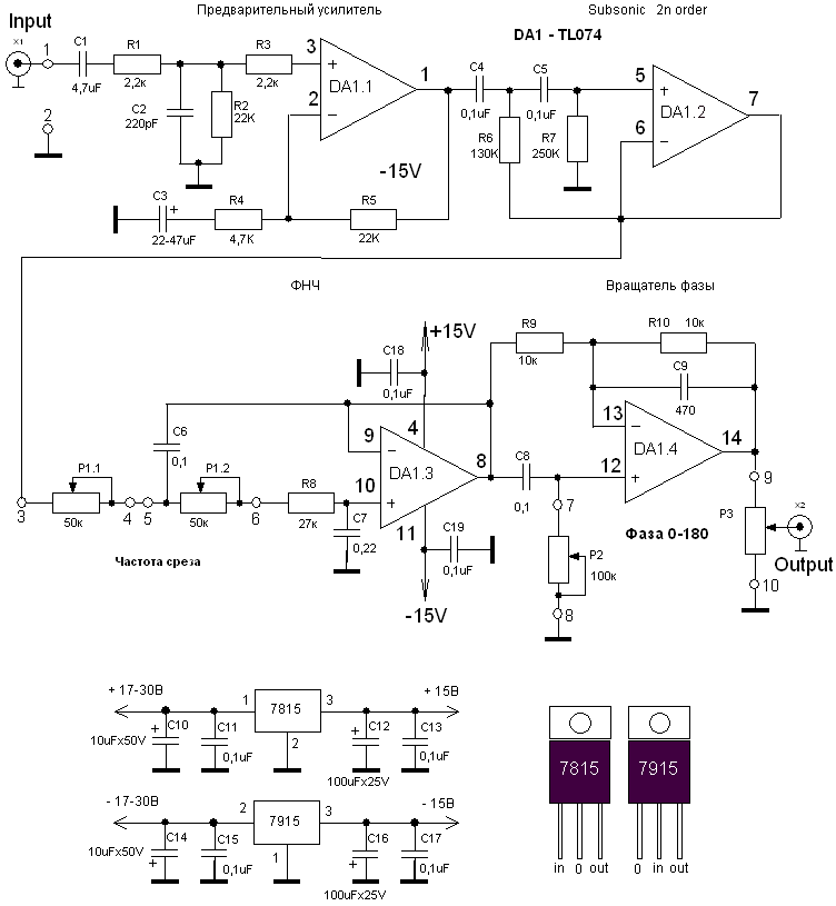
Какой фильтр лучше для сабвуфера?
 
я вот такой себе собрал ,правда он без сумматора но если нужна будет схема то дам
 

Вложения

  • image001.gif
    image001.gif
    17.7 KB · Просмотры: 434
Не пинайте за такой глупый вопрос. Где нужно ставить фильтр? До усилителя или после? И в чем разница активного фильтра от пассивного?
 
активный фильтр питаеться энергией отдельного блока питания, пассивный-ему не нужен блок питания то бишь ставиться в разрыв провода к колонке.
 
Тогда наверно для меня будет лучше пассивный фильтр. А начиная с какой частоты лучше сделать фильтр для саба?
 
Срезать все, что выше 200-250Гц (в зависимомти от динамика), все что ниже - твое.
 
А из чего собирают пассивный фильтр? Можно схемку для моего динамика?

Нашел трансформатор ТС-31-1. Но ни как не могу найти его характеристики. Может кто знает такой?
 
Нашел вот эту http://www.tehnari.ru/f142/t40534/ тему. Скачал программку которую вы выкладывали. Осталось только определиться с частотой среза. Исходя из каких данных ее нужно выбирать?
 
Кто знает где можно узнать величины Тиля-Смолла для 10гд-30? Только не предлогайте типа: "померий сам"
 
Нашел параметры Т-С. Подскажите пожалуйста по поводу пассивного фильтра...
 
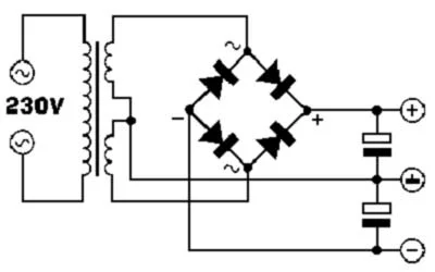
Подскажите по поводу питания. Нашел трансформатор. Нашел его характеристики. Там написано вх. U 220В вых.U 27В и номинальный ток 1А. Как мне из такого трансформатора сделать источник питания для усилителя. Я знаю что 1А маловато для усилка, но другого пока нет. Хочу на этом просто пока разобраться и сделать.
Я примерно представляю что нужно выпрямить ток и его стабилизировать, но как это сделать на практике не представляю. Подскажите плз...

Еще вопрос по поводу компьютерного БП, можно ли его ток преобразовать пригодный для усилка на tda 2050. Может можно какую нить микруху для этого приспособить?
 
Последнее редактирование:
чтоб выпрямить ток-нужен диодный мост а чтобы сгладить-конденсаоры емкости от 15тыщ микрофорад.
 
27 вольт - много, после выпрямления выйдет 38 вольт
 
А как это расчитываеться, сколько выйдет после выпрямления? Можно ли схемку какую нибудь для выпрмления и стабилизации тока..

А про компютерный БП, можно ли его ток как то преобразовать?
 
Стабилизация не нужна. А вычислить - напряжение умножить на корень из 2.
 

Вложения

  • 64132.webp
    64132.webp
    6.9 KB · Просмотры: 78
А у меня на трансформаторе 2 выхода, а у вас на схеме 3
 
Назад
Сверху