Компилирование в HEX

  • Автор темы Автор темы Weles
  • Дата начала Дата начала
У меня в PROTEUSе тоже не получилось запустить(
 
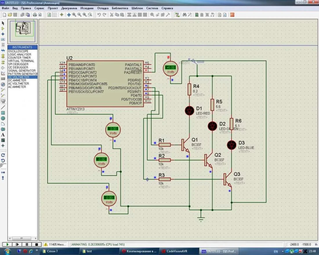
Померь в протеусе напрягу на 14-15-16 выводах относительно земли. Ты в протеусе на 8мГц выставлял? Хотя в оригинале насчёт фьюз ничего не написано но мало ли, попробуй поразному, я просто протеусом не умею пользоваться:D А контроллеры портить не хочется:D
 

Вложения

  • 2313.webp
    2313.webp
    108.5 KB · Просмотры: 113
  • 2313d.webp
    2313d.webp
    39.4 KB · Просмотры: 65
А у меня вот идёт со 2, 17, и 14 по 1 с копейками вольт!!!

Тут повниметельнее прочитал, и вот что пишут:
Схема. Цепи питания микроконтроллера и стабилизатор не показаны: Да и схема неправильная, ибо подключение транзисторов к тиньке на схеме и в реальности не совпадают. Но пусть будет для красоты.
Офигенно вообще, а людям мучайся:D Насчёт 14-15-16 я подумал посмотрев код программы, там в конце
OCR1B = sred;
OCR1A = sgreen;
OCR0A = sblue;
А это поидее внутренние названия OC1B-16, OC1A-15, и OC0A-14, выводов микроконтроллера, в даташите так. Ну и последний гвоздь:D Выкладываю фотки платы автора, там вообще всё подругому и ресет зашунтирован резистором!!!
 

Вложения

  • Moodlamp_2_burning.webp
    Moodlamp_2_burning.webp
    33.4 KB · Просмотры: 109
  • Moodlamp_2_frontside.webp
    Moodlamp_2_frontside.webp
    52.9 KB · Просмотры: 74
  • Moodlamp_2_backside.webp
    Moodlamp_2_backside.webp
    51 KB · Просмотры: 73
АФФТАР ЖЖЕТ!!:))
 
Ну ресет всегда как бы надо с +5В соединять через резистор)))
А насчет выводов, надо поискать их ))) кстате по схеме автора как раз соеденены 14, 15 и16 выводы МК,
 
Последнее редактирование:
Не всегда:D Частенько и без этого работает:D Ну если по фоткам то выходит 12-14-16. И идут они на транзисторы которые подключены к минусу. Блин а мне надо чтоб после транзов + был:D
 
Вячеслав попробуй 12,14,16, и резюк 10К на +5в. Пожалуйста:D
 
. Блин а мне надо чтоб после транзов + был
Это потому что ты СД вешаешь на выводы? Можно и так подключить, к полюсу, если все исправно то заработает!

Нет именно 14, 15, 16 выводы, посмотри обратную сторону платы, там увидишь)))
 
Что-то протос все равно на прошивку ругается
 
Нет просто у меня светодиоды так распаяны что плюсы разные а минус общий:D

Ребята огромное спасибо за помощь но я нашёл таки схему этой лампы на аттини 13, хоть сейчас у меня её и нету но через недельку собираюсь в Москву за радиодеталями(да опять:D) и там думаю куплю, контроллер маленький и функциональный, так что для меня идеально подойдёт, да ещё есть готовая скомпилированная прошивка, вот схема если что, и видео работы, если кому надо скину в личку сайт-источник с описанием.
 
 

Вложения

  • lamp_sch.webp
    lamp_sch.webp
    17.2 KB · Просмотры: 91
Прошу мне кидай в ЛС, ждем побольше фоток)))

Все таки припаяй СД к МК, должно заработать
 
Нет видимо ошибка в компиляции прошивки, или прошивке:D Говорюж у меня там почему то со 2, 17, и 14 выходит но не то:D
 
А жаль...
Остается открытый вопрос: как Валерий скомпилировал файл :)
 
Спасибо конечно, я уже пытался, но никак:D Я попробую эту схемку доделать.
 
Вполне вероятно что прошивка работает, светодиод на 14 выводе часто моргает, на 15 и 16 выводах вообще нет, на 17 и 2 тоже часто моргает. Тестер на 2,14 и 17 показывает 1.27в, но так как прибор у меня цифровой и дешёвый:D а частота мерцания довольно большая он может показывать неправильно, так что там вполне может быть 2.5-3в. Фьюз биты у меня не прошиты поэтому контроллер работает на частоте 1мГц вместо положенных 8мГц, фьюзы как я говорил уже прошивать боюсь так как контроллеры умирают у меня почему то:D хотя ставлю вроде правильно:D Если скажете точно как их выставить в Uniprof то выставлю:D Ну значится раз светодиод на 1мГц , моргает и напряжение примерно 2.5в, то на 8мГц, он будет моргать с частотой незаметной глазу, в этом же поидее и заключается суть шима, тоесть при нормально выставленных фьюзах и через резюк он будет гореть в полнакала, и программа возможно выплняется но из-за невыставленных фьюз очень медленно и пока на 15 выводе появится напряжение может пройти очень много времени. Светодиод моргает как при зашунтированном ресете так и при незашунтированном так что я думаю роли не играет. В общем я делаю вывод что возможно всё будет работать если правильно выставить фьюзы:D Собираю на многоразовой макетке так что если есть ещё варианты или советы то говорите, мне проверить нетрудно, пару деталек переткнуть:D
 
Вот, ну тогда надо собирать пробник раз теперь прошивка есть:D Валер как получилось?
А у меня тоже не получилось. Я проконсультировался в скайпе со своим другом-программистом. Сначала он подсказывал что и где сделать, а потом, поняв тщетность моих попыток, скомпилировал сам. :))
 
файл test.hex че то весит много, у меня из-за этого не прошивается...
 
Назад
Сверху