• Добро пожаловать на компьютерный форум Tehnari.ru. Здесь разбираемся с проблемами ПК и ноутбуков: Windows, драйверы, «железо», сборка и апгрейд, софт и безопасность. Форум работает много лет, сейчас он переехал на новый движок, но старые темы и аккаунты мы постарались сохранить максимально аккуратно.

    Форум не связан с магазинами и сервисами – мы ничего не продаём и не даём «рекламу под видом совета». Отвечают обычные участники и модераторы, которые следят за порядком и качеством подсказок.

    Если вы у нас впервые, загляните на страницу о проекте, чтобы узнать больше. Чтобы создавать темы и писать сообщения, сначала зарегистрируйтесь, а затем войдите под своим логином.

    Не знаете, с чего начать? Создайте тему с описанием проблемы – подскажем и при необходимости перенесём её в подходящий раздел.
    Задать вопрос Новые сообщения Как правильно спросить
    Если пришли по ссылке со старого Tehnari.ru – вы на нужном месте, просто продолжайте обсуждение.

LM1875 и LM1875T - отличия, делимся впечатлениями

Подойдет конечно.
На пару ампер.
Я ставил 808-й.
Такие и ставь.
Нормальная защита. Вполне работает.
 
сколько по деньгам на детали затратил , защита от 24 вольт работает ?
 
или купить готовую китайскую защиту, то же вроде нормальная .
подскажите такая защита нужна одна или две ?

Он не закончил доска, нужно сварить его самостоятельно.
DIY нужно в определенной степени профессиональная базовая и руки-на способность, есть риск повреждения. Если есть повреждения установки, мы безответственно.
*
*
С Задержка включения (около 3 секунд) и защиты от постоянного тока (напряжения управления около 1 v)
Со светодиодной индикацией состояния, если защита света, нормальная рабочего времени от
Использование 15 большой ток реле
Рабочее напряжение AAC 12 до 15 В, необходимо независимое питание
Готовые Размер: 65мм * 40мм * 25мм
 

Вложения

  • $_12.webp
    $_12.webp
    22.9 KB · Просмотры: 103
вот эта защита мне приглянулась ,что скажете ?

подскажите такая защита нужна одна или две ?

Особенности

Совет по защите спикер имеет задержку питания (3 секунды) и защиту постоянного тока (от управляющего напряжения составляет около 1В) функцию, просто монтажная плата, что делает легко, безопасно и надежно. Со светодиодной индикацией состояния, если защита света, в обычное время отработать. с помощью 15A высокую реле тока, подходящий для подавляющего большинства плате усилителя. Рабочее напряжение AC 12-15V, требуется отдельный источник питания.

После установочного размера: длина 65мм х ширина 40mmx высокого 25мм. BTL схема нужны два комплекта.
Пакеты:

Поддержка двусторонней платы х 1
4148 x 1
Nippon Chemi-Con Конденсатор х 4
Транзистор х 6
Поддержка резисторы металлические пленочные х 5
Мостовой выпрямитель / три-терминал регулятор х 1 каждый
LED (светоизлучающий диод) х 1
Клеммная колодка х 5
15А реле х 2
Инструкции по монтажным комплектом х 1
Примечание:

Только DIY комплект, необходимо сварить компоненты и платы самостоятельно (инструкция прилагается).
 

Вложения

  • $(KGrHqNHJF!FG3p4qV(sBRyVVrtKcQ~~60_57.webp
    $(KGrHqNHJF!FG3p4qV(sBRyVVrtKcQ~~60_57.webp
    50 KB · Просмотры: 151
  • $(KGrHqN,!iMFCf1(pjG0BQ7n,O)w)g~~60_12.webp
    $(KGrHqN,!iMFCf1(pjG0BQ7n,O)w)g~~60_12.webp
    27.1 KB · Просмотры: 107
сколько по деньгам на детали затратил
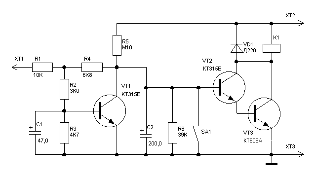
Сложно сказать..не первый усилитель и я в мастерской тружусь,у меня с разборки есть кой-чего. Защит простая и надежная от Брига,печатку у DTS найдешь
 

Вложения

  • Защита бриг.GIF
    Защита бриг.GIF
    4.7 KB · Просмотры: 824
Можешь и китайца взять, если триста рублей и бесплатный посыл.
 
а какого китайца лучше взять с белым фоном или с желтым и сколько их надо?
 
или все же бриг получше будет ?
 
Бриг не подводил. Ни разу. Там работы-то..не ленись
 
Нафига тебе тот китаец? Собирай ту, что в 40 или 45 посте. Защиту из 40 поста я собирал в свои два усилителя, в одном она трудится около года, ни разу не подвела ,один раз пробило маленький транзюк и она просто не подключала колонку к усилку. Единственное, что могу посоветовать - замени постоянные резисторы R1 R5 на подстроечники, включенные реостатом где-то на 3 кОм. Так легче её настроить, а то при 1 кОм могут быть ложные срабатывания.
Но выбор за тобой конечно:)
 
Спасибо парни вам , доверюсь вам :wo: .
Буду собирать бриг .
Отговорили от китайца.
 
вот такая реле HJR-3FF-S-H Tianbo 24vdc для брига пойдет ?
 

Вложения

  • $_1.webp
    $_1.webp
    5.9 KB · Просмотры: 238
  • $_1 (1).webp
    $_1 (1).webp
    13.3 KB · Просмотры: 196
или вот такая
24V реле g5la-14-24vdc 10А 250vac реле мощности 5Pin для реле OMRON

Feature:
nominal voltage:DC24V
load current:10A
work temperature:-40℃~85℃
 

Вложения

  • $_57 (2).webp
    $_57 (2).webp
    15.5 KB · Просмотры: 149
  • $_57 (1).webp
    $_57 (1).webp
    17.1 KB · Просмотры: 102
какую реле брать в первом посте или во втором ?
 
конструктивно они все одинаковы. Omron стоит лишь в несколько раз дороже
 
Omron как раз стоит 145рублей за две дешевле чем из первого поста там цена за 2 штуки составляет 169 рублей.
 
бери омрон тогда, тут не суть важно. Я брал самые дешевые, и работают до сих пор
 
Важно от чего запитывать будешь. 12в или 24.
 
взял омрон уже китайцы пакуют :wo:
но в омроне питание реле от 14-24 вольт . или это не так ?
 
вот тебе моно блок. 2 канала,тембро блок и защита. оригинал статьи печать.я не собирал но эту плату видел в железе.
 

Вложения

Назад
Сверху