• Добро пожаловать на компьютерный форум Tehnari.ru. Здесь разбираемся с проблемами ПК и ноутбуков: Windows, драйверы, «железо», сборка и апгрейд, софт и безопасность. Форум работает много лет, сейчас он переехал на новый движок, но старые темы и аккаунты мы постарались сохранить максимально аккуратно.

    Форум не связан с магазинами и сервисами – мы ничего не продаём и не даём «рекламу под видом совета». Отвечают обычные участники и модераторы, которые следят за порядком и качеством подсказок.

    Если вы у нас впервые, загляните на страницу о проекте, чтобы узнать больше. Чтобы создавать темы и писать сообщения, сначала зарегистрируйтесь, а затем войдите под своим логином.

    Не знаете, с чего начать? Создайте тему с описанием проблемы – подскажем и при необходимости перенесём её в подходящий раздел.
    Задать вопрос Новые сообщения Как правильно спросить
    Если пришли по ссылке со старого Tehnari.ru – вы на нужном месте, просто продолжайте обсуждение.

Микрофонный усил на лампе слабо усиливает

мультиметр показал емкость до 30 nF
мало, возможен обрыв, а показывает емкость монтажа
подпаяйте параллельно ему заведомо исправный.
на счет измерения напряжения на 3 входе
измерьте лучше падение напряжения на резисторе R2, если оно равно 0, то ОУ должен быть годный
 
Спасибо всем! Аналоговая техника это АД!!! Здесь мультиметр подсаживает, здесь осцилографом не лазь... Я сдаюсь. Лучше буду свои 0 и 1 ловить. Не по сеньке шапка, как говорится. Тема закрыта.
 
Аналоговая техника это АД!!! Здесь мультиметр подсаживает, здесь осцилографом не лазь... Я сдаюсь. Лучше буду свои 0 и 1 ловить. Не по сеньке шапка, как говорится. Тема закрыта.
да бросьте вы не так страшен черт, как его рисуют :)))
сделайте то что вам советуют
 
да бросьте вы не так страшен черт, как его рисуют
А "бросить" как раз и не удается. Проснулся в 3 и снова уснуть не могу, крутятся в голове ОУ и транзисторы... Тем более вы оказались правы, J1 это таки линейный вход(эта моя ошибка произошла, потому что мой друг, который дал мне усил подключал динамический микрофон, а у меня динамический микрофон с джеком, на корпусе усила просто обозначено INPUT около двух коннекторов без указания LINE... ну и возникла эта тупая уверенность, что микрофон нужно пихать в этот коннектор, на схеме видел LINE, но уже было поздно в голове сформировался блок, а вы ткнули пальцем и как холодным душем окатили). И самое интересное, что, когда я подал на J1 нормальный линейный уровень сигнала, то все нормально заиграло, я даже подумал, что вообще все работает и я две ночи просто в исправном усиле копался... Перезвонил другу, у него микрофон с XLR коннектором и он все правильно подключал. Я проверил, кинул сигнал на J2, воспроизвел проблему, посмотрел на схему, понял, что ничего не понимаю и психанул... А теперь вот подумал, что с учетом новых данных, область поиска проблемы значительно уменьшается и опытный человек, видя весь путь прохождения сигнала от J1 и J2 довольно точно сможет локализовать проблему. Короче, решил продолжать, под чутким руководством сообщества.
И сразу вопрос №1, как правильно подать сигнал от смартфона, используемого в качестве генератора, на XLR?
 
да бросьте вы не так страшен черт, как его рисуют
А "бросить" как раз и не удается. Проснулся в 3 и снова уснуть не могу, крутятся в голове ОУ и транзисторы... Тем более вы оказались правы, J1 это таки линейный вход. Эта моя ошибка произошла, потому что мой друг, который дал мне усил подключал динамический микрофон, а у меня динамический микрофон с джеком, на корпусе усила просто обозначено INPUT около двух коннекторов без указания LINE... ну и возникла эта тупая уверенность, что микрофон нужно пихать в этот коннектор, на схеме видел LINE, но уже было поздно в голове сформировался блок, а вы ткнули пальцем и как холодным душем окатили. И самое интересное, что, когда я подал на J1 нормальный линейный уровень сигнала, то все нормально заиграло, я даже подумал, что вообще все работает и я две ночи просто в исправном усиле копался... Перезвонил другу, у него микрофон с XLR коннектором и он все правильно подключал. Я проверил, кинул сигнал на J2, воспроизвел проблему, посмотрел на схему, понял, что ничего не понимаю и психанул... А теперь вот подумал, что с учетом новых данных, область поиска значительно уменьшается и опытный человек, видя весь путь прохождения сигналов от J1 и J2, где они пересекаются/сливаются, довольно точно сможет локализовать проблему. Короче, решил продолжать, под чутким руководством сообщества.
И сразу вопрос №1, как правильно подать сигнал от смартфона, используемого в качестве генератора, на XLR?
 
А "бросить" как раз и не удается. Проснулся в 3 и снова уснуть не могу, крутятся в голове ОУ и транзисторы... Тем более вы оказались правы...
Эвон как цепануло! Аж во сне снится. :))
И сразу вопрос №1, как правильно подать сигнал от смартфона, используемого в качестве генератора, на XLR?
Берём кабель миниджек-джек и подключаем смарт в линейный выход. Громкость на смартфоне надо уменьшить примерно до 1/3.
 
Берём кабель миниджек-джек и подключаем смарт в линейный выход. Громкость на смартфоне надо уменьшить примерно до 1/3.
Я имею в виду, как распаять кабель. С одной стороны миниджек это понятно. с другой стороны XLR с тремя ногами. От миниджека используется один канал это 2 провода. 1й это земля, 2й и3й сигнальные, сейчас у меня подключено к 2й. Что делать с 3й, оставить висеть в воздухе или соединить с 2й? Уровень сигнала динамического микрофона 1-3мВ(инфа из интернетов), поэтому я ставлю громкость на минимум, получается около 7 мВ
 
как распаять кабель. С одной стороны миниджек это понятно. с другой стороны XLR с тремя ногами.
выход со смарта не симметричный, берете с мини джека общий и один любой канал.
вход XLR симметричный, для подачи на него не симметрии на 1 и 3 ставите перемычку и подключаете общий, а на 2 подаете сигнал
 
как распаять кабель. С одной стороны миниджек ... с другой стороны XLR с тремя ногами.
Всегда удивляют подобные вопросы ...
Mario777, стесняюсь спросить, а что в гугеле забанили или религия не позволяет набрать в любой поисковой системе оный вопрос ?!!
 

Вложения

  • XLR_jeck.webp
    XLR_jeck.webp
    42.9 KB · Просмотры: 19
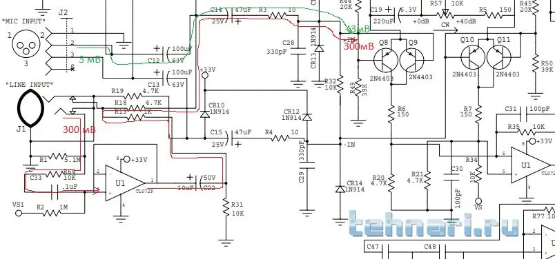
Итак, была такая мысль. Если сигнал с линейного входа нормально усиливается, а с микрофона нет, то это значит, что сигнал от микрофона должен усиливаться до той точки схемы, где эти сигналы "сливаются" и искать проблему нужно будет именно в этом усилителе, так как логично предположить, что дальше этой "точки слияния" все работает нормально. Но эта идея разбилась вдребезги о схему. Сигнал от микрофона напрямую поступает в базу Q8Q9, а сигнал от линейного входа приходит туда же через ОУ, усиленный по току... Это выше моего понимания! Как в таком случае сигналы, отличающиеся по уровню, минимум в 100 раз, проходят через один и тот же тракт и усиливаются до одного уровня???:shit:
 

Вложения

  • aaa.PNG.webp
    aaa.PNG.webp
    33 KB · Просмотры: 28
Mario777
вы не написали главного работает или нет?
 
Это выше моего понимания! Как в таком случае сигналы, отличающиеся по уровню, минимум в 100 раз, проходят через один и тот же тракт и усиливаются до одного уровня???:shit:
Вот и мне это тоже интересно. Ку у операционника равен 1, а никаких делителей на 100 в его тракте нет. Очевидно, сигналы на выходе девайса будут немного не одинаковыми, либо их придётся корректировать вручную.
 
Mario777
вы не написали главного работает или нет?
Линейный вход, если подаешь на него сигнал линейного уровня около 300 мВ работает на ура. Микрофонный вход при подаче сигнала 10 мВ не работает. При средних настройках чувствительности на выходе не слышно ничего, а на максимуме и нажатой кнопке +20dB LED индикатор горит красным т.е. перегруз и на выходе появляется тихий звук с шумами.
 
тогда попробуйте убрать перемычку между 1 и 3
и подайте сигнал на 2 и 3, а 1 - общий не подключайте.
 
При средних настройках чувствительности на выходе не слышно ничего, а на максимуме и нажатой кнопке +20dB LED индикатор горит красным т.е. перегруз и на выходе появляется тихий звук с шумами.
Очень похоже на самовозбуждение. А что при этом показывает осцилл на выходе уся?
Какой микрофон используете? Производитель, модель.
 
Продолжение истории

Последнее время не удавалось уделять много времени, но я все же двигался вперед по чуть-чуть. Абсолютно случайно нашел изначальную неисправность. Получилось это так. Сначала подавал сигнал генератора и пытался смотреть на осцилографе, при различных манипуляциях питание отключал, дабы не навредить. Ничего не было понятно, все время разные картинки... Плюнул на это дело, дал на вход музыку, а на выход колонки и однажды, когда переворачивал панель управления, на пару секунд услышал нормальный звук... Понял что где-то не контакт, начал тыкать рандомно по элементам и в итоге оказалось, что в межблочном жестком шлейфе или пайка гнилая или скорее обломился проводок, который иногда контачил при изгибе. В результате этот проводок обломился, но так как пайка шлейфов была зафиксирована клеем, то восстановить этот проводок удалось с трудом и начали отваливаться другие. Заменил все шлейфы, но из за клея аккуратно не получилось осталась незамеченная сопля и снова такая же фигня только уже и с линейного входа звук слабый. В итоге соплю удалил, но успел подгореть U2, заменил и его. На данный момент уровень на выходе нормальный, но с шумами, которые меняются при переключении режимов крутилкой SW4. SW4 это 4х битовый абсолютный энкодер. Оказалось, что у него оборвана дорожка "земли" около самого контактного кольца. Как такое получилось ХЗ. Возможно результат короткого в шлейфе, но подгара никакого не видно, а может просто это моя карма. На энкодере маркировки никакой нет. В интернетах пока ничего похожего не нашел. Восстановление контакта, на мой взгляд, проблематично. Выкладываю фотки энкодера может кто знает как он называется.
 

Вложения

  • IMG_1060.webp
    IMG_1060.webp
    83.6 KB · Просмотры: 14
  • IMG_1061.webp
    IMG_1061.webp
    71.1 KB · Просмотры: 16
  • IMG_1064.webp
    IMG_1064.webp
    84.7 KB · Просмотры: 24
  • Мксто обрыва.webp
    Мксто обрыва.webp
    107.1 KB · Просмотры: 23
Всегда удивляют подобные вопросы ...
Mario777, стесняюсь спросить, а что в гугеле забанили или религия не позволяет набрать в любой поисковой системе оный вопрос ?!!

В итоге оказалось, что реальность суровее чем ожидалось. Плата отличается от схемы и от рекомендаций интернетов. На плате 2 вывод висит в воздухе и сигнал подается на 1 и 3.
 

Вложения

  • Screenshot_2024-02-10-15-03-06-544_ru.aliexpress.buyer.webp
    Screenshot_2024-02-10-15-03-06-544_ru.aliexpress.buyer.webp
    38 KB · Просмотры: 14
  • Screenshot_2024-02-10-15-03-44-763_ru.aliexpress.buyer.webp
    Screenshot_2024-02-10-15-03-44-763_ru.aliexpress.buyer.webp
    44.2 KB · Просмотры: 17
Назад
Сверху