• Добро пожаловать на компьютерный форум Tehnari.ru. Здесь разбираемся с проблемами ПК и ноутбуков: Windows, драйверы, «железо», сборка и апгрейд, софт и безопасность. Форум работает много лет, сейчас он переехал на новый движок, но старые темы и аккаунты мы постарались сохранить максимально аккуратно.

    Форум не связан с магазинами и сервисами – мы ничего не продаём и не даём «рекламу под видом совета». Отвечают обычные участники и модераторы, которые следят за порядком и качеством подсказок.

    Если вы у нас впервые, загляните на страницу о проекте, чтобы узнать больше. Чтобы создавать темы и писать сообщения, сначала зарегистрируйтесь, а затем войдите под своим логином.

    Не знаете, с чего начать? Создайте тему с описанием проблемы – подскажем и при необходимости перенесём её в подходящий раздел.
    Задать вопрос Новые сообщения Как правильно спросить
    Если пришли по ссылке со старого Tehnari.ru – вы на нужном месте, просто продолжайте обсуждение.

Мини ИИП для TDA2030

  • Автор темы Автор темы dipq
  • Дата начала Дата начала
Мне нужен ИИП на 20-25 вольт выходного напряжения. Что нужно сделать что бы получить из схемы Юрия 20 вольт?
 
Вот схема универсального электронного трансформатора, который пойдет
для любого усилителя, надо только поставить нужные элементы и трансформатор.
Само собой разница в размере печаток, в твоем случае как раз должно
вместится на плату размером в два спичечных коробка >>>

Посмотреть вложение 52016

Входной дроссель и транс генератора, кольцо 10-12 мм толщиной 5 мм, обмотки
провод в полихлорвиниловой изоляции 0.3 мм, я обычно использую телефонный.
Входной дроссель сразу в две жилы в один слой до заполнения. Трансформатор
генератора три обмотки по 5 витков и одна обратной связи 3 витка. Силовой
транс, кольцо 20-25 мм, первичка 0.35мм 36 витков, вторичка 3 жилы 0.35мм
2х 3 витка. Обмотка обратной связи 2х 3витка 0.3мм в полихлорвиниловой
изоляции, также как и на трансе генератора. Транзисторы: генератор КТ817,
КТ805(М), Выходные 13003-13007 (с барьером Шотки) ... :D

Скажите, пожалуйста, какую максимальную мощность можно снять с данного устройства и какие транзисторы при этом должны стоять?
 
Думаю Ватт 40-50, вообще электронные трансформаторы в магазине 12В (типа Тошибра) выдают до 200 Вт, зависит от правильного использования элементов. Вообще эта схема сырая разработка, были только пробы, показали нормальный результат ... :)
 
Добрый день, очень воодушевила схемка "электронного трансформатора", нравятся простые намоточные свойства и общая трезвость схемы. Подскажите, пожалуйста, конденсаторы, напротив которых написано 220, это полярники? 220мкФ емкость? Спасибо
 
конденсаторы, напротив которых написано 220, это полярники? 220мкФ емкость?
Нет, это не "полярники", а обыкновенные, чаще всего керамические, конденсаторы, ёмкостью 220 pF, на напряжение 1 ... 2 kV.
общая трезвость схемы.
Вообще-то, как заметил
эта схема сырая разработка, были только пробы,
хотя
пробы, показали нормальный результат
Всегда удивляла способность новичков находить и поднимать давно забытые темы.
 
Собирал недавно для компьютерных колонок на тда2822 блок питания, взамен сгоревшего транса. Собрал обратноход на полевом, по схеме Старичка, на 12 вольт 1 ампер, транс ЕЕ19. Размер печати 5,5 на 3 см, высота по размеру транса, около 2,5 см. Почти укладывается в размеры двух спичечных коробков. Наверное и больше мощности можно снять с такого транса, точно не знаю. Кстати, вопреки расхожему мнению, даже при разомкнутом входе, в колонках абсолютная тишина)
 
Как обычно, радиаторы нужны ... :)

Два параллельно 100 кОм 1Вт ... :D

Вообще при правильной настройке схемы, транзисторы греться не должны. В этом и главная фишка этой схемы. Если греются транзисторы - значит неверно намотаны трансформаторы, они должны работать в резонансе. И 150 кгц - многовато, обычно эти схемы работают на 70 кгц. И на прикид витков силового трансформатора маловато, на первичке должно быть примерно витков 80. Это я вам из личного опыта.
Что будет работать и так - это бесспорно, но придется ставить радиаторы большие, будет очередной "гробик" и при этом кпд будет порядка 60% всего. А если немного повозиться и настроить что все влезет пачку от сигарет по размерам.
Вся настройка сводится к правильному расчету силового трансформатора и подбору витков трансформатора генератора.
Резистор 51 к можно взять и побольше, у меня схема работала до 160 к, только запускался медленнее. При 160 к запускался в течении 1-2 секунд, зато резистор почти не грелся, в отличии 51 к.
 
Сорри, забыл сказать - это я про эту схему
 

Вложения

  • 111111111111_232948.webp
    111111111111_232948.webp
    26.7 KB · Просмотры: 374
Я сапсем, аднако, неграмотейный?
При такой фазировке 2 и 4 обмоток у меня вроде как силовые транзисторы должны открыться одновременно.
 
Я сапсем, аднако, неграмотейный?
При такой фазировке 2 и 4 обмоток у меня вроде как силовые транзисторы должны открыться одновременно.

Ну точка на 4й обмотке должна быть внизу. Лично для меня ошибки и опечатки на схемах в инете - это практически норма, всегда нужно думать прежде чем собирать.
 
Вот ещё пара рабочих схем
 

Вложения

  • Имп_Блок_Питания_40W.png.webp
    Имп_Блок_Питания_40W.png.webp
    10.9 KB · Просмотры: 686
  • (NEW) БП из Баласта Ламп.webp
    (NEW) БП из Баласта Ламп.webp
    70.5 KB · Просмотры: 2,314
Что-то первая картинка черная получилась после загрузки.
Повторяю первую схему
 

Вложения

  • Имп_Блок_Питания_40W.webp
    Имп_Блок_Питания_40W.webp
    28 KB · Просмотры: 329
Обнаружил пару опечаток (или ошибок) в схеме на 40вт:
Дроссель L1 - мотается проводом 0,5-0,7 мм, а первичка 0,3 мм и сопротивление R8 - должно быть 2вт минимум.
 
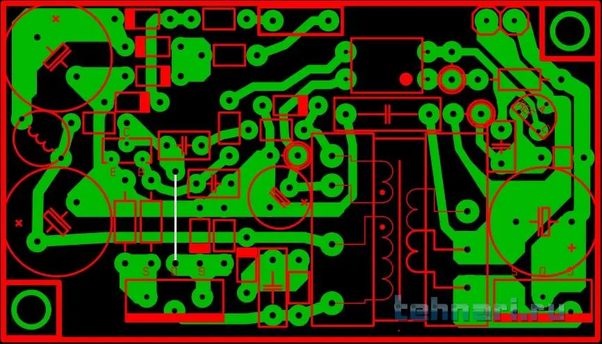
Вот схема и печать того блока питания, о котором говорил на прошлой странице. И фото готового и размещенного в колонке
 

Вложения

  • 1.webp
    1.webp
    61.5 KB · Просмотры: 276
  • 2.webp
    2.webp
    70.2 KB · Просмотры: 263
  • PS_FET.webp
    PS_FET.webp
    46.4 KB · Просмотры: 292
  • БП_Starichok51.rar
    БП_Starichok51.rar
    83.6 KB · Просмотры: 91
Назад
Сверху