• Добро пожаловать на компьютерный форум Tehnari.ru. Здесь разбираемся с проблемами ПК и ноутбуков: Windows, драйверы, «железо», сборка и апгрейд, софт и безопасность. Форум работает много лет, сейчас он переехал на новый движок, но старые темы и аккаунты мы постарались сохранить максимально аккуратно.

    Форум не связан с магазинами и сервисами – мы ничего не продаём и не даём «рекламу под видом совета». Отвечают обычные участники и модераторы, которые следят за порядком и качеством подсказок.

    Если вы у нас впервые, загляните на страницу о проекте, чтобы узнать больше. Чтобы создавать темы и писать сообщения, сначала зарегистрируйтесь, а затем войдите под своим логином.

    Не знаете, с чего начать? Создайте тему с описанием проблемы – подскажем и при необходимости перенесём её в подходящий раздел.
    Задать вопрос Новые сообщения Как правильно спросить
    Если пришли по ссылке со старого Tehnari.ru – вы на нужном месте, просто продолжайте обсуждение.

Мини ИИП для TDA2030

  • Автор темы Автор темы dipq
  • Дата начала Дата начала
на 60КоМ пойдет?
и сколько можно из него максимум выжать ватт и ампер ?
 
на схеме после резистора на 51 ком сколько должно быть вольт?
 
просто у меня после резюка на 51КоМ получается 186 вольт
 
Это 186В пока генератор не работает, нагрузки нет, при настройке
первое это завести генератор ... :)
 
а после него конденсатор на 16 вольт не взорвется?
 
Возник вопрос на счет обмоток трансформатора генератора

111111111111_232948.webp

вот так
1.5 витков
2.5 витков
3.3 витков
4.5 витков
 
Да обмотка обратной связи 3 витка, остальные по 5 ... :D
 
такой Ферит подойдет? (взял его из входного дросселя комповского бп)
 

Вложения

  • IMG1334A.webp
    IMG1334A.webp
    25.8 KB · Просмотры: 162
  • IMG1335A.webp
    IMG1335A.webp
    20.6 KB · Просмотры: 117
  • IMG1336A.webp
    IMG1336A.webp
    18.9 KB · Просмотры: 123
Да, для генератора пойдет, мотай одножильным проводом в ПХВ изоляции,
типа от телефонного кабеля, диаметр не имеет большого значения ... :D
 
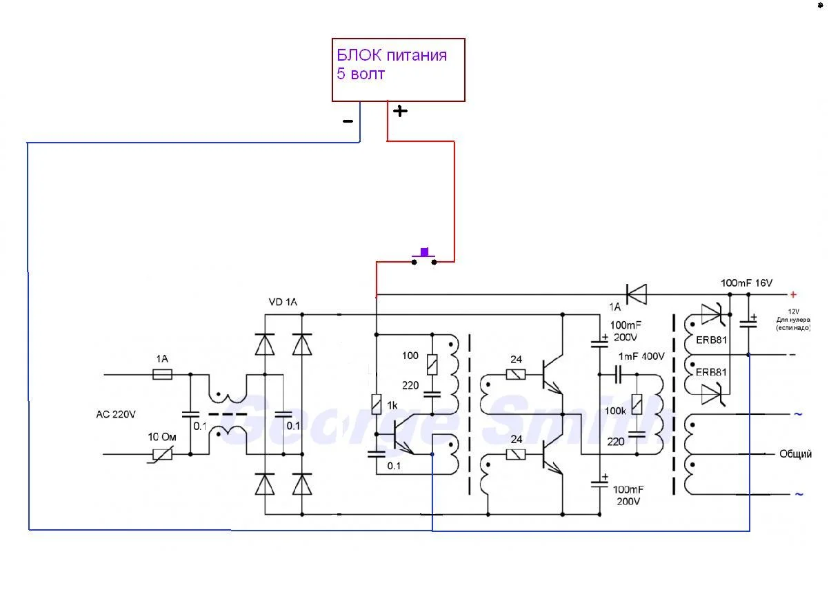
если собрать вот так ИИП запустится?
67ПЗП.webp
 
просто я так и не нашел резистора на 51ком
 
просто я так и не нашел резистора на 51ком
Зато нашел аккумулятор 12В, этого нет смысла делать. Поставь 47 кОм 2 Вт
или два параллельно 100 кОм 1 Вт и наконец четыре 200 кОм 0.5 Вт ... :D
 
Зато нашел аккумулятор 12В, этого нет смысла делать. Поставь 47 кОм 2 Вт
или два параллельно 100 кОм 1 Вт и наконец четыре 200 кОм 0.5 Вт ... :D

просто так и не нашел ни на 47 кОм 2 Вт ни два параллельно 100 кОм 1 Вт даже 200 кОм 0.5 Вт просто их нет, почему сразу нашел аккумулятор? получится ли запускать от телефонной зарядки?
 
В обще может и получится, только надо диод обратно поставить и включать через него ... :)
 
спасибо!!!
 
диод нужно поставить вот так?
5.webp
 
Совершенно в дырочку! Только вместо кнопки надо выключатель, эти диоды работают
как выключатель, когда появляется 12В с обмотки обратной связи, диод который на
батарее запирается и потребление тока с аккумулятора прекращается ... :D
 
спасибо еще раз (сейчас попробую собрать тестовый образец)
 
Назад
Сверху