Баловался я ним. 2 кВт снимал, но в связке 2153 + ТС4420.IR2153, это просто тупо работающий двухфазный генератор и правильно включенный работает безупречно. Какая разница, где он работает в драйвере для ламп и для усилителя
Разница в наличии встроенного драйвера, который правильно использовать треба.
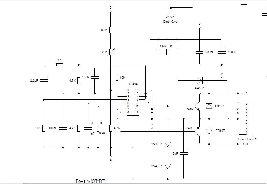
Его максимум это работа на параметры затвора 1,5nF и общей величиной заряда порядка 60 nC.
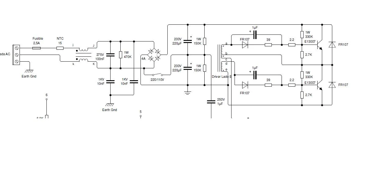
Стабилизация для питания уся помех добавит. Нафиг она там не нужна.ИМХО схемка отстой, нет стабилизации, зашиты по току ключей,
защиты от перенапряга.
Защиты нужны, пренесомненно.
Для питания статичной нагрузки пойдёт. Лампочек.Такой простенький инвертор вообще можно сделать без микросхем,
обычный двухтактный генератор на биполярных с формирователями RC+диод в базах
транзисторов и по 0,1-0,51 (в зависимости от мощности) ома в эмиттерах.
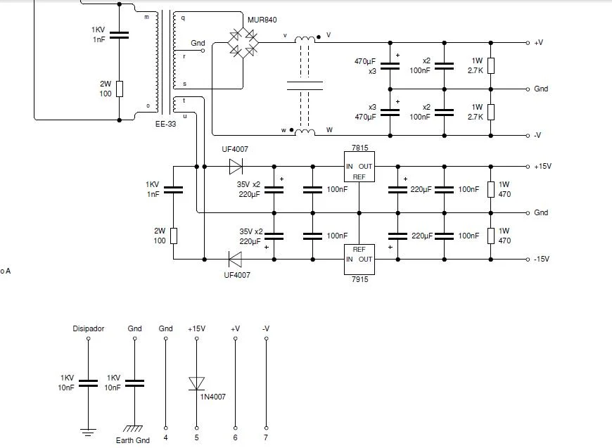
У этих резисторов назначение совершенно другое. Улёт симметрии неплохо компенсируется большими ёмкостями низковольтного выхода. И ещё стоит волшебный конденсатор последовательно с первичкой.Кстати, электролиты делителя Uвх/2 необходимо шунтировать резисторами
для компенсации токов утечки. Без них у Вас рано или поздно какой то
бахнет и зальёт всё.
А можно общепринятым языком объяснить?нельзя трансформатор
кормить "чем угодно", иначе в схеме появятся "зеркальные токи" или "неблагоприятные моменты" открывания и закрывания ключей, они будут
Не про то.Стоят по 220 Ом пол ватта.






