• Добро пожаловать на компьютерный форум Tehnari.ru. Здесь разбираемся с проблемами ПК и ноутбуков: Windows, драйверы, «железо», сборка и апгрейд, софт и безопасность. Форум работает много лет, сейчас он переехал на новый движок, но старые темы и аккаунты мы постарались сохранить максимально аккуратно.

    Форум не связан с магазинами и сервисами – мы ничего не продаём и не даём «рекламу под видом совета». Отвечают обычные участники и модераторы, которые следят за порядком и качеством подсказок.

    Если вы у нас впервые, загляните на страницу о проекте, чтобы узнать больше. Чтобы создавать темы и писать сообщения, сначала зарегистрируйтесь, а затем войдите под своим логином.

    Не знаете, с чего начать? Создайте тему с описанием проблемы – подскажем и при необходимости перенесём её в подходящий раздел.
    Задать вопрос Новые сообщения Как правильно спросить
    Если пришли по ссылке со старого Tehnari.ru – вы на нужном месте, просто продолжайте обсуждение.

Моя мечта

Вложения

  • суматор.webp
    суматор.webp
    2.1 KB · Просмотры: 127
Примерно так, с некоторыми поправками. Нужно развести сигнал от микрофонов на оба канала усилителя после смешивания. Ведь Вы хотите, чтобы сигналы с двух микрофонов звучали в акустических системах обоих каналов, не так ли? Как это сделать на резисторах без сильного проникновения сигнала из одного канала в другой я затрудняюсь сказать, как бы не пришлось "разветвитель" на транзисторах ОУ городить.
 
Примерно так, с некоторыми поправками. Нужно развести сигнал от микрофонов на оба канала усилителя после смешивания. Ведь Вы хотите, чтобы сигналы с двух микрофонов звучали в акустических системах обоих каналов, не так ли? Как это сделать на резисторах без сильного проникновения сигнала из одного канала в другой я затрудняюсь сказать, как бы не пришлось "разветвитель" на транзисторах ОУ городить.

Может знаете кого, кто сможет помочь?
но только без сильно громодских схем, так как у меня питание может на все не хватить
 
Как-то не приходилось сталкиваться. Но, если мне придется складывать сигналы с двух микрофонов, а результат смешивания раздать на два канала усилителя без взаимного проникновения из канала в канал, я поступлю так:
1. Смешаю выходные сигналы двух микрофонных усилителей простейшей резистивной схемой (как на Вашем рисунке выше)
2. Разведу смешанный сигнал на два канала с помощью эмиттерных повторителей. Эмиттерные повторители надежно изолируют каналы друг от друга.
3. После эмиттерных повторителей подам разделенный по каналам сигнал на микшеры на резисторах для смешивания сигналов с микрофонов с сигналами от внешних источников звука.

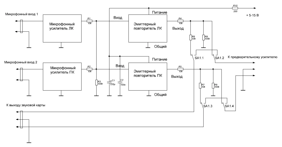
Это только прикидки, возможно кто-то посоветует более подходящую схему. А пока выложу схему эмиттерного повторителя, это всего один транзистор и мощность от источника питания потребляет мизерную. Работает от 5 вольт, должен работать и от 12.
 

Вложения

  • empov.webp
    empov.webp
    7 KB · Просмотры: 109
Хорошо бы сделать отдельную плату коммутации, для переключения входов и прочих перекоммутаций. Наверняка к усилителю будет подключаться не один источник сигнала. Что тогда, соединительные кабели передергивать? Там же, на плате коммутации разместить микшеры, эмиттерные повторители и реле отключающее микрофонные усилители от всего остального усилителя, когда караоке не нужно.
 
Нет, Вы знаете, у меня бутет только один источник сигнала, это компьютер.Больше я не планирую ничего подключать....

И просьба, Вы можете полную схему нарисовать?
 
Мечту мне не нарисовать конечно. А микшеры с эмиттерными повторителями будут выглядеть типа такого:
 

Вложения

  • Mixer.webp
    Mixer.webp
    23 KB · Просмотры: 202
Мечту мне не нарисовать конечно. :

Вы здорово помогаете мне реализовать мою мечту, спасибо большое!!!

есть пару вопросов:
1. Сей девайс будет постоянно включен (по питанию).
2. обезательное использование 4-х выключателей или можно как-то еще? (если нельзя иначе, то будет так, мне нравится)
 
Можно поставить Реле, так как 1 кнопка вряд ли выдержит нагрузку. И от 1 кнопки будут вкл. все 4.
 
1. Да, постоянно. Нет смысла снимать питание со схемы потребляющей единицы миллиампер.
2. Это один четырехсекционный переключатель, все четыре переключаются одной кнопкой.

Не исключено, что придется подбирать номиналы резисторов R1-R9.
 
в каких пределах они могут быть?
 
Будем пробовать делать...

и еще...защиту я наверно делать не буду, у микросхемах же есть интегрованная...
 
и еще...защиту я наверно делать не буду, у микросхемах же есть интегрованная...

От защиты отказываться не советую. Только недавно была тема как сгорел усилок на таких микрухах и спалил колонки.
 
Как собираетесь обыгрывать скруглённые грани и углы каркаса?
 
От защиты отказываться не советую. Только недавно была тема как сгорел усилок на таких микрухах и спалил колонки.

а что тогда можете посоветовать (желательно что-то пассивное, если это возможно...)
 
в каких пределах они могут быть?

Трудно сказать не зная входных-выходных сопротивлений используемых Вами усилителей. Сначала поставьте такие как на схеме, потом подберете опытным путем нужные.
 
здрасте, все, тоже сейчас воплощаю потихоньку, мечту
2*7294 + мосфет(400) будет 240 для саба
2 моно входа RCA (+ предвар отключаемый +темброблок)
2 моно входа Jack 6,25(+ тоже что и строчка сверху)
1 стерео вход Jack 6,25 (+тоже)
1 стерео вход Jack 3,5 (+тоже)
микшер
активный фнч
эквалайзер 5-ти полосный
на каждый выход(2.1) индикатор уровня сигнала
питание (спасибо DDREDD) импульсники (2штуки +-24в(с добавочным 12в),+-40в)
как-то так ))))
 
Мечта очень хорошая штука !!!
И воплотить её непросто !!!
 
Назад
Сверху