• Добро пожаловать на компьютерный форум Tehnari.ru. Здесь разбираемся с проблемами ПК и ноутбуков: Windows, драйверы, «железо», сборка и апгрейд, софт и безопасность. Форум работает много лет, сейчас он переехал на новый движок, но старые темы и аккаунты мы постарались сохранить максимально аккуратно.

    Форум не связан с магазинами и сервисами – мы ничего не продаём и не даём «рекламу под видом совета». Отвечают обычные участники и модераторы, которые следят за порядком и качеством подсказок.

    Если вы у нас впервые, загляните на страницу о форуме и правила – там коротко описано, как задать вопрос так, чтобы быстро получить ответ. Чтобы создавать темы и писать сообщения, сначала зарегистрируйтесь, а затем войдите под своим логином.

    Не знаете, с чего начать? Создайте тему с описанием проблемы – подскажем и при необходимости перенесём её в подходящий раздел.
    Задать вопрос Новые сообщения Как правильно спросить
    Если пришли по старой ссылке со старого Tehnari.ru – вы на нужном месте, просто продолжайте обсуждение.

Моя мечта

У меня есть вопросы по этой защите...
1. Какой диапазон питания этой схемы или точно должно быть 22В?
2. Что это за ключ К1, К1.1 и К1.2 ??
 

Вложения

  • Защита АС.gif
    Защита АС.gif
    5.1 KB · Просмотры: 212
Или это реле доолжно быть??Какое?
 
Ответьте,пожалуйста!!!!
 
К1 - это реле, К1.1 и К1.2 - переключающие контакты этого реле, отключают колонки при срабатывании
 
К1 - это реле, К1.1 и К1.2 - переключающие контакты этого реле, отключают колонки при срабатывании

это я жу понял ,спасибо!!!
а какое??есть маркировки какая?
 
Я бы хотел сделать эту защиту, вроде ниче так)))....только вот почему-то мне никто не хочет ответить...
Все те же вопросы:
1. Какой диапазон питания???
2. Какое реле надо??
 
Здесь всё расписано
 

Вложения

  • узг.webp
    узг.webp
    192 KB · Просмотры: 754
o_O....Спасибо!1
Извините, а нету случайно печатки??
 
Печатки нет, не так уж много деталей, попробуйте сами сделать
 
Спасибо!1


есть аналог етого реле:
?
 
здрасте! собрал микшер, но работа его не нравится...Микрофона почти не слышно...Значит надо ставить меньшие резисторы?
 

Вложения

  • P1000043.webp
    P1000043.webp
    90.8 KB · Просмотры: 156
здрасте! собрал микшер, но работа его не нравится...Микрофона почти не слышно...Значит надо ставить меньшие резисторы?
Где схема?? как можно сказать , тыкать в небо...или кофе развести погуще... Схему дайте... Для микрофона нужен предусилитель еще..
 
схема есть на в начале темы...
микрофоны имеют свои усилители
 

Вложения

  • Mixer.webp
    Mixer.webp
    23 KB · Просмотры: 107
  • empov.webp
    empov.webp
    7 KB · Просмотры: 134
На первых двух страницах схем нет.
Если хотите помощи, потрудитесь предоставить материалы.

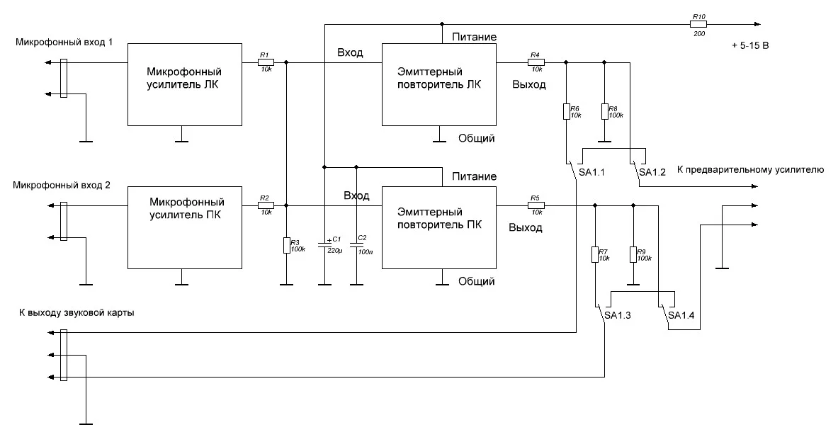
На Вашем рисунке изображен эмиттерный повторитель. Его усиление равно 1.
И еще, на блок-схеме соединены между собой выходы микрофонных усилителей. Это зачем?
 
я же дал схему...в составе которой есть емитерный повторитель..
 
на блок-схеме соединены между собой выходы микрофонных усилителей. Это зачем?
Чтобы сигнал каждого из микрофонов обрабатывался обоими каналами усилителя. Эмиттерные повторители для исключения проникания сигнала линейного входа из одного канала в другой через резистивный микрофонный микшер.

Микрофона почти не слышно...Значит надо ставить меньшие резисторы?
Монтаж верный? Транзисторы правильно подключены, цоколевка соблюдена? Какое напряжение на эмиттерах транзисторов?
 
Здрасте!!
Да, монтаж верный...
Я так понял, что на резисторах это не сделать...
Нашол схему микшера на ОУ и немного переделал...Можете посмотреть будет ли она нормально работать?
Только вместо переменных резисторов поставить постояяные, можно? и как это сделать?
 

Вложения

  • mixer_shema777777777777777777777.webp
    mixer_shema777777777777777777777.webp
    34.3 KB · Просмотры: 304
Здрасте!!
Да, монтаж верный...
Я так понял, что на резисторах это не сделать...
Нашол схему микшера на ОУ и немного переделал...Можете посмотреть будет ли она нормально работать?
Только вместо переменных резисторов поставить постояяные, можно? и как это сделать?
в общем-то у тебя на резисторах микшер и есть. первые два опера это буфер/усилитель для микрофонных входов, дальше микшер с регуляторами уровня на переменниках для каждого канала, в конце буфер на операх. покажи оригинал схемы?
переменники можешь вкинуть взяв сигнал с верхнего плеча переменника.
 
Здрасте!!
Да, монтаж верный...
Я так понял, что на резисторах это не сделать...
Нашол схему микшера на ОУ и немного переделал...Можете посмотреть будет ли она нормально работать?
Только вместо переменных резисторов поставить постояяные, можно? и как это сделать?

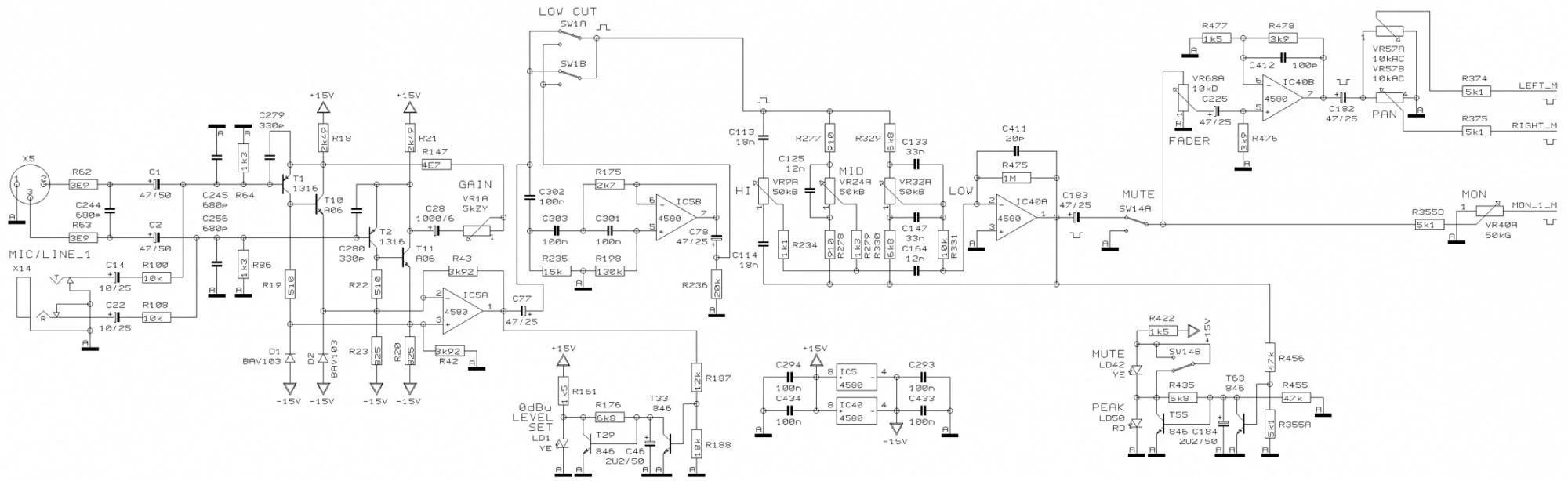
лови, потом спасибо скажешь!
 

Вложения

Назад
Сверху