• Добро пожаловать на компьютерный форум Tehnari.ru. Здесь разбираемся с проблемами ПК и ноутбуков: Windows, драйверы, «железо», сборка и апгрейд, софт и безопасность. Форум работает много лет, сейчас он переехал на новый движок, но старые темы и аккаунты мы постарались сохранить максимально аккуратно.

    Форум не связан с магазинами и сервисами – мы ничего не продаём и не даём «рекламу под видом совета». Отвечают обычные участники и модераторы, которые следят за порядком и качеством подсказок.

    Если вы у нас впервые, загляните на страницу о форуме и правила – там коротко описано, как задать вопрос так, чтобы быстро получить ответ. Чтобы создавать темы и писать сообщения, сначала зарегистрируйтесь, а затем войдите под своим логином.

    Не знаете, с чего начать? Создайте тему с описанием проблемы – подскажем и при необходимости перенесём её в подходящий раздел.
    Задать вопрос Новые сообщения Как правильно спросить
    Если пришли по старой ссылке со старого Tehnari.ru – вы на нужном месте, просто продолжайте обсуждение.

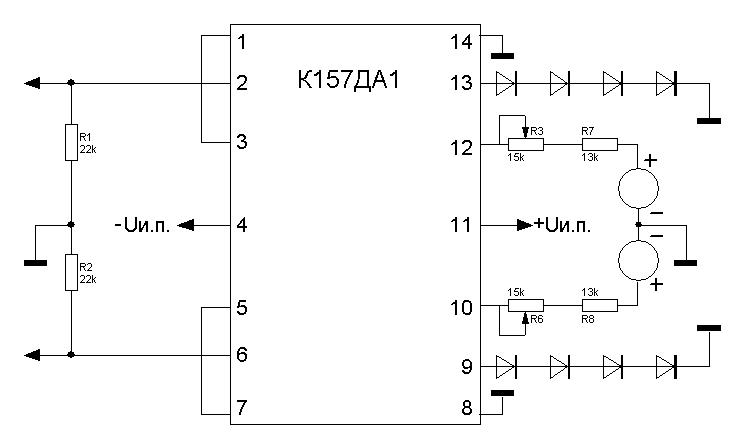
Нужна помощь в создании полного УНЧ

нормально работает
Эээээ... Диод в этой схеме что делает в таком включении? А резистор R5 обеспечивает невозможность открытия второго транзистора? А резистор в эмитерной цепи этого транзистора нужен, чтобы просадить усиление, полученное в первом каскаде? Если бы он смог открыться конечно ... .
 
А резистор в эмитерной цепи этого транзистора нужен, чтобы просадить усиление, полученное в первом каскаде?
100k вряд ли тут не даст работать, это просто смещение транзистора. Диод это
выпрямитель, на вход транзистора только плюсовой сигнал, хотя я думаю транз
сам выберет, что ему надо ... :)
 
Форумчане помогите плиз
подскажите какие куда переменники здесь пихать:tehnari_ru_837::tehnari_ru_837::tehnari_ru_837:
Пожалуйсто очень очень надо!!!
У самого что то бошка не варит
 

Вложения

  • Схема 2..webp
    Схема 2..webp
    98.1 KB · Просмотры: 2,553
Вот сюда "пихать"
 

Вложения

  • Схема 21.webp
    Схема 21.webp
    70.8 KB · Просмотры: 3,540
George Smith Смещение n-p-n c минуса? И диод тоже будет намертво закрыт. Итого - работа схемы примерно такая: первый каскад усиливает(и довольно нехило так усиливает), во втором идёт прямое детектирование на переходе обратносмещённого транзистора. Приёмник А.Захарова в живом виде! Может он ещё и генерит в УКВ на паразитке ... .
 
George Smith Смещение n-p-n c минуса?
А чё тут такого, транзистор, немного прикрыт, но 100 кОм его сильно не прикроет.
На выходе диод тоже нормально, положительная полуволна переменки проходит
на выход, отрицательная через диод на минус ... :)
groks ? ... :)
 
транзистор, немного прикрыт
А зачем? На индикатор сигнал пройдёт только когда полуволна превысит напряжение открывание диода + напряжение открытия транзистора, которое неизвестно чему равно с учётом обратного смещения и эмитерного резистора.
Классическая схема с последовательным диодом и одним транзистором в качестве усилителя тока сделает абсолютно тоже самое, только через индикатор будет течь нормальная полуволна, а не огрызки, обрезанные снизу на ... ну больше чем на 1В наверное.:tehnari_ru_211:
 
Вообще, режим С для транзистора выбран для того, чтобы при отсутствии сигнала через индикатор не шёл ток и не отклонял стрелку. Поэтому и сделан предварительный усилитель, а то можно было бы и без него обойтись... :)
 
Можно в одном каскаде просто не подавать смещение.

Короче - флудю уже и стартер утерян.
 
Ну ты смотри! Схемка то всего на двух транзисторах, а сколько споров, и рассуждений по этому поводу! Мне кажется, что она этого не стоит ( я о схемке ). Вот ещё одна простенькая для Владика схема.
 

Вложения

  • full.gif
    full.gif
    6.6 KB · Просмотры: 2,095
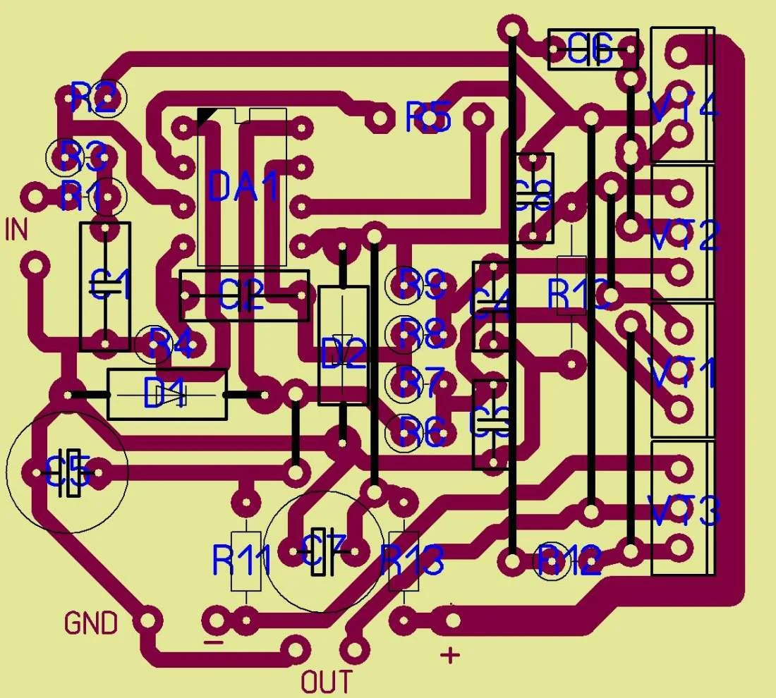
Дорогие форумчане проедставляю вашему вниманию мой проэкт!!!(даже можно сказать наш проэкт):tehnari_ru_288:
только там осталось доделать три вещи это проикрутить крышку, подключить индикаторы, и понять почему не пашет второй канал:tehnari_ru_942:
 

Вложения

  • DSC00360_thumb.webp
    DSC00360_thumb.webp
    126.4 KB · Просмотры: 150
  • DSC00362_thumb.webp
    DSC00362_thumb.webp
    90.2 KB · Просмотры: 121
  • DSC00363_thumb.webp
    DSC00363_thumb.webp
    102.3 KB · Просмотры: 130
  • DSC00364_thumb.webp
    DSC00364_thumb.webp
    78.7 KB · Просмотры: 114
Ну вот и молодец!
 
влад2012 Дырья вентиляционные где? В замкнутом объёме сварится с любыми радиаторами.
 
Смотря в каком объёме. В деревянном - таки да, сварится. В металлическом, если не гонять 24 часа в сутки на полной мощности, не сварится.
 
Правильно! В металлическом не сварится. В металлическом - поджарится!
 
Хлопцы хорош Флудить, подсказать надо как правильно ... :)
 
На дне на сверли отверстий, и по бокам! На дне можно и на глаз на сверлить, по бокам сперва линейкой разметь! Сверло 5мм, тебе за уши хватить такого "друшлака"
 
Окей приму на вооружения:tired::tehnari_ru_953:
 
Я решил продолжить тему о создании уселителя дабы не создавать новую тему
На днях было принято решение дабавить к данному уелителю сабвуферный канал на 60-70ватт
схему уселитиля взял с сайта радио кот и мною была нарисована печатная плата,
ФНЧ взят Дреда
 

Вложения

  • amp125.gif
    amp125.gif
    73 KB · Просмотры: 156
  • GEG00.webp
    GEG00.webp
    125.3 KB · Просмотры: 97
  • amp138-7.webp
    amp138-7.webp
    6.3 KB · Просмотры: 301
  • amp138-6.gif
    amp138-6.gif
    2.5 KB · Просмотры: 323
Назад
Сверху