• Добро пожаловать на компьютерный форум Tehnari.ru. Здесь разбираемся с проблемами ПК и ноутбуков: Windows, драйверы, «железо», сборка и апгрейд, софт и безопасность. Форум работает много лет, сейчас он переехал на новый движок, но старые темы и аккаунты мы постарались сохранить максимально аккуратно.

    Форум не связан с магазинами и сервисами – мы ничего не продаём и не даём «рекламу под видом совета». Отвечают обычные участники и модераторы, которые следят за порядком и качеством подсказок.

    Если вы у нас впервые, загляните на страницу о проекте, чтобы узнать больше. Чтобы создавать темы и писать сообщения, сначала зарегистрируйтесь, а затем войдите под своим логином.

    Не знаете, с чего начать? Создайте тему с описанием проблемы – подскажем и при необходимости перенесём её в подходящий раздел.
    Задать вопрос Новые сообщения Как правильно спросить
    Если пришли по ссылке со старого Tehnari.ru – вы на нужном месте, просто продолжайте обсуждение.

Очень простые часы на микроконтроллере

А точнее можно?Я новичёк в этом tehno035
Девайс прошил но все цифры мерцают,стоит в меге сейчас внутренний генератор на 1 мигагерц,как включить от внешнего часового кварца?
 
А точнее можно?Я новичёк в этом tehno035
Девайс прошил но все цифры мерцают,стоит в меге сейчас внутренний генератор на 1 мигагерц,как включить от внешнего часового кварца?

почему на 1 мгц ведь по умолчанию 4 мгц. ну да ладно нажимает кнопку Advanced там выставляете фьюзы так как я вам показал.
0x04 LOW
0xDF HIGH
0xFF EXTENDED
затем прошивает, либо используйте другой софт где боле удобно. типа avrdude.
 
А на 1 мгц потому-что стоял гдето.
Я непонимаю что в сине прог нужно нажать для выставления нужных фюзов,боюсь запортачить камень,уже ни первый разtehno004
Попробую погуглить на щёт avrdude.
 
Да там же нужно нажать всего 1 кнопку и выставить Байты конфигурации те которые я вам предоставил именно так и работает SinaProg у неё не так как в PonyProg по галочкам. вот скрин
sina1.gif
 
Да я знаю что нужно нажать одну кнопку,нужно же выставить от внешнего кварца чтоб тактировалось,а мне нужно носом ткнуть я сам немогу додуматься
Ура всё заработало раздуплился в avrdude намного проще tehno034
Спасибо за совет.
 
Возможно ли как то переделать схему или прошивку так чтобы можно было подключить индикатор с общим анодом(+) так как нашлись тока такие, а покупать не охота?
 
Это надо переписывать прошивку.
 
Возможно ли как то переделать схему или прошивку так чтобы можно было подключить индикатор с общим анодом(+) так как нашлись тока такие, а покупать не охота?
Если хотите можете собрать эту схему "Ламповые часы" - Технический форум там и сохранение времени при выключении питания есть и схема не очень усложнена.
 
Если хотите можете собрать эту схему "Ламповые часы" - Технический форум там и сохранение времени при выключении питания есть и схема не очень усложнена.

Уменя нет таких микросхемы реального времени и микроконтроллера! Часы решил собрать с того чот есть. Имеется атмега8, кварц снял со стрелочных часов, а индикатор выпаял с нерабочего спутникового ресивера!
 
Через час-полтора выложу схему под ОА с прошивкой :)
 
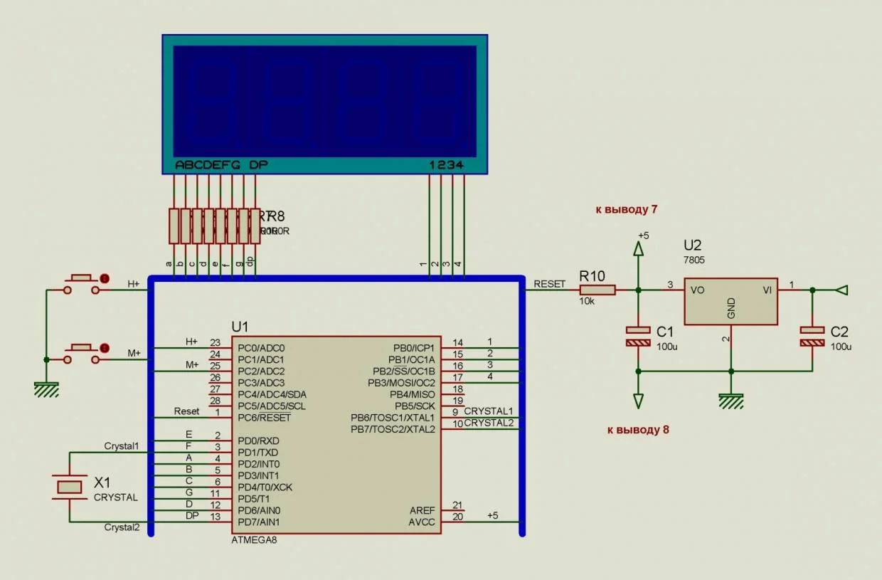
Схема часов.
Схема.webp
Фьюзы.
Фьюзы.webp
В архиве прошивки под ОА и ОК.
P.S. В отличии от первой схемы точка горит только во втором разряде.
 

Вложения

Последнее редактирование:
Собрал часы, но почему то они очень заметно мигают! Как это исправить?
 
фьюзы выставляли ? должны быть на 4 Мгц
 
Контроллер прошил программатором TL866A. Там не где не нашел такой возможности!
 
Дело точно во фьюзах, терморегулятор делал тоже на 4мгц фьюзы небыли даны и индикаторы мигали .
 
Контроллер прошил программатором TL866A. Там не где не нашел такой возможности!
Прошивка под стандартные фьюзы (1Мгц). Еще придется добавить два конденсатора на кварц
AVR1012-Image4-2.webp
Один минус прошивки что точка не часто мигает tehno015
 

Вложения

Очень большое спасибо! ПОлучилось! Нашел где выставлять фюэы, наново прошил контроллер и все чудесно работает без мерцания.
 
Назад
Сверху