Смотрите видео ниже, чтобы узнать, как установить наш сайт в качестве веб-приложения на домашнем экране.
Примечание: Эта возможность может быть недоступна в некоторых браузерах.
Добро пожаловать на компьютерный форум Tehnari.ru. Здесь разбираемся с проблемами ПК и ноутбуков: Windows, драйверы, «железо», сборка и апгрейд, софт и безопасность. Форум работает много лет, сейчас он переехал на новый движок, но старые темы и аккаунты мы постарались сохранить максимально аккуратно.
Форум не связан с магазинами и сервисами – мы ничего не продаём и не даём «рекламу под видом совета». Отвечают обычные участники и модераторы, которые следят за порядком и качеством подсказок.
Если вы у нас впервые, загляните на страницу о проекте, чтобы узнать больше. Чтобы создавать темы и писать сообщения, сначала зарегистрируйтесь, а затем войдите под своим логином.
Ну ЛМ1875 ,сделанная по канонам .А не тяп ляпи рядом не лежала по звуку с этим оконечником![]()
А что думать, руководство к действиям лежит в #15 посте, Саня всё написалбудет долго думать)))
незнаю не знаю, не слышал ЛМ, но одно сказать могу точно, лично на моё ухо, этот оконечник оказал просто магическое влияние, я даже не знаю с каким УНЧ его сравнить, он звучит как то не так как остальные (чёрт его знает, может подборка элементов такая удачная в нем, может еще что) но когда я глянул на плату первый раз, я подумал если оно и звучит, то... ну максимум на 3+, и закинул в ящик ее, потом интерес взял верх, решил завести, после этого Hi-Fi пионеровский на PAL, у меня занял место в том ящике где лежал оконечникНу ЛМ1875 ,сделанная по канонам .А не тяп ляп
Макс, а схемка не завалялась? (гугл выдает только ламповик)Тогда вся стать сделать Зыкова на современной базе.
Ну это смотря где искать, и зависит от запасов конкретного человекаКТ805 в железе можно поставить,а остальное то зачем? Ну КТ602/604 можно.А П605 фиг найдете
Cпасибо . Я в электрике не мастер , не подскажешь , TDA7293 этот трансформатор раскачает ? Или может другую схему усилителя посоветуешь ?
Хорошо , попробую . Завтра детали поищу и повыпаеваю tehno040Шушурина можешь сделать,детали у тебя практически уже все есть.
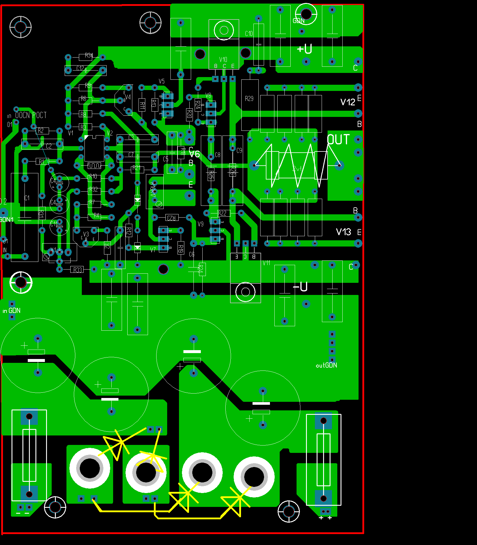
я же вам эскиз платы скинул для амфитоновской схемы,а вы его проигнорировали
Всем добрый вечер .
1-может удастся частично восстановить ?
2-Или вытащить все от туда , и впихнуть пару ТДА .
3-Наглядно не хватает 1 транзистора КТ1818ГМ .
4-Трансформатор вроде в порядке .
5- Кто знает , каков эквалайзер по качеству ?
[/URL]