• Добро пожаловать на компьютерный форум Tehnari.ru. Здесь разбираемся с проблемами ПК и ноутбуков: Windows, драйверы, «железо», сборка и апгрейд, софт и безопасность. Форум работает много лет, сейчас он переехал на новый движок, но старые темы и аккаунты мы постарались сохранить максимально аккуратно.

    Форум не связан с магазинами и сервисами – мы ничего не продаём и не даём «рекламу под видом совета». Отвечают обычные участники и модераторы, которые следят за порядком и качеством подсказок.

    Если вы у нас впервые, загляните на страницу о проекте, чтобы узнать больше. Чтобы создавать темы и писать сообщения, сначала зарегистрируйтесь, а затем войдите под своим логином.

    Не знаете, с чего начать? Создайте тему с описанием проблемы – подскажем и при необходимости перенесём её в подходящий раздел.
    Задать вопрос Новые сообщения Как правильно спросить
    Если пришли по ссылке со старого Tehnari.ru – вы на нужном месте, просто продолжайте обсуждение.

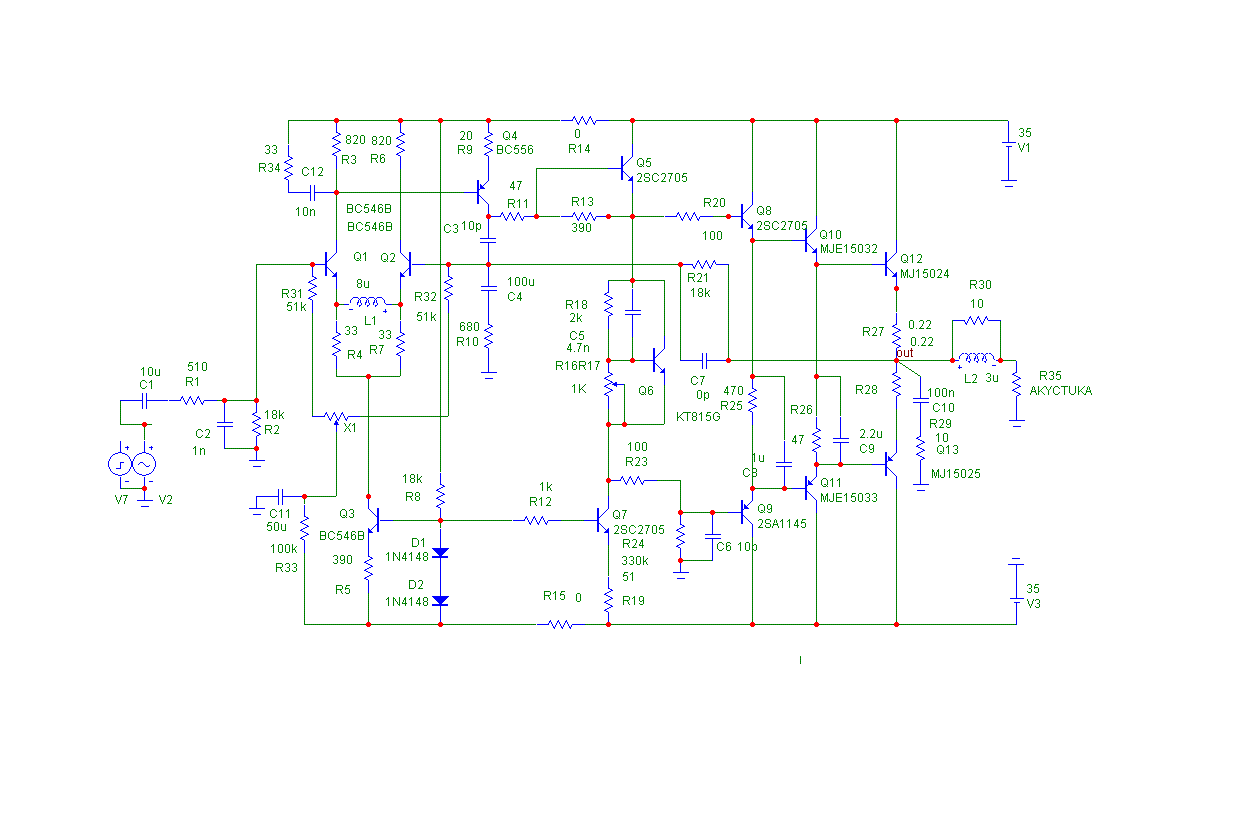
Остатки Амфитон 75У-101С

  • Автор темы Автор темы Kolla2
  • Дата начала Дата начала
посмотрим что скажет топикстартер
 
а маленькая ошибока все таки нашлась и исправилась))
 

Вложения

океюшки)))
 
Не ошибается тот,кто ничего не делает.
 
дорожка между коллектором и базой транзистора потерялась.а потом будуть думать: "что делать и кто виноват".
 
да лучше б не было,благо ни кто её не использовал еще тут.взгляни,может еще что то найдется,а то вроде вдоль и поперек проштудировал,и с шаблоном сверил,а все равно ошибка была.
 
Домой приду через час , проверю эту плату http://www.tehnari.ru/965296-post73.html .
AXEL_46 , вашу рассмотреть ? Или там ошибки есть ?
 
шаблон в формате PDF
 

Вложения

Аксель , спасибо , твоя схема хорошая,но мне схема М.Васильева больше подошла . В дину подходит , а в ширину опять нехватка 12 мм . Ну то ничего страшного, кусочек текстолита оставлю просто .
 
Спать пошёл, спасибо что помогаете ) Завтра постараюсь продолжить , а то времени постоянно не хватает .
 
Посмотрите , все ли я детали выписал , те которые не выписал , допишите пожалуйста )
 

Вложения

  • Шушурин.GIF
    Шушурин.GIF
    20.4 KB · Просмотры: 3,664
  • шушурин.rar
    шушурин.rar
    4.5 KB · Просмотры: 26
катушку мотают на резистор фильтра проводом 0,7-1,3мм .витков сколько влезет.некритично.22ома или эр22?
 
Нумерация просто не совпадает
 
а , ну тогда ничего страшного .
 
Назад
Сверху