Пару вопросов начинающего

  • Автор темы Автор темы lozy
  • Дата начала Дата начала
В общем пока конденсатор заряжен напряжение идет транзистор, а когда разряжен на зарядку конденсатора правильно?
 
При включении питания конденсатор начинает понемногу заряжаться и когда напряжение на нём достигнет напряжения пробоя транзистора, транзистор откроется и конденсатор разрядится через светодиод, который вспыхнет. Напряжение на конденсаторе упадёт, транзистор закроется и снова конденсатор начнёт заряжаться. Процесс повторится.
 
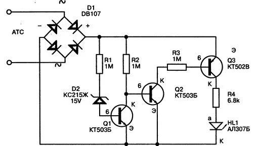
Спасибо, а не подскажете по этой схеме "Индикатор занятой телефонной линии" На сколько я знаю при свободной телефонной линии 60в, а при занятой 15в но как реагирует на это схема не понятно(
Извиняюсь за назойливость.
 

Вложения

  • Снимок.webp
    Снимок.webp
    14.4 KB · Просмотры: 268
Здесь всё дело в стабилитроне. Пока напряжение на нём не превысит 15 В, стабилитрон закрыт, транзистор Q1 закрыт, при этом открыты Q2 и Q3, светодиод горит.
Как только напряжение на стабилитроне превысит 15 В (линия свободна), он открывается, открывается транзистор Q1 и УПТ на Q2 и Q3 закроется, светодиод потухнет.
 
Так дело в том что светодиод должен гореть когда линия свободная(60в), а при занятой когда 15в не гореть.
 
Назад
Сверху