• Добро пожаловать на компьютерный форум Tehnari.ru. Здесь разбираемся с проблемами ПК и ноутбуков: Windows, драйверы, «железо», сборка и апгрейд, софт и безопасность. Форум работает много лет, сейчас он переехал на новый движок, но старые темы и аккаунты мы постарались сохранить максимально аккуратно.

    Форум не связан с магазинами и сервисами – мы ничего не продаём и не даём «рекламу под видом совета». Отвечают обычные участники и модераторы, которые следят за порядком и качеством подсказок.

    Если вы у нас впервые, загляните на страницу о форуме и правила – там коротко описано, как задать вопрос так, чтобы быстро получить ответ. Чтобы создавать темы и писать сообщения, сначала зарегистрируйтесь, а затем войдите под своим логином.

    Не знаете, с чего начать? Создайте тему с описанием проблемы – подскажем и при необходимости перенесём её в подходящий раздел.
    Задать вопрос Новые сообщения Как правильно спросить
    Если пришли по старой ссылке со старого Tehnari.ru – вы на нужном месте, просто продолжайте обсуждение.

Печатная плата для усилителя на К157УД1

  • Автор темы Автор темы phil25
  • Дата начала Дата начала
сейчас цены такие, что всё кусается, а эту схему можно из загашников собрать
 
Не спорю,совковых деталей у всех полно,но хочется получить в итоге что-то лучше того что было!Ты давно занимаешься электроникой?Я с 94 года.
 
У самого сейчас CREATIVE X-Fi играет на Radiotehnika УП-001С
 

Вложения

  • 20150405_101025.webp
    20150405_101025.webp
    79.8 KB · Просмотры: 613
  • 20150405_101143.webp
    20150405_101143.webp
    80 KB · Просмотры: 465
Еще приставка была "Соната МП-213С"
 

Вложения

  • соната_ум.webp
    соната_ум.webp
    109.5 KB · Просмотры: 403
занимаюсь давно с конца 90-х, но занимаюсь не систематически, а по мере надобности или желания что-то сделать, поэтому и знаний маловато
 
А почему именно этот усилитель?Для пробы без печатки на макете собрать я бы посоветовал.Подобрать компоненты,а уж потом и печатку если все устроит.Я всегда так делаю.Но до пром.печатки недоходит нет предела совершенству!А курочить односторонний текстолит как-то жалко.
 
у меня во-первых макетки нет, а во вторых, когда деталей много - запутаться можно, хотя может стоит макетку купить
 
Макетки купить стоит если планируешь дальше что-то развивать.А если нет,то в темах про усилители ЛУТов полно.Для одного тебя в Спринте вред-ли кто-то делать будет,факт!
 
я сделаю себе макетку, ну я делаю время от времени, а если печатку никто не сделает спаяю как на макетке, так и останется и текстолит тратить не надо будет
 
Я сам развожу схемы по старинке на листочке в клетку.Потом на макете собираю.Если все по уму то на стеклотекстолите повторяю те-же перемычки
 
Ну,думаю мы друг-друга поняли!
 
можно и на листочке, но у меня всегда печатки получаются громоздкими, я когда развожу, то всегда так как схема (детали стоят), не получается развести так чтобы покомпактней получалось.
 
а какое расстояние между отверстиями на макетке?
 
Если еще актуально то 2.5мм шаг сетки.На тетрадке в клетку 3 точки в ряд.
 
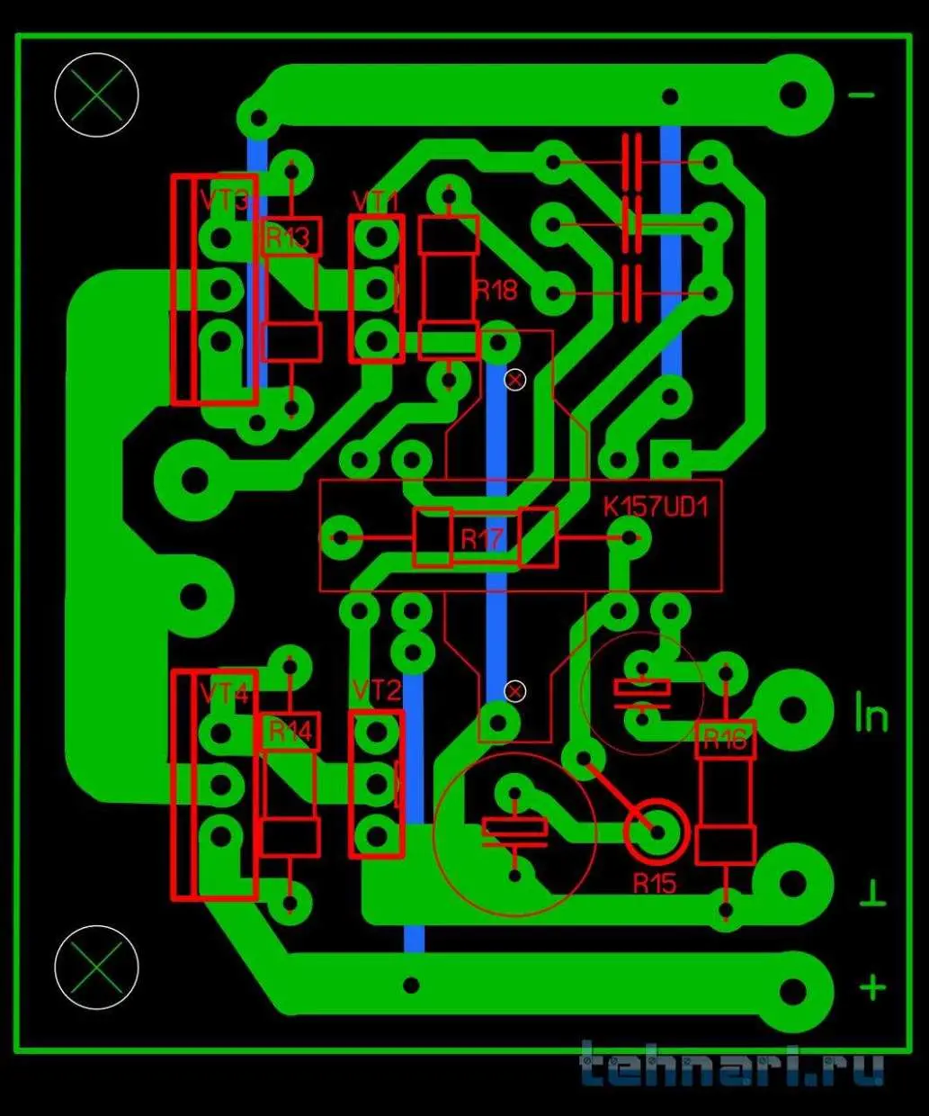
Здравствуйте.
Если я не ошибся, то Вам нужно это.
Усилитель на К157УД1_плата.webp
Пробуйте
 
спасибо, а ключ откуда ноги микросхемы считать, это где написано к157ud1? там 5 перемычек?
 
Ключ - квадратный контакт микросхемы.
Перемычек 4
Плата lay6 в архиве
Перепроверьте, так как рисовал "на коленке"
 

Вложения

а то резистор как перемычка R15, только не фиолетовый, а красный
 
Это вертикальная постановка резистора всего навсего.
 
Назад
Сверху