• Добро пожаловать на компьютерный форум Tehnari.ru. Здесь разбираемся с проблемами ПК и ноутбуков: Windows, драйверы, «железо», сборка и апгрейд, софт и безопасность. Форум работает много лет, сейчас он переехал на новый движок, но старые темы и аккаунты мы постарались сохранить максимально аккуратно.

    Форум не связан с магазинами и сервисами – мы ничего не продаём и не даём «рекламу под видом совета». Отвечают обычные участники и модераторы, которые следят за порядком и качеством подсказок.

    Если вы у нас впервые, загляните на страницу о форуме и правила – там коротко описано, как задать вопрос так, чтобы быстро получить ответ. Чтобы создавать темы и писать сообщения, сначала зарегистрируйтесь, а затем войдите под своим логином.

    Не знаете, с чего начать? Создайте тему с описанием проблемы – подскажем и при необходимости перенесём её в подходящий раздел.
    Задать вопрос Новые сообщения Как правильно спросить
    Если пришли по старой ссылке со старого Tehnari.ru – вы на нужном месте, просто продолжайте обсуждение.

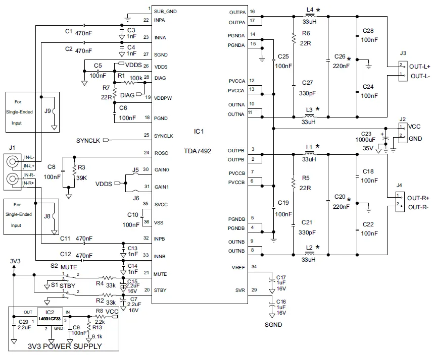
Помогите с БП для TDA7492

  • Автор темы Автор темы skoda
  • Дата начала Дата начала
Подойдет ли для плавного включения усилка простой предохранительный блок для плавного включения галогенных ламп на 220V, что продается а магазинах, если его поставить перед трансом?
 
Да запитай ты его от компьютерного БП, 12Вольт и не надо никакого софтстарта.
 
Да запитай ты его от компьютерного БП, 12Вольт и не надо никакого софтстарта.

Это просто. Да и импульсный блок на многих форумах не ценится (именно для микрух балалаек автомобильных)
 
Все можно тему закрывать. Усилитель пережил переменку. Получилось плату ожить. Как и говорил взял БП от шуруповерта DC 12V 2A. Плата ожила, колонки зашумели, самое время тестить звук. Звук оказался не таким и убогим, но всетаки 15V маловато ему УНЧ. Теперь буду добывать БП вольт так на 26.
 
В том то и дело мне 16 лет я как бы самоучка). Мне пока таких азов электроники не понять. Про диодный мост я примерно понял как он устроен. А вот про фильтр пока еще не слыхал!
 
Да я понял уже):tehnari_ru_942:

Слушайте а переменный резистор на входе какой ловчее поставить? Щас стоит на 50кОм но че-то он мне не нравится. Он как будто уменьшает громкость. Постоянно то левый но правый канал играет не так как надо то один меньше то другой больше. Провода все припаяны правильно все соединено.
 
Последнее редактирование модератором:
Не боись, skoda, мне почти 50, а всей этой радиотехникой увлекся случайно полгода назад. Диод, транзистор, варистор - для меня темный лес, ну кондер от резистора отличу. И, ничо, собрал два уся, намотал сам транс, даже советов не спрашивал - стремно, сам прошерстил форумы, этому особая благодарность, все понятно, разжевано - бери и паяй!!! Дерзай!
 
я как бы самоучка
А ты думаешь тут все институты заканчивали? Мы тут в большинстве самоучки, есть конечно с дипломами люди, но их мало :)
Слушайте а переменный резистор на входе какой ловчее поставить?
тот что рекомендован по даташиту :) А вообще чем больше тем плавнее регулируется громкость.

У тебя видно старенький переменник? Если так то его надо смазать и будет счастье :)
 
Ахаха смазаь)tehno035. Да нет ему всего 2 недели как купил смазывать наврятли нужно). А вот другой куплю резистор может брак попался!tehno015
 
Импортный переменник? Какая буква на нём, А или B?
 
А диодный мост завтра попробую сделать если конечно детали куплю. У нас в Оренбурге всего 2 магазина более менее хороших. Буду пробовать паять)
 
Щас посмотрю)
 
На резисторе буква Б.
 
А они готовые продаются?
 
А они готовые продаются?
да,вот так они выглядят 5010-500x500.webp
 
Назад
Сверху