• Добро пожаловать на компьютерный форум Tehnari.ru. Здесь разбираемся с проблемами ПК и ноутбуков: Windows, драйверы, «железо», сборка и апгрейд, софт и безопасность. Форум работает много лет, сейчас он переехал на новый движок, но старые темы и аккаунты мы постарались сохранить максимально аккуратно.

    Форум не связан с магазинами и сервисами – мы ничего не продаём и не даём «рекламу под видом совета». Отвечают обычные участники и модераторы, которые следят за порядком и качеством подсказок.

    Если вы у нас впервые, загляните на страницу о проекте, чтобы узнать больше. Чтобы создавать темы и писать сообщения, сначала зарегистрируйтесь, а затем войдите под своим логином.

    Не знаете, с чего начать? Создайте тему с описанием проблемы – подскажем и при необходимости перенесём её в подходящий раздел.
    Задать вопрос Новые сообщения Как правильно спросить
    Если пришли по ссылке со старого Tehnari.ru – вы на нужном месте, просто продолжайте обсуждение.

Помогите собрать усилитель для 3-х колонок по 5 ватт

  • Автор темы Автор темы sCiloZ
  • Дата начала Дата начала
это когда двух канальная микросхема(2х2,5вт например) выдает один канал(5вт)
 
а схем нет случайно?
 
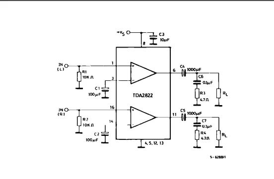
держи схемы
 

Вложения

  • Снимок.webp
    Снимок.webp
    8.8 KB · Просмотры: 367
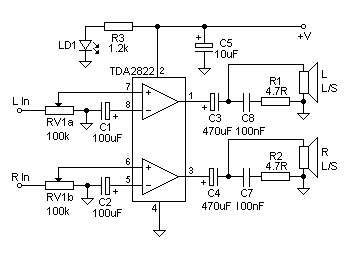
  • 086f99917465.webp
    086f99917465.webp
    9.6 KB · Просмотры: 273
а запитывать от 12В?
 
есть еще один вариант
tda2822m выдает 2вт при нагрузке 16ом и напряжении питания 9в
 
ну у меня одна колонка 2вт а ещё две по 3вт
и если можно я хотел бы узнать какие резисторы и конденсаторы нужны просто по схеме мне не понятно
 
можно соединить последовательно динамики по 8ом, тогда получится сопротивление динамиков 16ом и подключить к tda2822m в мост, выходная мощность будет по 1вт на каждый динамик
 
определись, какой усилитель тебе нужен(с m экономичней, но выходная мощность меньше), и тогда спрашивай номиналы деталей:)
 
я всё-таки выберу tda2822(без М)
 
тогда лучше без сабвуфера(аккумуляторы быстро сядут)
 
а если как нибудь разделить питание на саб и на колонку
 
так и получится, но с сабом аккумулятор будет быстрее садиться
 
ну это не страшно
 
а ведь можно собирать без платы, да?
 
да, можно
 
а если по этой схеме она почти такая же как и те
 

Вложения

  • TDA2822.GIF
    TDA2822.GIF
    3.9 KB · Просмотры: 756
на этой схеме tda2822m
 
то есть по тем схемам будет больше мощность и энргозатраты больше
 
Так давайте определимся!
Ответте на все вопросы это поможет и нам и вам
1 Вам басы нужны?
2 Какая вам нужна громкость (относительно китайских 2 ватных колонок)
3 Как будите питать ( Какие аккумуляторы в наличии? )
4 Это будет портвтивный динамик?
5 Сколько динамиков вы планируете использовать?
6 Какой бюджет?
 
Назад
Сверху