• Добро пожаловать на компьютерный форум Tehnari.ru. Здесь разбираемся с проблемами ПК и ноутбуков: Windows, драйверы, «железо», сборка и апгрейд, софт и безопасность. Форум работает много лет, сейчас он переехал на новый движок, но старые темы и аккаунты мы постарались сохранить максимально аккуратно.

    Форум не связан с магазинами и сервисами – мы ничего не продаём и не даём «рекламу под видом совета». Отвечают обычные участники и модераторы, которые следят за порядком и качеством подсказок.

    Если вы у нас впервые, загляните на страницу о проекте, чтобы узнать больше. Чтобы создавать темы и писать сообщения, сначала зарегистрируйтесь, а затем войдите под своим логином.

    Не знаете, с чего начать? Создайте тему с описанием проблемы – подскажем и при необходимости перенесём её в подходящий раздел.
    Задать вопрос Новые сообщения Как правильно спросить
    Если пришли по ссылке со старого Tehnari.ru – вы на нужном месте, просто продолжайте обсуждение.

Помогите создать усилитель и колонки к нему

Я надеюсь вы понимаете, что динамики в качестве звука сыграют не последнюю роль.
Так что соберите на предложенной выше МС и послушайте.
Тут ведь каждая мелочь играет роль начиная от источника звука, сигнального провода и заканчивая УНЧ и АС.
оппа, нашёл схему на тда2030 собранную, качество хорошее, только автомобильный мид бас не раскачивается(
 
В смысле нашел, в моем посту что ли нашел? А если бы я написал, что там ТДА2050? (эта плата и для ТДА2050 подходит без изменений).

Спасибо, а тут двухполярка нужна?
Да, по плате видно же, что двухполярка. Скажи честно, ты хоть один усилитель самостоятельно собирал?

Байки Митяя. Уже надоело все это читать.
 
Да, по плате видно же, что двухполярка. Скажи честно, ты хоть один усилитель самостоятельно собирал?
Я это спросил не посмотрев на плату... Я тут стерео вариант сварганил посмотрите!
 

Вложения

  • TDA2030 Stereo +-.GIF
    TDA2030 Stereo +-.GIF
    18 KB · Просмотры: 914
с первого дня напоминает
 
да про байки митяя
 
Земли так соединять нельзя.
 
Нет. Просто копированием второго канала не получится. Один из каналов придется изменить.
Землю нужно сделать общей для обоих каналов.
При этом нужно разделить сильноточную и слаботочную земли, и соединить их в точке подключения общего провода. Сама точка должна находиться поближе к конденсаторам байпаса.
Т.е. должны быть два земляных полигона, один для слаботочной земли, другой для сильноточной. Причем всего два, для обоих каналов.
Попробуй нарисовать, я свой вариант чуть позже нарисую.

Если есть возможность приобрести low esr электролитические конденсаторы (для материнских плат), то можно избавиться от шунтирующих конденсаторов в байпасе.
 
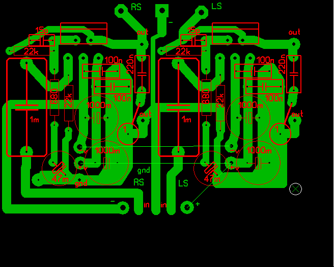
А вот так можно с общей землёй?
 

Вложения

  • TDA2030 Stereo +-.GIF
    TDA2030 Stereo +-.GIF
    16 KB · Просмотры: 2,485
сигнальная земля и силовая
 
ну ё моё ты же много усилителей собирал что амнезия что ли ? сигнальная по которой идёт сигнал для усилителя на вход микры силовая это питальник и выход на динамики.
 
к слаботочной земле относится:
резистор на входе
делитель ООС
К сильноточной:
Конденсаторы байпаса

А вот так можно с общей землёй?
Кошмар. Почему конденсатор налез на корпус ИМС? как ты его припаяешь? Каждая деталь должна стоять на своем месте, и бездумно (не зная как работает каждая деталь) нельзя менять их расположение.

Так что насчет low esr конденсаторов?
 
ну ё моё ты же много усилителей собирал что амнезия что ли ? сигнальная по которой идёт сигнал для усилителя на вход микры силовая это питальник и выход на динамики.
Не правильно выразился... Как их разделить?
 
Так что насчет low esr конденсаторов?
У меня дома несколько горелых мат плат 3 штуки на сокет939 и 7 на сокел lga370, короче в них поищу... У меня есть ионисторы, на 50 фарад от них... Они подойдут?
 
что-то эти инисторы слишком большой ёмкостью . какое у них рабочее напряжение ?
 
Назад
Сверху