• Добро пожаловать на компьютерный форум Tehnari.ru. Здесь разбираемся с проблемами ПК и ноутбуков: Windows, драйверы, «железо», сборка и апгрейд, софт и безопасность. Форум работает много лет, сейчас он переехал на новый движок, но старые темы и аккаунты мы постарались сохранить максимально аккуратно.

    Форум не связан с магазинами и сервисами – мы ничего не продаём и не даём «рекламу под видом совета». Отвечают обычные участники и модераторы, которые следят за порядком и качеством подсказок.

    Если вы у нас впервые, загляните на страницу о проекте, чтобы узнать больше. Чтобы создавать темы и писать сообщения, сначала зарегистрируйтесь, а затем войдите под своим логином.

    Не знаете, с чего начать? Создайте тему с описанием проблемы – подскажем и при необходимости перенесём её в подходящий раздел.
    Задать вопрос Новые сообщения Как правильно спросить
    Если пришли по ссылке со старого Tehnari.ru – вы на нужном месте, просто продолжайте обсуждение.

Помогите создать усилитель и колонки к нему

Да уж мочишь не по детски.
Вот для ознакомления:
Фарад — очень большая ёмкость. Ёмкостью 1 Ф обладал бы уединённый шар, радиус которого равен 13 радиусам Солнца. Ёмкость же Земли (точнее, шара размером с Землю, используемого как уединённый проводник) составляет около 710 микрофарад.
 
Зачем фарады? Емкость та же, конденсаторы только другие.

Не так это просто сделать на одностороннем текстолите. Приходится идти на компромиссы.

2030_2G.GIF

Посмотреть вложение 2030_2G.zip
 
опять темы по обсуждению усилителей превращаются во флудильню.
 
вполне возможно 50 фарад то только напряжение у него небольшое на мат плате . вот такой маленький инистор напряжением 2.7в ёмкостью 550 F
 

Вложения

  • 8851268.webp
    8851268.webp
    5.9 KB · Просмотры: 107
Не так это просто сделать на одностороннем текстолите. Приходится идти на компромиссы.
Спасибо огроменнющее, задействую!!! У меня тут плата откопалась заводская, на тда 2030 смотрите... На ней двухполярное питание и встроенный БП.
 

Вложения

  • Фото0175.webp
    Фото0175.webp
    41.1 KB · Просмотры: 79
  • Фото0174.webp
    Фото0174.webp
    28.9 KB · Просмотры: 110
вполне возможно 50 фарад то только напряжение у него небольшое на мат плате . вот такой маленький инистор напряжением 2.7в ёмкостью 550 F
А у меня 25 вольт 25 фарад лежат 3 штуки! Вообще они построены как аккумуляторы (сведения из тех. литературы)
 
щас заплачу у меня такая же была от свена какогото . мы ей две s-90 мучили
 
Я знаю что наша планета гдето 4мкФ или вроде того, ну и что?
Ну так 4мкФ - это микроФарады а не Фарады.
вполне возможно 50 фарад
Я знаю что они существуют я просто про то, зачем они нужны в УНЧ :)
опять темы по обсуждению усилителей превращаются во флудильню.
Ну в конце то концов автор набирается опыта, и вскоре что то да соберет :)
 
Цитата:
Сообщение от Сталкер Призрак
Я знаю что наша планета гдето 4мкФ или вроде того, ну и что?
Ну так 4мкФ - это микроФарады а не Фарады.
Цитата:
Сообщение от оборотень
вполне возможно 50 фарад
Я знаю что они существуют я просто про то, зачем они нужны в УНЧ
Цитата:
Сообщение от kofeman
опять темы по обсуждению усилителей превращаются во флудильню.
Ну в конце то концов автор набирается опыта, и вскоре что то да соберет
__________________
Ребят давайте от темы отходить не будем!
 
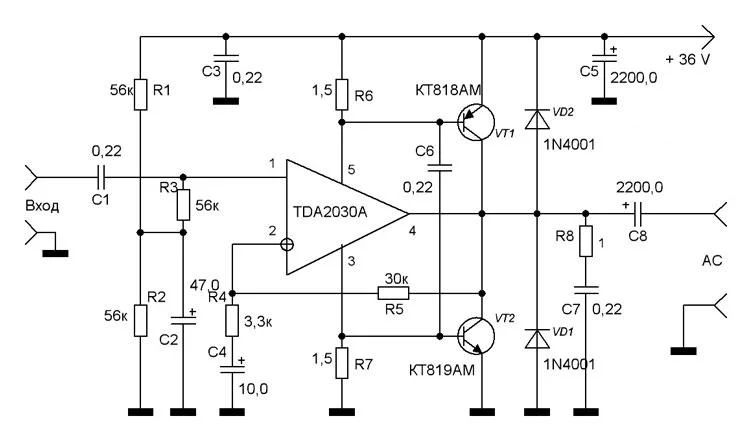
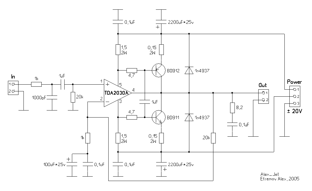
6 страниц разговоров ни о чём! Усилитель на 2030 отлично работает как на двухполярном, так и на однополярном питании! Свой первый усилитель на этой МС, я собрал лет так 20 назад, при чём , что самое интересное, я не соблюдал никаких правил монтажа ( земля, разводка ). Усилок отлично пашет до сих пор! Если надо повысить мощу, то прицепляй транзисторный обвес, а если хочешь, что бы был ураган, то в мост !
 

Вложения

  • amp_TDA2030_tranz.webp
    amp_TDA2030_tranz.webp
    22.3 KB · Просмотры: 7,510
  • Amp_on_TDA2030A_Mod.gif
    Amp_on_TDA2030A_Mod.gif
    10.8 KB · Просмотры: 3,817
  • amp136-3.gif
    amp136-3.gif
    26.2 KB · Просмотры: 446
что самое интересное, я не соблюдал никаких правил монтажа ( земля, разводка ).
Да, она работает практически в любых условиях. Вопрос в том, как она работает. Чтобы добиться заявленных параметров (сигнал\шум, THD+N), нужно подходить к конструктиву очень серьезно, имея инженерный опыт.

Развести плату, особо не задумываясь как текут токи в цепях, может каждый.
И потом пишут, что у нее качество звучания среднее. А ответ как всегда один - надо уметь готовить.
 
Оппа, откопал ещё одну ИМС на STK 4122 II Дайте плиз схему и скажите как вам эта ИМС?
 
Вот сделал печатку

Вот она печаточка на STK4122 II Ну как вам получилось?
 

Вложения

  • STK4122 II.GIF
    STK4122 II.GIF
    19.6 KB · Просмотры: 2,020
6 страниц разговоров ни о чём! Усилитель на 2030 отлично работает как на двухполярном, так и на однополярном питании! Свой первый усилитель на этой МС, я собрал лет так 20 назад, при чём , что самое интересное, я не соблюдал никаких правил монтажа ( земля, разводка ). Усилок отлично пашет до сих пор! Если надо повысить мощу, то прицепляй транзисторный обвес, а если хочешь, что бы был ураган, то в мост !
А чем эти схемы отличаются?
 
согласен с groks что тема бредовая.сам собирал 4-х канальный на ТДА 7294 .колонки были 2 с-90 и амфитоны.в итоге после зборки усилителя колонки были проданы.а усилок лежит сейчас,место занимает.а выкинуть жалко.
 
Назад
Сверху