• Добро пожаловать на компьютерный форум Tehnari.ru. Здесь разбираемся с проблемами ПК и ноутбуков: Windows, драйверы, «железо», сборка и апгрейд, софт и безопасность. Форум работает много лет, сейчас он переехал на новый движок, но старые темы и аккаунты мы постарались сохранить максимально аккуратно.

    Форум не связан с магазинами и сервисами – мы ничего не продаём и не даём «рекламу под видом совета». Отвечают обычные участники и модераторы, которые следят за порядком и качеством подсказок.

    Если вы у нас впервые, загляните на страницу о проекте, чтобы узнать больше. Чтобы создавать темы и писать сообщения, сначала зарегистрируйтесь, а затем войдите под своим логином.

    Не знаете, с чего начать? Создайте тему с описанием проблемы – подскажем и при необходимости перенесём её в подходящий раздел.
    Задать вопрос Новые сообщения Как правильно спросить
    Если пришли по ссылке со старого Tehnari.ru – вы на нужном месте, просто продолжайте обсуждение.

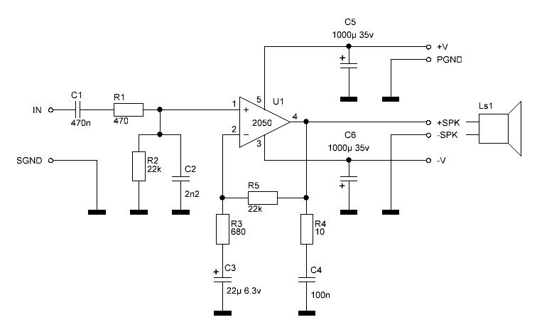
Посмотрите схемку

  • Автор темы Автор темы mon09
  • Дата начала Дата начала
и что мне когда я буду подключать 4 омные или 8ми омные дины каждый раз детали спаять для каждой )))
не надо каждый раз, один раз припаяйте свои 22 ома, 0,1мкф и успокойтесь на этом :)
 
вы че издеваетесь что ли , длина шнура 8 ом 4ом это ж идиотство просто )))))))))))))) ладно походу тоже какой то идиот нарисовал , лучше соберу ка я по даташиту
 
Цепочка из резистора и емкости на выходе УНЧ к земле- против возбуждения из за изменения длинны шнура и нагрузки разных динамиков (4-8 Ом) И может быть от 1 до 20 Ом и от 100р до 0.22 мФ.

Данная цепочка действительно против самовозбуждения усилителя. С длиной шнура и сопротивлением АС связана слабо. На хорошо спроектированной плате она вообще не нужна.
На этой печатке я вначале поставил 20ом-0.1мкФ, потом убрал эту цепочку, усилитель как работал стабильно с ней, так и без неё остался стабильным.
 
Эта цепочка рекомендуется по datasheet (для TDA2050 - 2,2 Ом, 0,47 мкФ).
Где-то я уже писала про неё. Там на возможное возбуждение влияет ёмкость соединительных проводов. Если без цепочки возбуждения нет (ни при каких положениях регуляторов громкости, тембров), то её можно не ставить...
 
Там на возможное возбуждение влияет ёмкость соединительных проводов.

Главное влияние на самовозбуждене имеет подвод питания к микросхеме. Влияние емкости проводов убивается полностью катушкой на выходе усилителя.
 
так короче можно собрть по схеме который я показал и поставить 22ом или параллелить , ? и 2200пф пленка нужна ? и на какие номиналы можно заменить ?
 
я навесом собирал его работал но помоему сильно грелся радиатор от кулера компа
 
Сколько раз собирал 2050, на нулевой громкости вообще ничего не грелось. Нагрев зависел от выходной мощности (громкости выходного сигнала).
 
сильно грелся радиатор от кулера компа
"Кулер компа" (я так понимаю - только радиатор от кулера) рассчитан на работу с вентилятором, в пассивном режиме работает плохо.
P.S.:
ну вот переделал схему ,
uzhos
Позволил себе привести это в божеский вид:
tda2050.GIF
 
так я так и не получил ответа , на какой номинал можно поменять 2200пф ? на что влият если отклониться от номинала в ту или иную сторону ?
 
на какой номинал можно поменять 2200пф ? на что влият если отклониться от номинала в ту или иную сторону ?
какой у вас есть? в разумных пределах существенно не повлияет, с увеличением будут обрезаться высокие частоты
 
так я так и не получил ответа , на какой номинал можно поменять 2200пф ? на что влият если отклониться от номинала в ту или иную сторону ?
Да без разницы.
Ставьте какой есть в наличии. Лишь бы его утечка была меньше 1/22 кОм^-1
Влияет на неравномерность АЧХ.
 
понятео , поищу что нить поблизости 2200 , а если керамика разница будет ?
 
473 тоже есть
 
великоваты емкости
 
а 103 ? подойдет
 
223 это будет 22000пф или 0.022мкф
 
Назад
Сверху