• Добро пожаловать на компьютерный форум Tehnari.ru. Здесь разбираемся с проблемами ПК и ноутбуков: Windows, драйверы, «железо», сборка и апгрейд, софт и безопасность. Форум работает много лет, сейчас он переехал на новый движок, но старые темы и аккаунты мы постарались сохранить максимально аккуратно.

    Форум не связан с магазинами и сервисами – мы ничего не продаём и не даём «рекламу под видом совета». Отвечают обычные участники и модераторы, которые следят за порядком и качеством подсказок.

    Если вы у нас впервые, загляните на страницу о проекте, чтобы узнать больше. Чтобы создавать темы и писать сообщения, сначала зарегистрируйтесь, а затем войдите под своим логином.

    Не знаете, с чего начать? Создайте тему с описанием проблемы – подскажем и при необходимости перенесём её в подходящий раздел.
    Задать вопрос Новые сообщения Как правильно спросить
    Если пришли по ссылке со старого Tehnari.ru – вы на нужном месте, просто продолжайте обсуждение.

Преобразователь частоты 50 гц

Частоту они не увеличивали.

Ага!
Из постоянного тока ,делали переменный (колебательный,прерывистый),то бишь, было 0 Гц и вдруг стало около 200 Гц!
Ну совсем не увеличилась частота!

Опять повторюсьи уточню, по принципу работы прерывателя, в преобразователях, используемых в БП радиостанций.

P/S
kna72; g-zm-Нечем заняться?
Поговорить хочется!
 
Последнее редактирование:
Ага!
Из постоянного тока ,делали переменный (колебательный,прерывистый),то бишь, было 0 Гц и вдруг стало около 200 Гц!
[/U]
Почитайте внимательно
Нужно преобразовать 220В 50 гц в 1000 гц.
Вибропреобразователи для этой цели ни как не пойдут.---Увеличение частоты и преобразование постоянки в переменку, это разные вещи.
 
Почитайте внимательно

Вы о чем??

Вибропреобразователи для этой цели ни как не пойдут.---Увеличение частоты и преобразование постоянки в переменку, это разные вещи.

Школьные электрозвонки вспомните....!
 
Опять повторюсьи уточню, по принципу работы прерывателя, в преобразователях, используемых в БП радиостанций.
Если тебе приведённая схема вибропреобразователя ни о чём не говорит, почитай описание принципа его работы. Вибропреобразователь
 
Если тебе...............................................................................
Я устал с Вами kna72 общаться по этому вопросу!
Свое мнение высказал и не считаю нужным ,что то доказывать....
Автор темы может принять или не принять ,а остальное не важно .

Вибропреобразователи для этой цели ни как не пойдут
Мы вообще не знаем для чего нужно это преобразование,и какое напряжение при частоте 1000Гц и "достаточно и 400-500Гц будет".

Почитайте внимательно....

Измором берете?
 
Последнее редактирование:
Измором берете?
Хотелось бы увидеть вибропреобразователь работающий на частоте 200Гц и выше, да он рассыпется через несколько часов(а то и минут). Это по моему физически не реально.
 

Вложения

  • r105m.webp
    r105m.webp
    58.1 KB · Просмотры: 60
Последнее редактирование:
Было предложено решение ,остальное.....

Да еще одна идея, электродвигатель -электрогенератор 1000Гц ,на одной оси.

Генератор может быть и трехфазный !
 
Но не на 200 Гц и более, а гораздо ниже, всего несколько десятков Гц.
Не спорьте там было просто 50 Гц и все ... :)
Да еще одна идея, электродвигатель -электрогенератор 1000Гц ,на одной оси.
Машинный преобразователь, тоже муторно ... :)

Моё предложение такое, Мосфеты управляемые симметричным мультивибратором 1 кГц. На выходе П-образный дроссельный фильтр ... :)
 
Дык на выходе должно быть 220В 1 кГц 500 Вт ?... :)
 
Моё предложение такое, Мосфеты управляемые симметричным мультивибратором 1 кГц. На выходе П-образный дроссельный фильтр ... :)
Самое то для нашего времени, детали не проблема. Остальное все уходит в прошлое(в музей).
 
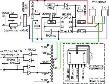
Почитал про ИИП на IR2153. Вроде что-то понял. И вроде оно мне подходит. Но естественно возникли вопросы. Вот например простейшая схема во вложении. Частота легко настраивается подбором конденсатора и резистора. Мощность пока вопрос второй, важен принцип. Так вот вопрос в чем. Если я вместо первичной обмотки трансформатора включу семистор ну и нагрузку через него, то он не заработает, так как с моста на выход идут прямоугольные импульсы. Для семистора критическая скорость наростания фронта 100В/мкс. Как бы этот фронт наклонить чуть-чуть?
 

Вложения

  • ИИП 1.webp
    ИИП 1.webp
    20.2 KB · Просмотры: 77
Если я вместо первичной обмотки трансформатора включу симмистор ну и нагрузку через него,

По идее импульсы разной полярности,если как динистор может и заработает ,но зачем ?
Ставьте по мощнее транзисторы и с них снимайте частоту,только вовремя работы нельзя снимать нагрузку .
 

Вложения

  • 329_51b1fedb99563.gif
    329_51b1fedb99563.gif
    29.9 KB · Просмотры: 216
Последнее редактирование:
Самое то для нашего времени, детали не проблема. Остальное все уходит в прошлое(в музей).
Фильтр для того, чтобы из прямоугольников получить что-то с не вертикальным фронтом. Я правильно понял? Если можно про фильтр чуть подробнее. Как его после мосфетов подключить. Было бы неплохо набросок схемки, хотя бы от руки.
 
Ставьте по мощнее транзисторы и с них снимайте частоту,только вовремя работы нельзя снимать нагрузку .
Так мы не ищем легких путей.:tehnari_ru_942:
Просто сейчас схема уже работает на симисторах от 50 гц. И очень хочется расширить функциональность, Но как бы не вмешиваясь в основную схему, а просто добавив внешний преобразователь и в софт некоторые изменения.
Я свой проект наверное на днях выложу на конкурс "13 друзей...". Немножко еще нужно допилить и подробно все описать с фотками и видео. Тогда можно будет более предметно обсуждать вопросы. Может вообще появится идея другого пути.
 
Назад
Сверху