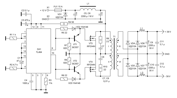
Преобразователь для усилителя

  • Автор темы Автор темы AXEL_46
  • Дата начала Дата начала
вопрос по трансформатору....
я правильно понимаю, что полуобмотки намотаные навхрест??
а можна , скажем, одним джгутом просто намотать, а потом разделить и все первичка готова???
 
Можно крестом, можно в одну сторону жгутом)
 
от етого ничего не меняеться?
и еще одно как определяется средняя точка, а то я от инфы что то совсем запутался(
 
если на Ш-образном верите есть зазор его можна будет использовать предварительно подгонив ферит что бы не было зазора?
 
если на Ш-образном верите есть зазор его можна будет использовать предварительно подгонив ферит что бы не было зазора?

Как я понимаю, "подогнав"? Если да, то да. Необходимо обеспечить беззазорные стыки.
 

Вложения

  • amp138-4.gif
    amp138-4.gif
    28.2 KB · Просмотры: 180
  • amp138-5.webp
    amp138-5.webp
    16.9 KB · Просмотры: 123
  • Фото-0437.webp
    Фото-0437.webp
    68.6 KB · Просмотры: 862
  • Фото-0438.webp
    Фото-0438.webp
    60.6 KB · Просмотры: 178
  • преобразователь.zip
    преобразователь.zip
    7.5 KB · Просмотры: 77
уже с полсотню точно их сделал,все работают очень стабильно и надёжно.

параметри намотки Ш-образного транса те же что и тора? то же количество витков?
можно ли заменить транзисторы IRFZ44N НА кт819 или КТ 827
а BC557 на КТ361Д?
 
параметри намотки Ш-образного транса те же что и тора? то же количество витков?
можно ли заменить транзисторы IRFZ44N НА кт819 или КТ 827
а BC557 на КТ361Д?

нет,полевики биполярами заменить нельзя в этой схеме,да и судя по вопросам -делай *1к1 по схеме*
тем более колечко стоит 5гривен,зачем мудрить?!
 
параметри намотки Ш-образного транса те же что и тора? то же количество витков?
можно ли заменить транзисторы IRFZ44N НА кт819 или КТ 827
а BC557 на КТ361Д?

Нет, параметры разные у тора с ш-образом. На ш-образ витков поменьше чем у тора. Тор дешевле.

На КТ менять нет смысла, надо именно полевики и мощные!
BC 557 меняй на КТ3102А и Б или АМ и БМ
 
еще такой нескромный вопрос, количество полевиков на схеме влияет только на уровень мощности????
т.е. можно или добавлять или убавлять их при етом не меняя самой схемы?
 
еще такой нескромный вопрос, количество полевиков на схеме влияет только на уровень мощности????
т.е. можно или добавлять или убавлять их при етом не меняя самой схемы?

Да, влияет на мощность. А какую мощность тебе надо?
 
Да хватит тебе и 2х IRFZ44, главное транс намотать грамотно.
 
Да хватит тебе и 2х IRFZ44, главное транс намотать грамотно.

двох в одно плечо?
вот с трансом проблема, что то никак посчитать не могу Ш-образный...
феритового кольца нету даже в раене...
вот сижу заказываю полевики и буду искать кольцо
 
чтобы тянуло ТДА7293 в мостовом включении ..больше думаю нет смысла делать

чтобы увеличить мощность,например в два раза,потребуется поставить по два 44х или по одному 3205,при этом в первичке и вторичке увеличить КОЛИЧЕСТВО жилок(учитываем скин эффект).
на фото у меня два ПНа,слева стоят 3205,справа на 44х,как видите визуально мало чем отличаются,но если приглядеться то заметно отличие в сечении провода и количестве *жилок*,да и по сути частота на первом повыше,от того и с сердечника снимаю больше мощности.
p.s.
в исходнике мощности ПНа хватает на одну усиленую транзисторами микру либо на две без усиления.
 
чтобы увеличить мощность,например в два раза,потребуется поставить по два 44х или по одному 3205,при этом в первичке и вторичке увеличить КОЛИЧЕСТВО жилок(учитываем скин эффект).
на фото у меня два ПНа,слева стоят 3205,справа на 44х,как видите визуально мало чем отличаются,но если приглядеться то заметно отличие в сечении провода и количестве *жилок*,да и по сути частота на первом повыше,от того и с сердечника снимаю больше мощности.
p.s.
в исходнике мощности ПНа хватает на одну усиленую транзисторами микру либо на две без усиления.

а как вы пересчитываете? может есть програма?
 
есть,открыть архив и пользоваться.

в строке номинальное напряжение вводить какое? если двухполярное?
напряжение она считает как напряжение до выпрямителя на схеме?
и ток какой брать ном. и макс.?
и еще проблема как понять какой у меня магнитопровод?
 
Назад
Сверху