• Добро пожаловать на компьютерный форум Tehnari.ru. Здесь разбираемся с проблемами ПК и ноутбуков: Windows, драйверы, «железо», сборка и апгрейд, софт и безопасность. Форум работает много лет, сейчас он переехал на новый движок, но старые темы и аккаунты мы постарались сохранить максимально аккуратно.

    Форум не связан с магазинами и сервисами – мы ничего не продаём и не даём «рекламу под видом совета». Отвечают обычные участники и модераторы, которые следят за порядком и качеством подсказок.

    Если вы у нас впервые, загляните на страницу о проекте, чтобы узнать больше. Чтобы создавать темы и писать сообщения, сначала зарегистрируйтесь, а затем войдите под своим логином.

    Не знаете, с чего начать? Создайте тему с описанием проблемы – подскажем и при необходимости перенесём её в подходящий раздел.
    Задать вопрос Новые сообщения Как правильно спросить
    Если пришли по ссылке со старого Tehnari.ru – вы на нужном месте, просто продолжайте обсуждение.

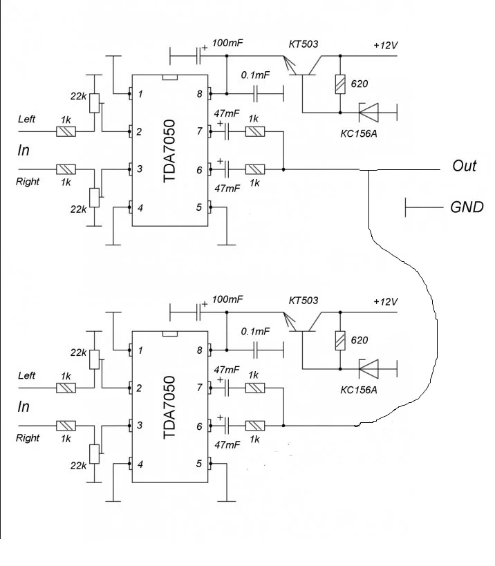
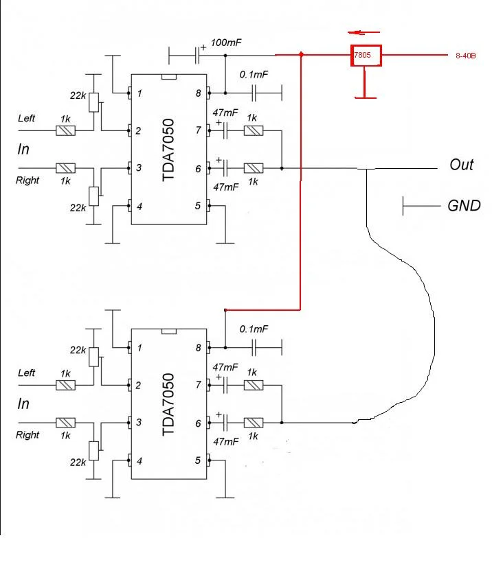
Проблема с TDA2050

Не не дожно быть 4.1)т.е. 4 канала на 2050 и на вуфер на 7294 в мф1 включении)
 
Не не дожно быть 4.1)т.е. 4 канала на 2050 и на вуфер на 7294 в мф1 включении)
Ну я это и имел ввиду что есть ещё отдельный усилок :)
Ну тут варианта два либо сделать еще отдельный вход на сабю
Либо сделать четырехканальный сумматор и потом через ФНЧ на TDA7294 и тогда входов так и останется четыре.
 
а схемку сумматора?
 
Я думаю сумматор можно сделать вот так :)
сумматор.webp
 
или вот так
 

Вложения

  • сумматор.webp
    сумматор.webp
    23.9 KB · Просмотры: 352
Ребят проблема с хрипом сново появилась)
1)сейчас намотал на небольшой транс две по 7,5 обмотки) ---> около 20 В после кондеров
2)щас скину звук который слышен ,когда не играет музыка(:tehnari_ru_109:
3) шунтирующие конденсаторы пленка на 1 мкФ
 

Вложения

Назад
Сверху