Смотрите видео ниже, чтобы узнать, как установить наш сайт в качестве веб-приложения на домашнем экране.
Примечание: Эта возможность может быть недоступна в некоторых браузерах.
Добро пожаловать на компьютерный форум Tehnari.ru. Здесь разбираемся с проблемами ПК и ноутбуков: Windows, драйверы, «железо», сборка и апгрейд, софт и безопасность. Форум работает много лет, сейчас он переехал на новый движок, но старые темы и аккаунты мы постарались сохранить максимально аккуратно.
Форум не связан с магазинами и сервисами – мы ничего не продаём и не даём «рекламу под видом совета». Отвечают обычные участники и модераторы, которые следят за порядком и качеством подсказок.
Если вы у нас впервые, загляните на страницу о проекте, чтобы узнать больше. Чтобы создавать темы и писать сообщения, сначала зарегистрируйтесь, а затем войдите под своим логином.

а ТС молчит.

Я даже больше скажу - замыкаемой пары достаточно только с одной стороны, с другой - обычный контакт.Сегодня Андрей подал просто уникальную идею решения этой задачи. Двухконтактные гнезда, которые легко сделать самому
Я даже больше скажу - замыкаемой пары достаточно только с одной стороны, с другой - обычный контакт.
Совершенно в дырочку, лучше так наверняка ...Думал об этом. Но при отсутствии контакта в простом разъеме рабочий предохранитель определится как неисправный. В полно же схеме, ложные срабатывания исключены.
ТС обиделся за вчерашний стеб, а тем не менее его идея далеко не лишена логики. По началу приняли его за пацана с предохранителем. Хлопцы, не хорошо получилось однако, хорошо если он еще зайдет ...
Дело в том (судя по фото), на предприятиях (особенно связи) есть аппаратные стойки с предохранительными панелями, которых бывает больше нескольких десятков и бегать просто с прибором, потеря времени, а у них на производстве время ценится.
Вот у Хлопца и возникла идея отдельного гнезда на панели для быстрого тестирования большого количества предохранителей.
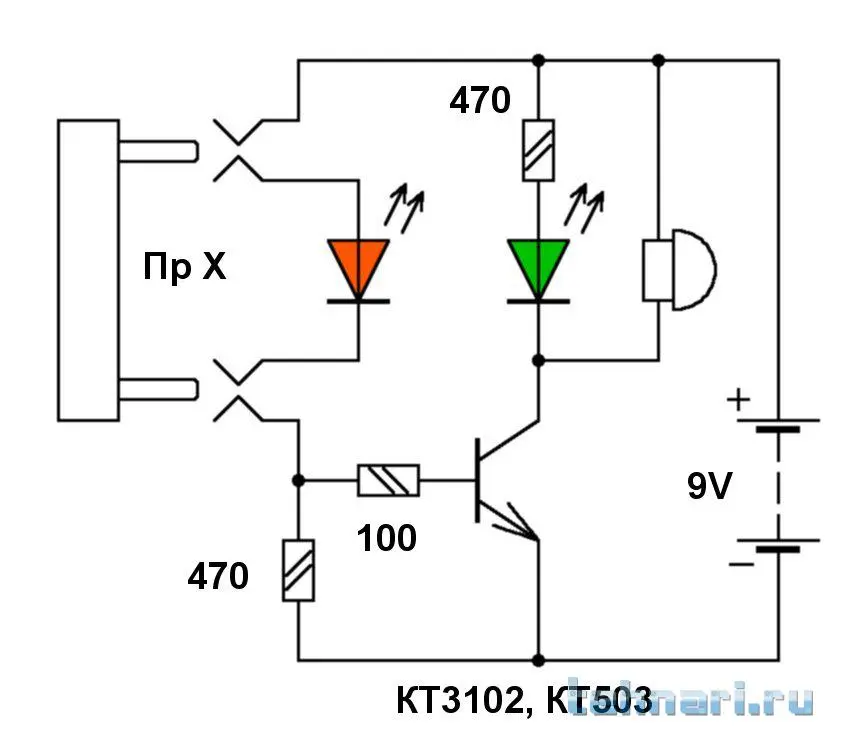
Вчера Чукча думал над этой идеей, но без концевика включения тестера никак не получалось. Сегодня Андрей подал просто уникальную идею решения этой задачи. Двухконтактные гнезда, которые легко сделать самому. При таком оформлении не надо ни каких концевиков и кнопок. Без вставленного предохранителя схема ничего не потребляет. Кроны хватит на два года точно. Зуммер на фиг не нужен, лишняя трата энергии ...
Посмотреть вложение 247709
P.S. Кто-то здесь ждал от Чукчи схемы, вот она, однако ...![]()
ТС обиделся за вчерашний стеб, а тем не менее его идея далеко не лишена логики. По началу приняли его за пацана с предохранителем. Хлопцы, не хорошо получилось однако, хорошо если он еще зайдет ...
Дело в том (судя по фото), на предприятиях (особенно связи) есть аппаратные стойки с предохранительными панелями, которых бывает больше нескольких десятков и бегать просто с прибором, потеря времени, а у них на производстве время ценится.
Вот у Хлопца и возникла идея отдельного гнезда на панели для быстрого тестирования большого количества предохранителей.
Вчера Чукча думал над этой идеей, но без концевика включения тестера никак не получалось. Сегодня Андрей подал просто уникальную идею решения этой задачи. Двухконтактные гнезда, которые легко сделать самому. При таком оформлении не надо ни каких концевиков и кнопок. Без вставленного предохранителя схема ничего не потребляет. Кроны хватит на два года точно. Зуммер на фиг не нужен, лишняя трата энергии ...
Посмотреть вложение 247709
P.S. Кто-то здесь ждал от Чукчи схемы, вот она, однако ...![]()
Это не моя идея, Андрея <Azziop>, если-бы не он, я бы не догадался до такой идеи, тем более никаких реле, полный автомат по питанию ...Ваша идея так же хороша! Спасибо огромное!!!
При этом постоянно кушает батарейку и светит HL2 при неподключенном предохранителе.Схема для проверки предохранителей выглядит значительно проще
Речь идет о стендах и желательно не включать пробник, сунул-вынул и все ...Схема для проверки предохранителей выглядит значительно проще...
При исправном предохранителе будет гореть тот, у которого меньше падение напряжения.при исправном предохранителе у тебя будут гореть оба диода
Я не про это, в любом случае будут гореть оба, один меньше, другой больше ...При исправном предохранителе будет гореть тот, у которого меньше падение напряжения.
Тем не менее, считаю решение просто блестящим! Только нужно подобрать два сильно разных диода, так, чтобы при исправном предохранителе включенный с ним последовательно диод ("зеленый") брал практически весь ток на себя. А то, что другой ("красный") будет при этом еле-еле тлеть, не важно. Можно еще последовательно с "красным" резистор поставить.Я не про это, в любом случае будут гореть оба, один меньше, другой больше ...
Только будет всё, скорее всего, с точностью до наоборот: красный светодиод, имея меньшее падение напряжения, будет гореть. А зелёному, на выводах которого будет как раз это самое падение напряжения красного, просто не хватит напряжения для открытия перехода.Только нужно подобрать два сильно разных диода, так, чтобы при исправном предохранителе включенный с ним последовательно диод ("зеленый") брал практически весь ток на себя. А то, что другой ("красный") будет при этом еле-еле тлеть, не важно. Можно еще последовательно с "красным" резистор поставить.