• Добро пожаловать на компьютерный форум Tehnari.ru. Здесь разбираемся с проблемами ПК и ноутбуков: Windows, драйверы, «железо», сборка и апгрейд, софт и безопасность. Форум работает много лет, сейчас он переехал на новый движок, но старые темы и аккаунты мы постарались сохранить максимально аккуратно.

    Форум не связан с магазинами и сервисами – мы ничего не продаём и не даём «рекламу под видом совета». Отвечают обычные участники и модераторы, которые следят за порядком и качеством подсказок.

    Если вы у нас впервые, загляните на страницу о форуме и правила – там коротко описано, как задать вопрос так, чтобы быстро получить ответ. Чтобы создавать темы и писать сообщения, сначала зарегистрируйтесь, а затем войдите под своим логином.

    Не знаете, с чего начать? Создайте тему с описанием проблемы – подскажем и при необходимости перенесём её в подходящий раздел.
    Задать вопрос Новые сообщения Как правильно спросить
    Если пришли по старой ссылке со старого Tehnari.ru – вы на нужном месте, просто продолжайте обсуждение.

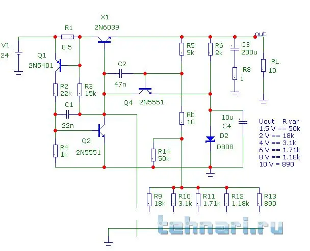
Пятиступенчатое регулирование

Пример управление ON/OFF стабилизатором:
pwr-06.png.webp pwr-05.png.webp
 
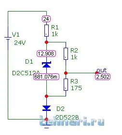
У кого-то может возникнуть вопрос - а зачем ставить стабилитрон в диодном включении, если можно поставить "просто диод"?
Ответ такой.
Предложенная схема достаточно простая по числу элементов, элементы довольно примитивные, параметры схемы на среднем уровне, точек воздействия для компенсации воздействующих факторов не так уж и много.
Можно поставить диод или пару, но проблема останется в термокомпенсации.
Переходы кремниевых транзисторов и диодов практически одинаковы по температурному уходу и одним диодом здесь не обойтись, а при выходном напряжении 2 В - это проблема.
Поэтому применяем старый стабилитрон, который состоит из собственно диода с низким пробивным напряжением, а еще + диод термокомпенсации.
В итоге, получаем относительно стабильное напряжение на уровне 1 В + желаемый (путем подбора модели стабилитрона) уровень и направление компенсации схемы по температуре.
 
Пример - термокомпенсация стабилитрона внешним диодом.
Диапазон температур 0..50 С ( для примера)
Стабилитрон КС512А в указанном диапазоне имеет положительный TCU и уход напряжения стабилизации составит 5% или 0.6 В, что довольно много.
Если использовать немного усложненную схему из резисторов, стабилитрона и диода КД522Б, то можно достичь ухода не выше 0.2% или 5 мВ (или лучше) при опорном 2.5 В.
Понятно, что это технологии прошлого века, но это пример работы с тем, что есть.
stab_temp.png.webp
 
Тестирование при пульсирующей нагрузке (от хх до 1 А).
Напряжение 10 В.
Погрешность стабилизации по току в статике +/- 0.2%; (+/- 20 мВ)
Перерегулирование +/- 0.5% (+/- 45 мВ).
stab_load_pulse-01.png.webp stab_load_pulse-02.png.webp
 
Схема тестирования ( коммутация нагрузки с частотой 500 Гц):
pwr-07.png.webp
 
Если ТС-ру все же захочется себя избавить от двух кнопок и заменить их на простой галетник - вот схема:
Резисторы R9..R13 д.б. составлены из основного 90% и подстроечного 20% резисторов для выставки выходных напряжений.
pwr-galet.png.webp
 
Последнее редактирование:
Назад
Сверху