Смотрите видео ниже, чтобы узнать, как установить наш сайт в качестве веб-приложения на домашнем экране.
Примечание: Эта возможность может быть недоступна в некоторых браузерах.
Добро пожаловать на компьютерный форум Tehnari.ru. Здесь разбираемся с проблемами ПК и ноутбуков: Windows, драйверы, «железо», сборка и апгрейд, софт и безопасность. Форум работает много лет, сейчас он переехал на новый движок, но старые темы и аккаунты мы постарались сохранить максимально аккуратно.
Форум не связан с магазинами и сервисами – мы ничего не продаём и не даём «рекламу под видом совета». Отвечают обычные участники и модераторы, которые следят за порядком и качеством подсказок.
Если вы у нас впервые, загляните на страницу о форуме и правила – там коротко описано, как задать вопрос так, чтобы быстро получить ответ. Чтобы создавать темы и писать сообщения, сначала зарегистрируйтесь, а затем войдите под своим логином.
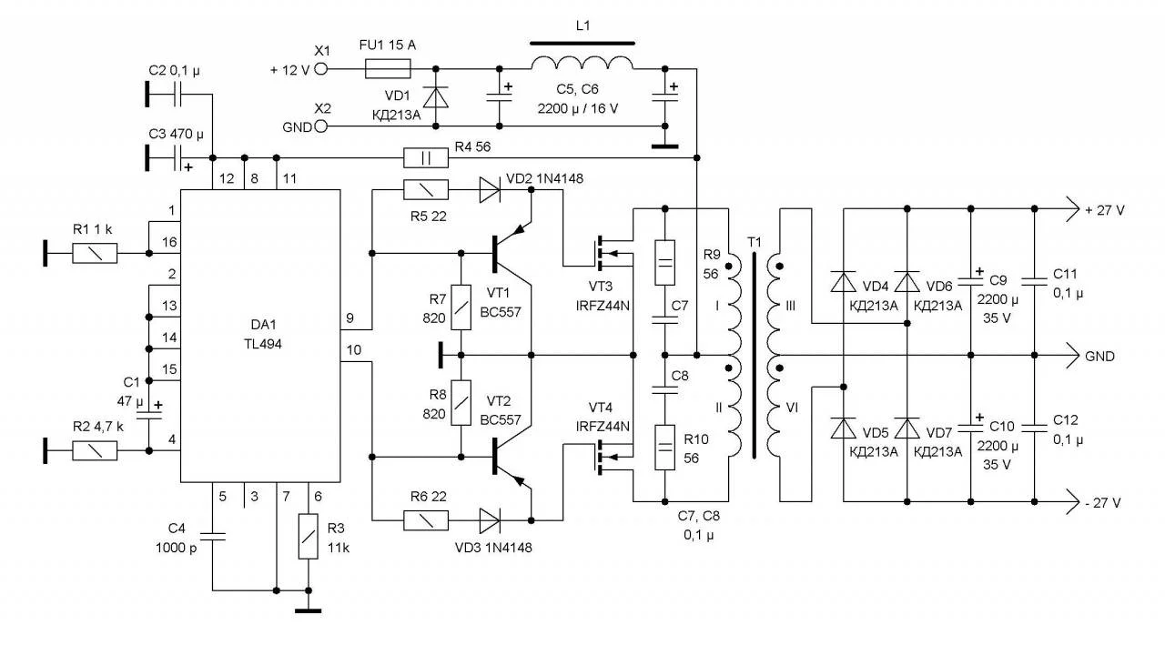
Рад бы да не могу, учился 40 лет тому и все учебники того времени, скорее всего, забыты.Дайте пожалуйста направление, книгу формулы, как кто рассчитывает трансформаторы.
Удачи!буду дальше рыть пока все не станет более менее ясно.
Поищи по форуму еще по ИИП, тут много всего и лучше конечно самому все понять, рано или поздно тебе тут помогут - главное фото не забывай кидать.Дайте пожалуйста направление, книгу формулы, как кто рассчитывает трансформаторы.
Перерыл кучу инфы, какие то формулы, получатся пока мало чего, но буду дальше рыть пока все не станет более менее ясно.

Ну это кое что.DDREDD это я воспринял как убрать этот зазор, вот до наждака доберусь и сточить хочу.
По нему ничего не надо искать, выпаиваете и в программе считаете по его размерам количество витков. Почти 100% его размер будет в программе.Если так то по тому трансформатору картинка №7 я вообще ничего не нашел
ссылка на программу в посте #5как кто рассчитывает трансформаторы.
Нечего страшного, просто супер клеем аккуратно склей у будет тебе счастьеСкажите этот трансформатор теперь выкинуть или ничего страшного не произошло?
Далеко - это сколько?далеко за 400 ватт!
Все нормально. Вилка в 10-15 % вполне допустима.А он был снят с 350 Ватного блока