• Добро пожаловать на компьютерный форум Tehnari.ru. Здесь разбираемся с проблемами ПК и ноутбуков: Windows, драйверы, «железо», сборка и апгрейд, софт и безопасность. Форум работает много лет, сейчас он переехал на новый движок, но старые темы и аккаунты мы постарались сохранить максимально аккуратно.

    Форум не связан с магазинами и сервисами – мы ничего не продаём и не даём «рекламу под видом совета». Отвечают обычные участники и модераторы, которые следят за порядком и качеством подсказок.

    Если вы у нас впервые, загляните на страницу о форуме и правила – там коротко описано, как задать вопрос так, чтобы быстро получить ответ. Чтобы создавать темы и писать сообщения, сначала зарегистрируйтесь, а затем войдите под своим логином.

    Не знаете, с чего начать? Создайте тему с описанием проблемы – подскажем и при необходимости перенесём её в подходящий раздел.
    Задать вопрос Новые сообщения Как правильно спросить
    Если пришли по старой ссылке со старого Tehnari.ru – вы на нужном месте, просто продолжайте обсуждение.

Радиомикрофон Alos ST-306F

  • Автор темы Автор темы $ER}I{
  • Дата начала Дата начала
А что там за плата? Сам-то знаешь что надо впаивать? Поставь вместо 100 кОм 330 кОм - или вместо 1 кОма 100 Ом - будет громче... Кстати, ты микросхему в какую часть схемы включаешь?
 
А что там за плата? Сам-то знаешь что надо впаивать? Поставь вместо 100 кОм 330 кОм - или вместо 1 кОма 100 Ом - будет громче... Кстати, ты микросхему в какую часть схемы включаешь?
я включаю между приемником и муз, центром.вместо 1 кОма стоит 100Ом, ещё осталось поменять на 330кОм.что за плата незнаю, там нехватает 2 транзистора 1 кондера и 5 резисторов(мож производители специально так сделали чтобы выходной сигнал был слабенький:D)
 
Нее это китайское производство....они специально так:-D....
По какой схеме собрал уд2??
 
Владиk еще на первой странице написал о необходимости проверки соответствия частот приемников и передатчиков, вот это и нужно сделать в первую очередь, а не НЧ усилители в схему втискивать.

Возьмите другой приемник и проверьте микрофоны, может в них дело?
 
сегодня подключил за место микрофна(на передатчике) другой микрофон(не один микрофон, а цельный) звук стал нормальный всё отлично передается. Я вот чё думаю может на плате где не хватают деталей это и есть уилитель микрофона?
 
Дело вполне может быть и в самом микрофоне, у меня был тоже китайский микрофон но проводной, очень тихий был звук, я впаял вместо родного большого микрофона маленький от наушников, и звук стал нормальный, качество помоему такое же осталось, но это на слух, в реале конечно качество ухудшится но для караоке вполне сойдёт, родной микрофон я не вынимал из корпуса а маленький приклеил прямо на него сверху, в случае чего можно будет всё вернуть как было.
 
вот плата передатчика, правда без номиналов и обозначений.То что в белом квадрате там нет деталей, а желтый резистор это который в данное время соединен.может кто подскажет что нужно.
 

Вложения

  • Безымянный.webp
    Безымянный.webp
    55.6 KB · Просмотры: 73
а можно как нибудь проверить без другого приемника?

Без измерительных приборов никак.

Какие микрофоны в передатчиках, динамические, электретные?

Недостающие детали в белом квадрате по-видимому были микрофонным усилителем. Не уверен, но похоже на то. И он вроде никуда не подключен, ни к микрофону, ни к задающему генератору передатчика.
 
Последнее редактирование:
а если по этой схеме впаять детальки?
 

Вложения

  • Безымян33ный.webp
    Безымян33ный.webp
    8.9 KB · Просмотры: 342
На этой схеме электретный микрофон обозначен, не знаю, как она будет работать с динамическим. Для последнего нужен усилитель с низким входным сопротивлением, хотя, может и прокатит. Лишь бы не завелся самовозбудом.

А усилитель для динамического микрофона нужен обязательно, у него на выходе напряжение в десятки или даже сотни раз меньше чем у электретного. Китайцы в данном случае лажу сделали, как видно платы передатчиков рассчитанных на электреты поставили в передатчики с динамическими микрофонами.
 
Последнее редактирование:
Самовозбуждение может проявляться как шипение, свист, потрескивание. Если что-то подобное будет, уменьшите емкости конденсаторов в эмиттерных цепях транзисторов. Но, будем надеяться, что пронесет и косяков не будет.

завтра впаяю посмотрю что будет
Должно помочь, поскольку схема в имеющемся виде совершенно нереальная, а подключение микрофонного усилителя приведет ее к нормальному виду.
Я вообще не понимаю, как сигналом прямо с динамического микрофона удалось хотя бы по минимуму промодулировать задающий генератор передатчика, слишком мало напряжение сигнала получаемое с него. Неудивительно, что в микрофон приходится громко кричать.
 
я вот впаял детали, теперь так включать или вход микрофона надо куда-то перебросить?
 
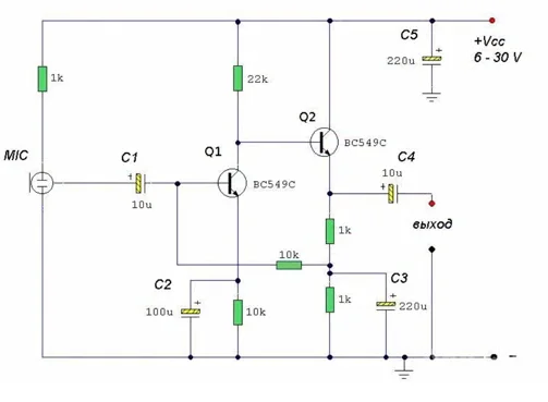
спаял я по ранней схеме и никокого результата не услышал, решил сделать предварительный усилитель для микрофона, спаял по этой схеме(см. схему ниже), так усиливвает аж оёёй, как бы теперь усиление меньше сделать подскажите(я так думаю надо на вход резистор воткнуть)? и заодно можно в этой схеме НЧ добавить?
 

Вложения

  • soundpred5.gif
    soundpred5.gif
    9.4 KB · Просмотры: 1,764
сделал усилитель но не доволен результатом, ВЧ сигналы завыщены, и самовозбуждение происходит(ввиде свиста), думаю может сам микрофон поменять. И подскажите нормальную схему усилителя микрофона(можно сделать на ОУ к140уд8б или lm358)?
 
Назад
Сверху