Ремонт трансформатора

  • Автор темы Автор темы mon09
  • Дата начала Дата начала
да чё ты дое--ся до этих 5 ампер????детский сад ....для современных автомобильных акумов главное чтоб при зарядке напряжение на нём не превышало 14.5-15.5 вольт. есть некоторые пределы от типа акума! вся документация есть в сети!!! а ток зарядки для 55го акума и 10ампер нормально. самый простой и крутой вариант это латр или переключаемый трансформатор и после трансформатор ватт на 160-180 с выходом после диодного моста 13-14 вольт с обмоткой в полтора миллиметра медного провода!!!!!!!!!!!! главное контролировать напругу на акуме вольтметром при зарядке и смотреть чтоб он не кипел!!! для балбесов хочу напомнить что перед тем как отключить клеммы с акума после зарядки нужно отключить зарядник от сети ну типа если хотите избежать бабах и остаться с глазами !!!если кому не понятно то я могу обьяснить отдельно!
 
типа если хотите избежать бабах и остаться с глазами !!!
Уточню, если аккум с пробками, герметичные можно, а то новички щас понадумают всякого...
Можно не заморачиваться с ЛАТР-ом, а просто поставить последовательно с первичкой трансформатора конденсатор, или несколько кондеров с переключателем, переключая емкость конденсатора, будет меняться ток заряда АКБ. Но тогда трансформатор нельзя будет включать без нагрузки!
 
Кстати можно через кондер заряжать даже вобще без трансформатора, если срочно надо! Заряжать непосредственно от сети через кондер и диодный мост. Но тотда еще более тщательно нужно следить за напряжением на клеммах аккумулятора!
 
когда мне нужно было в деревне зарядить акум 65й я нашёл чисто случайно у знакомого сельчанина д247 и через электроплитку в 2квт успешно зарядил батарейку от сети uzhos на счёт аккума с пробками базар спорный-гороздо чаще это водила без мозгов!
 
Последнее редактирование:
да, можно и так, 10 ампер, нормально! Просто кондер - реактивное сопротивление, не греется как резистор или плитка ))
 
здесь мы пытаемся помочь человеку понять примитивные вещи !!! а вы новичку про конденсаторы бороздящие большой театр впердоливаете!:nizja:
 
Ну правильно, я в 11 лет с этого и начинал, ниче тут заумного нет! А щас так и подавно, у меня в те годы интернета с онлайн расчетами небыло, были только журнали "Радио" так что ему вполне может это пригодится в данной ситуации
 
да не нужны мне эти латры и конденсаторы мне нужно как положено зарядит аккум небольшим током . В принципе у меня есть обычные трансы тсш для перемотки на 5ампер . Меня интересуют почему транс от упс дает такие токи большие скока бы с него не снимали и знать схему какую нить надежную простую регулировки тока вот и все а вы до остров дошли . Еще уточню один момент вот еще транс от упс который тоже большой ток дает , зарядил от него аккум поставил в цепь амперметр и показывает что аккум кушает 3ампера а при подключении к этому б.п. Галагенку он и 8ампер давал . Почему аккум тока 3ампера брал не понятно
 
  • Like
Реакции: WHS
амперметр показывает что аккум кушает 3 А, а при подключении к этому б.п. Галагенку он и 8ампер давал . Почему аккум тока 3ампера брал не понятно
Ты хоть што нибудь слышал про внутренние сопротивления источников тока и сопротивления нагрузки, которые и влияют на значения тока в цепи (при расчётах), если их подставить в формулу по закону дядюшки Ома! Правильно Светик говорит! Так вот. Внутреннее сопротивление аккумулятора (при заряде) больше сопротивления галогенки! Поэтому и ток в цепи ниже! А твой трансформатор от УПСа все 200 А может выдать при "КоЗе" и 10 А амперметр как скажет "привет"... Точнее пока! tehno021:rip1:
 
  • Like
Реакции: WHS
в общем почти всё правильно ластик изложил!:mail:
 
а ни кто не может так и объяснить почему он такие токи дает ? В принципе обычный тсш
 
И не ужели ни у кого нет схемы для регулировки тока ?
 
не ужели ни у кого нет схемы для регулировки тока ?
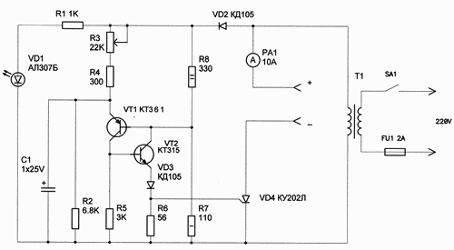
Простое зарядное устройство с регулятором зарядного тока можно собрать по схеме приведенной ниже. Резистором R3 регулируют ток зарядки аккумуляторной батареи. Светодиод указывает на включение питания
Эффективное напряжение на вторичной обмотке трансформатора 15-16 вольт.

zu1.gif
 
mon 09 тебе ещё рано электронные схемы собирать лучше сделай транс с отводами от обмотки и всё будет хорошо!!!!!!!!!! будет транс-будут тебе советы! поверь мне и не заморачивайся с этими пресловутыми 5 амперами...блин! амперметр тебе в помощь!!!
 
Мне кажется этот транформатор не выдержит длительной нагрузки, т.к. не для таких целей он был создан китайцами. Намотан на железе непонятного качества, да еще с пониженной индукцией. Встречался не раз с такими трансами, все грелись на холостом ходу. А если еще нагрузить его 5А на часиков десять, то будет печка:) Тем более, судя по по фото, провод на вторичке диаметром около 1.2мм. Больше 7А, на мой взгляд, с него не снять. Соглашусь с участниками форума в Вашем случае лучше будет сделать ступенчатую регулировку, но я бы делал по первичке: не нужно коммутировать большие токи, следовательно не нужен мощный галетник, да и витков в первичку можно будет добавить. Но это ИМХО. И почайте книгу в вложении, там есть простые схемы з/у
 

Вложения

да я собрал схему где регулируется и ток и ампер в нем два раза меньше деталей чем на вашем
 
вобщем нахер оставил этот транс от упс . И перемотал тсш 160 примерно 40 витков проводом 1.5 думаю 5-6 ампер будет . А вот витки слишком намотал 20вольт на трансе после конденсатора 27в это не много для акб ? Или как говорили без кондера просто мост поставить ? Говорили ж что киндер там не нужен
 
Говорили ж что киндер там не нужен
Киндера оставьте себе, дети - цветы жизни:)
А правильно, что отказались от транса с ИБП, ТСШ намного лучше. Я недавно тоже делал зарядки на тсш 170, регулировки по первичке, для этого домотал еще сто висков с отводами через каждые 10 витков, галетник просто на 11 положений был. Вторичку мотал 35 витков провом 1.2, получился максимум 18в постоянки после диодного моста. Но сколько терпения нужно, чтобы собрать 6 см пакет ш- пластин
...Последнюю так и не забил даже молотком.
Конденсатор не нужен, ставте диодный мост и регулятор тока на тиристоре , к примеру. И предохранитель ампер на 10 не забудте на выходе. А на прошлым трансом какую схему регулировки использовали?
 
да зачем мне регулятор тока теперь ? Ведь он дает 5ампер как надо я ж не буду акб меньше 55ампер заряжат . А транс от упс я использовал в схеме регулятора напряжения и тока в ютубе есть видео автора ака Касьян . На транзисторах кт8081 им тоже можно аккумы зарядить просто боюсь спалить два керамических резистора от нагрева
 
Назад
Сверху