• Добро пожаловать на компьютерный форум Tehnari.ru. Здесь разбираемся с проблемами ПК и ноутбуков: Windows, драйверы, «железо», сборка и апгрейд, софт и безопасность. Форум работает много лет, сейчас он переехал на новый движок, но старые темы и аккаунты мы постарались сохранить максимально аккуратно.

    Форум не связан с магазинами и сервисами – мы ничего не продаём и не даём «рекламу под видом совета». Отвечают обычные участники и модераторы, которые следят за порядком и качеством подсказок.

    Если вы у нас впервые, загляните на страницу о форуме и правила – там коротко описано, как задать вопрос так, чтобы быстро получить ответ. Чтобы создавать темы и писать сообщения, сначала зарегистрируйтесь, а затем войдите под своим логином.

    Не знаете, с чего начать? Создайте тему с описанием проблемы – подскажем и при необходимости перенесём её в подходящий раздел.
    Задать вопрос Новые сообщения Как правильно спросить
    Если пришли по старой ссылке со старого Tehnari.ru – вы на нужном месте, просто продолжайте обсуждение.

Сабвуфер из HDD. Как реализовать?

  • Автор темы Автор темы Taper
  • Дата начала Дата начала
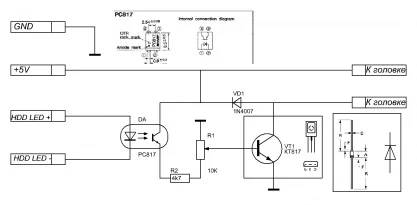
1) желательно использовать оптопару: это фототранзистор и светодиод, объединенные в один корпус. Светодиод светит на фототранзистор, тем самым управляет им. Т.е электрической связи между материнкой и приводом головок не будет - только оптическая.
PC817 подойдет.
2) После оптопары поставим потенциометр 10к и транзистор n-p-n (КТ817 например). Потенциометром настраиваем максимальное отклонение головок.
3) Транзистор зашунтируем диодом, чтобы его не пробило экстратоком (нагрузка ведь у нас индуктивная).
4) выход конструкции подключаем к управляющему магниту и все.
Если потребуется, нарисую схему.
 
1) желательно использовать оптопару:......
Если потребуется, нарисую схему.

С удовольствием приму помощь, но представь человека, который может хорошо паять, но не более. Так, что прошу по возможности подробно. Детали различаю. (Шутка).
 
Примерно так:
hdd.webp
 
Последнее редактирование:
К сожалению, форум ужимает картинку :( Могу прислать электронной почтой.
Моя уверенность в этой схеме составляет 70%.
Возможные глюки:
1) Пожжет магнит. Чтобы этого не произошло, при испытаниях стоит подцепить последовательно с магнитом резистор 510 ом, а потенциометр при включении выкрутить в верхнее по схеме положение.
2) Не будет возвращать головку обратно. Тогда придется подумать над схемой еще раз.

У меня есть разобранный НМЖД, я попробую собрать схему в ближайшие 20 часов.

Выяснил, что у моего экземпляра (Fujitsu) за головку отвечают толстые жилы в шлейфе.
Подача питания приводит к резкому перемещению головки до упора, смена полярности - к обратному перемещению. Подавал 5 вольт.
Вывод: Либо потребуется возвратная пружина, либо переделка схемы.
 

Вложения

  • hdd.webp
    hdd.webp
    6.7 KB · Просмотры: 441
Последнее редактирование:
К сожалению, форум ужимает картинку :( Могу прислать электронной почтой.

Загружай не через функцию "вложения" а через радикал.ру например и рисунок выложится без сжатия.
 
Спасибо. К сожалению, схема к данной задаче не совсем пригодна, нужна доработка.
 
Спасибо. К сожалению, схема к данной задаче не совсем пригодна, нужна доработка.

Буду ждать.
Значит у ребят в ролике звука точно небыло. А идея с индикацией хорошая.
 
Последнее редактирование:
Спасибо. К сожалению, схема к данной задаче не совсем пригодна, нужна доработка.

Скажи, а к твоей схеме можно подключить кучу светодиодов.
И можно ли оставить управляющую 5V, а запитать диоды от 12V.
Или дашь, какой ни будь другой совет. Нужно зацепить на индикатор HDD 4-8 сверх ярких светодиодов.
 
Да,можно. Тогда потенциометр можно выкинуть. Без радиатора схема тянет 200 миллиампер (10 индикаторных светодиодов), с радиатором - больше. Также можно использовать транзистор КТ819 - он мощнее.

Есть еще вариант - подключить туда индикатор уровня "светящийся столб" - будет "прыгать" в соответствии с уровнем загрузки НМЖД.
A277D.gif
 
Последнее редактирование:
Понятно. А диоды все КС156А
Там где VD1 подключаю +5V, а где на схеме земля - 12V.
И повтори пожалуйста схему. Очень понравилась своей простотой. Как раз для меня.
 
Последнее редактирование:
Не знаю - схема не моя:(
Вот проще вариант:
1.gif

На землю подключаем 0 (GND), к +12в подключаем +12в.
И да, у нее выходной ток 5ма на светодиод, так что сверхъяркие светодиоды она не потянет - придется транзисторные ключи ставить.
 
Последнее редактирование:
...........Подавал 5 вольт.
Вывод: Либо потребуется возвратная пружина, либо переделка схемы.

Думаю, схема правильная. Я подал на шлейф 1,5 вольта. Движение значительно мягче описанного тобой. Предлагаю ограничить питание катушки переменным резистором. Регулировка от 0 до 1,5 вольт.
1,5 вольта уже много. Под рукой нет вольт/ампер метра, как у них возвращается стрелка?
 
У таких приборов возврат стрелки осуществляет пружина.
Ускорение стрелки пропрционально силе тока, протекающего через нее. Так что надо менять не напряжение а силу тока, подбирая резистор.
 
Значит, надо менять силу тока, ставить пружинку. Знаний не хватает, но про резистор угадал. В результате получим аналог вольт/ампер метра. Регулировка должна начинаться от ноля, так как параметры катушек, думаю, у всех HDD разные. Да и пружинки будут разной силы. Необходимо иметь возможность настройки отклика.
 
Сегодня провел эксперимент с подключением этого дела к усилителю.
Жесткий диск умеет петь! :-)
Сейчас экспереминтирую со схемой - чтобы она была надежна. Старый вариант
lpt_isol.gif
- вот этот, не пригоден!
 
Жесткий диск умеет петь! :-)
Сейчас экспереминтирую со схемой - чтобы она была надежна.

HD умеет петь, больше никому не говори. Подумают, что тут сумасшедшие (шутка). А если серьезно, очень рад успехам. буду ждать нормальную схему.
 
Назад
Сверху